图1 手机的四个充电环节
图1总结了我们在实际充电过程中涉及到的四个环节: 1)充电适配器的任务是把220V的市电转换为手机能够承受的5V电压(现在应各种充电协议,如QC和USB PD(Type C接口)等的要求,也要求能够送出9V/12V/14.5V甚至20V的电压。关于充电协议的话题我们已在前面一篇公众号做过讨论),同时具有一定的功率输出能力,例如5V/2A, 9V/1A等等规格。充电适配器属于AC-DC的技术范畴,平常所说的快充芯片其实是对适配器AC-DC芯片和手机端的开关式充电管理芯片(以 DC-DC技术为实现手段)的统称,但本文的快充芯片特指手机端的开关式充电管理芯片。 2)充电线的任务就是负责把电压/电流从适配器端传送到手机端,由于目前绝大多数充电线实际上就是USB线。这里有一个参数需要提请大家注意。按照USB2.0的标准,线缆需要具备传送最大1.8A的电流能力,因此如果是5V的适配器,USB2.0的线缆最大能传送的功率其实只有9W。 3)快充芯片的任务是把适配器的5V/9V/12V等电压转换成电池的电压,同时按照需要的充电电流精确可控地向电池进行充电。从技术上看,快充芯片是这四个环节中最具有挑战的部分,因此目前业界有能力提供高品质高可靠性的快充芯片的厂家十分有限,主要还是以德州仪器,仙童半导体等少数几家国外大厂为主,国内的希荻微电子经过几年坚持不懈的自主研发,已推出了一系列的快充芯片,打破了国外大厂的垄断局面,并已在各大手机方案商和品牌商得到广泛的应用。快充芯片具体的工作原理将在下文做详细讨论。 4)电池是这个环节非常重要的部分,整个充电环节都是为了使电池快速而安全地充满电量。电池的主要参数包括:容量(mAH,手机中常见的有2000mAH, 3000mAH和4100mAH),充电截止电压(目前常见的有4.2V, 4.35V和4.4V规格,更高的充电截止电压,在同等的电池体积情况下,通常具有更高的电池容量,因此目前所谓的4.35V及以上的高压电池逐渐在手机上得到更广泛的应用),以及可接受的最大充电电流等等。其中,可接受的最大充电电流一般以nC来表示。例如一个3000mAH的电池,1C的充电速度是指一个小时之内即可充满电池,此时可接受的最大充电电流就是3A;如果允许2C的充电速度,那么理论上半小时就可以充满电池,则此时可接受的最大充电电流即为6A;以此类推等等。下文将会看到,电池的这几个参数将对选用合适的快充芯片产生直接的影响。 二. 经典的三段式充电 其实给锂离子电池充电的过程和我们生活中用水龙头向洗脸盆放水的过程非常类似: 第一阶段:当开始给一个空的脸盆放水的时候,为了不让水溅出来,会把水量控制得很小;第二阶段:等到脸盆底部积满了一定水位之后,才把水龙头开得比较大,脸盆里已有的水可以对这样急速的进水起到缓冲作用,从而不会有水花溅出; 第三阶段:当水位快到脸盆顶部的时候,此时我们又会逐渐减小进水量,以防止有水冲出脸盆之外,直至积满整个水盆。 电池就像这个脸盆,只不过它储存的不是水,而是电荷。电池的充电也有类似的三个阶段: 第一阶段:涓流充电。电池的特点是,当电池电压(大致相当于水位)非常低的时候,其内部的锂离子活动性较差,内阻较大,因此只能接受较小的充电电流(一般在30到50mA左右),否则电池容易发热和老化,不仅损害电池寿命,而且有潜在的安全问题,因此把这个阶段称为涓流充电,也有同行将之称为线性充电或者预充电等等。 第二阶段:恒流充电。当电池电压高于2V以上,电池的锂离子活动性被充分激活,内阻也较小,所以能够接受大电流的充电。在这个阶段,快充芯片会按照设定向电池提供可接受的充电电流,因此在这个阶段电池得到的电量也是最大的,可以占到容量的70%到80%以上。 第三阶段:恒压充电。电池是一个十分娇气的储能元件,它的电池电压不允许超过截止电压的±50mV,否则就会有安全隐患。因此,当电池电压被充到接近充电截止电压的时候,快充芯片必须能够自动减小充电电流,控制“水花”不要超出范围,直至把电池完全充满。
图2 三段式充电示意图
一个合格的快充芯片,必须能够根据电池电压的高低,自动地控制充电过程在上述三个阶段之间进行无缝切换,而无需其他硬件或者软件的帮助。 三. 电源路径管理功能 电池的目的是要给电子设备例如手机供电,如果电池没电了,自然手机也就无法工作了,所以这个时候必须要插上充电器充电。我们来看看几种不同的快充芯片在使用上的体验有何不同。
图3 不带电源路径管理功能的快充芯片工作示意图
图3是国内厂商推出的第一代快充芯片,请注意红圈所指的位置。此处,既是电池正极所在之处,也是由这一点向手机系统供电。那么我们很容易想到:当电池电压很低的情况下,即便插入了充电器,即快充芯片已经在对电池进行充电了,但由于此时电池电压很低,不足以开启系统,因此手机是无法启动的。只有当电池电压已经被充到足够高之后,手机才能正常工作。 我们自然会问,有没有一种办法,只要我们插入了充电器,即便电池电压很低,也可以启动手机呢?办法是有的,只要我们把给电池充电的端口和给系统供电的端口做一个智能的隔断,就可以达到这个目的。业界把这个功能称为电源路径管理,这个功能也是第二代快充芯片的标志性特点之一。
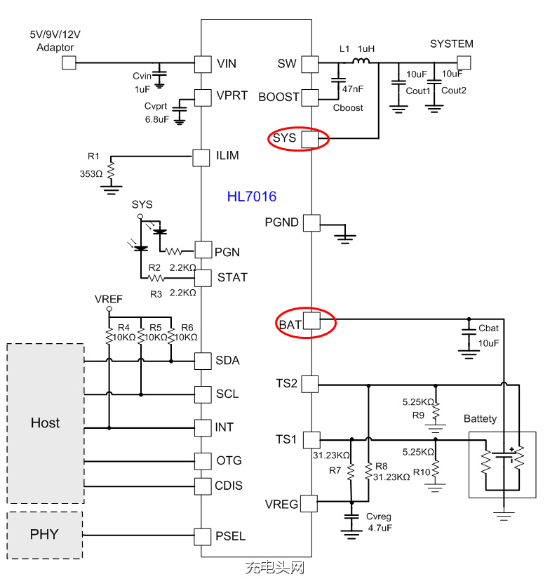
图4 带电源路径管理功能的快充芯片工作示意图
图4中,给系统供电的SYS引脚和给电池充电的BAT引脚就是两个独立的引脚,在它们之间内部集成了一个智能开关。当电池电压较低的情况下,这个智能开关处于半开启的状态,把SYS和BAT的电压自然拉开,以保证SYS的电压足以支持后级系统的工作;当电池电压足够高之后,这个智能开关才完全开启,相当于一根电阻很小的导线把SYS和BAT短接在一起,以最大程度降低其间的功耗。 四. 高电压工作 现在的电池容量越来越大,因此在充电的时候,其需要的功率是很大的。例如,一个3000mAH的电池,若以3A对其充电,以3.8V电池电压计算,其接受的功率是11.4W,假设快充芯片的转换效率是90%,那么进入快充芯片的功率就是12.7W左右。根据前面分析的充电的四个环节,此时对线缆的要求就来了:如果快充芯片是工作在5V,那就意味着线上的电流是2.5A左右,这不仅超出了现有的USB2.0线缆的传送能力,并且这么大的电流会在线缆上造成较大的功率损失。例如1米线缆的寄生电阻大约是250毫欧,其功耗就差不多1.5W!为了解决这个问题,我们可以像生活中常见的高压输电线一样,提高传送的电压,线上的电流和功耗也就自然降下来了。还是刚才的例子,若传送的电压换成9V,那么线上的电流就只有1.4A左右,因此现有的USB2.0线缆就足够用了(节省成本!),线上的功耗也仅有0.5W。相应地,快充芯片也需要在9V,12V甚至20V的工作电压下正常工作。这是对快充芯片的一个重要要求。 五. 转换效率 手机是一个用户体验至上的电子设备,在充电方面,个人用户不仅要求充电快速安全,同时更喜欢发热较低的手机。为了实现这个目标,对快充芯片的要求自然就是高转换效率。当然除此之外,还需要快充芯片选用低热阻的封装,例如带散热盘的QFN封装;在手机设计的时候,也应对散热措施多加考虑等等。可喜的是,国产厂家充分意识到了转换效率对用户的重要性,产品在指标上已经赶超了国外品牌,如图5所示。
图5 快充芯片的转换效率曲线
六. 充电参数的可配置性 正如前面对电池的分析,由于不同的电池可以接受的电流能力不同,其充电截止电压也不一样,这要求快充芯片能够根据不同的电池,通过软件配置不同的充电参数,以提高快充芯片的通用性。通常,快充芯片是通过I2C接口来完成这些配置。其他需要配置的常见参数还有: l 输入电压限压阈值 l 输入电流限流阈值 l 充电截止电流 l 芯片的工作模式控制 七. 耐压和抗浪涌能力设计 在手机里面,快充芯片是USB/Type C接口进来看见的第一颗芯片。充电线的反复插拔会带来很高的毛刺电压,这需要快充芯片具有良好的耐压能力;在USB2.0的应用下,需要快充芯片具有20V以上的耐压能力。更具威胁的是电网通过适配器传送过来的浪涌电压,尤其是在像印度这样电网十分不稳定的地区,其浪涌电压会高达300V以上,这要求快充芯片在加上保护器件(例如TVS)的情况下能安全工作而不会被损坏。 八. 其他要求和其他快充技术 用于手机上的快充芯片,其功能期望还包括OTG功能,检测电池温度,系统复位和输运模式的功能等等。另外,目前正在兴起的低压直充技术也是非常值得关注的方向,其做法与高压快充正好相反,是通过降低适配器的输出电压,在恒流充电阶段使其与电池电压保持足够小的同步压差跟踪,以此提高充电电流,并同时提高转换效率。限于篇幅这两方面的内容就不一一展开了。欢迎有兴趣的朋友和本文作者联系,我们一起做进一步的探讨,共同努力把我们中国的快充芯片做好做强做大! 作者联系方式: 郝跃国,180 1783 1819(微信同号), 就职于希荻微电子。 相关阅读: 谁才是未来?QC/MTK PE/USB PD三大快充技术对比微信公众号搜索”chongdiantou001“加关注,掌握最新的充电数码配件消息【微信扫描下图可直接关注】。想要第一时间了解充电数码行业动态,请添加充电头网个人微信号”chongdiantou2015“为好友,数百位业内人士等你结识!



https://www.chongdiantou.com/






