汽车保有量的持续增加,带动了汽车周边电子市场的繁荣,车充作为汽车内部最常用到的数码供电设备也逐年递增,出现了广泛的市场需求。为此微源半导体推出了全系列车充方案,从快速充电到普通充电,从电流4.8A到1A,都有对应的成熟方案。

微源半导体是世界领先的模拟芯片设计公司,持续专注于电源管理芯片为主的模拟芯片领域。全球布局研发中心和销售中心,致力于为客户提供完整的电源管理解决方案和技术服务,广泛应用于车载系统、电池系统、显示系统、无线通讯系统和个人穿戴系统等3C市场相关产品。微源始终坚持产品质量第一,持续高研发投入,以设计更简单、品质更安全、交付更有保障、成本更有优势为目标,致力于成为客户首选电源合作伙伴。
一、内置QC3.0方案LP6400SOF
1、内置快充协议,支持BC1.2、QC2.0、QC3.0、三星AFC、华为FCP、Apple mode等。
2、采用易焊接的SOP8封装,外围电路简单。
3、原理图:

4、PCB实物图


二、3.6A内置MOS,高精度限流方案LP64933SOF
1、可持续输出5V/3.6A, 输出精准限流,5%精度。
2、输出电压可调,可搭配PD协议做快充应用。
3、采用易焊接SOP8封装,外围电路简单。
4、原理图:

5、PCB实物图


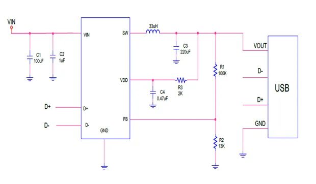
三、固定5.1V输出,内置识别BC1.2方案,LP6401F系列
1、内置识别IC,可识别Apple、三星、华为、等不同型号手机。
2、2.4A对应型号LP6401F24、3.4A对应型号LP6401F34,脚位相同,可共板,节约备料成本。
3、采用易焊接SOP8封装,外围及具简单。
4、原理图:

5、PCB实物图:


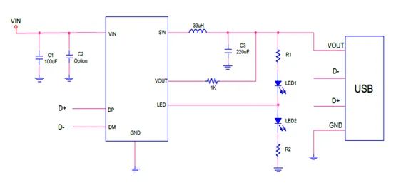
四、充电转灯带识别BC1.2 方案,LP6402F系列
1、带转灯功能,充电亮红灯,充满亮蓝灯, 且内置识别BC1.2,可识别Apple、三星、华为、等不同型号手机。
2、2.4A对应型号LP6402F24、3.4A对应型号LP6402F34,脚位相同,可共板,节约备料成本。
3、采用易焊接SOP8封装,外围简单。
4、原理图:

5、PCB实物图:


五、大线补、行车记录仪方案LP6490SPF
1、线补电压可调,最大补3V。
2、可持续输出5V/2.4A,输出精准限流,5%精度。
3、采用易焊接SOP8封装,外围简单。
4、原理图:

5、PCB实物图


六、无外围,低成本1A方案LP6498HSOF
1、外围简单只需三个器件,2颗电容,1颗电感
2、可持续足1A输出。且兼容同时充多部手机
3、SOP8封装
4、原理图

5、PCB实物图:


七、QC3.0快充协议芯片LP103SB6F / LP103QB6F
1、支持USB BC1.2
2、支持USB DCP 2V/2.7V
3、支持QC2.0 Class A and Class B
4、支持QC3.0 Class A and Class B
5、支持FCP、AFC、展讯
6、SOT23-6封装,兼容FP6601Q
以下为微源半导体全系列产品汇总表。

微源以上产品均已量产,并已得到客户认可及广泛应用,如有产品下单需求,请联系。
联系方式:
戴经理 135 0961 0679
邮箱:marketing@lowpowersemi.com


https://www.chongdiantou.com/






