2020年随着数码产品大功率应用趋势以及5G时代的到来,高端大功率USB PD3.0 快充方案的产品方案正式进入快车道, 而在消费类电源领域的市场容量增速迅猛。
高端大功率USB PD快充方案市场的爆发, 带来的不仅是功率器件市场的变革(例如GaN 氮化镓),同时也促进了高效率电源控制技术发展(例如 Active Clamp Flyback,ACF有源钳位)。电源配件厂面临各方面设计和生产的挑战, 如何兼顾及平衡重要因素-充电器尺寸, 工作频率、效率、散热、生产安规及品质一致性, 及重要系统成本的挑战。
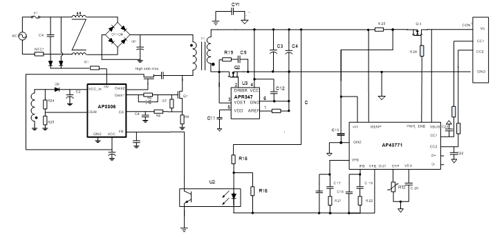
一、 Diodes 公司新型有源钳位USB PD应用方案:AP3306 + APR347 + AP43771

针对45~65W的大功率USD PD应用,市场不断追求高效率,小体积和低成本的趋势。 Diodes公司推出的AP3306、APR347、AP43771的组合提供了一种高效率的新型有源钳位电源架构, 适用于高功率密度的USB PD3.0 and QC4/4+应用场景。
AP3306是一款新型ACF控制器,它能同时驱动上钳位MOS开关及下主开关MOS管,实现Zero-Voltage-Switching(ZVS)零电压关断 及漏感能量回收达到高效率性能。内置高压启动和X放电功能实现30mw低待机,同时内置120V LDO 给辅助绕组VCC输入稳压从而节省外围器件。
AP43771是一款高性价比的小封装USB PD3.0 PPS 解码器,DFN14 封装。兼容USB Type-C specification Rev1.2 和 USB power delivery (PD) specification Rev 3.0 V1.1 协议。TID 认证号 11090028。它同时也兼容QC4/4+ 协议(Report Number QC2019040851)。
APR347 是一款SOT26封装的 高性价比的同步整流控制器,搭配原边AP3306一起实现整个系统的高效率目标。
二、 Diodes公司新型有源钳位 USB PD方案的特点和对比优势

特点1:传统ACF线路采用上下开关对称型的GaN管或MOS管,而 Diodes ACF方案的不对称型结构采用较大电流容量的Low-Side下MOS管及较小电流容量的High-Side上MOS钳位管。 ACF 控制器内建上下MOS管驱动线路,调节开关时序, 简化了钳位管的驱动难度,并节省了传统ACF线路中昂贵的上下GaN 管 (使用GaN 开关架构时), 或者节省了上MOS 钳位管high side驱动IC及high side MOS钳位管 (使用 MOS开关架构时)。
特点2:传统ACF方案的上下管驱动为互补逻辑,上MOS 钳位管的开通时间很长,
导致钳位上管的电流容量几乎和下管一样,增加了钳位上管的成本压力。而Diodes ACF方案中的AP3306 对上MOS 钳位管的控制策略做了进一步优化,上钳位管只开通一小段时间,从而有效地降低了上MOS 钳位管开关的电流容量,节省了系统成本。
特点3:AP3306+APR347+AP43771的ACF架构搭配MOS可以达到甚至超过传统反激拓扑搭配GaN功率管的效率水平。目前整合驱动线路的GaN相关产品的价格区间依旧处在高水位,所以Diodes的ACF方案总体成本及性价比显著优于配置GaN功率管的系统。
特点4:AP3306集成了高压启动,低待机及X放电线路。并且针对USB PD的全范围输出应用内置了120V 的LDO来稳定VCC电压。AP3306 的功能配置大大减少了IC外围器件,减少了系统的BOM数量。

Diodes新型有源钳位 USB PD方案对比优势
充电头网总结
充电头网统计数据显示,目前华为、小米、OPPO、魅族、三星、努比亚、realme、thinkplus等多家知名手机/笔电品牌先后入局大功率充电器。与此同时,数十家大型电商品牌也出现扎堆发布的大功率65W快充的局面。
相信到2021年底,市面上的65W充电器的数量将有数倍增长, 届时高性价比高功率密度的竞争回归到产品的性价比及可生产性。 有源钳位(ACF) MOS管架构线路在45W到65W 单口或双口 PD3.0 快充电源适配器应用必将大展宏图,在快速充电器的赛道上为各家参赛者插上飞翔的翅膀。同时, 中国各大 GaN生产厂家的大力推出更好性价比的GaN开关管, 配合 ACF架构,整合GaN的驱动线路控制器, 可在更大输出功率 (90W-200W) 更小尺寸单口或双口 PD3.0 快充电源适配器中得到应用。


https://www.chongdiantou.com/






