前不久魅族18系列新机发布,同样分魅族18和18 Pro两款,不过均搭载骁龙888处理器,也都拥有强大的摄像模组。在充电性能方面,魅族18支持36W有线快充,Pro版支持40W有线和无线快充。此外为响应环保号召该系列手机均不再附送充电器。
不过不用担心,魅族为此推出了“电源绿色焕新计划”,凡是购买了魅族18手机的用户,可用手里任意(无论品牌与好坏)两个或以上充电器更换魅族全新40W快充充电器。对于环保,魅族也给出了自己独特的解决方案,无门槛解决新手机快速充电问题,同时又能回收用户手上的老旧低性能充电器。
下面充电头网就对魅族这款以旧换新得到的40W充电器进行详细拆解,看看充电器设计做工如何。
一、魅族40W充电器外观

包装盒设计风格简约,正面印有MEIZU品牌、充电器名称和外观图。

背面印有充电器特性以及参数信息。

包装内仅含充电器。
魅族40W快充充电器延续直板造型设计,腰身以及输出顶面钢琴烤漆处理,输入端外壳哑光,机身正面印有MEIZU品牌,整体设计非常简洁。

输入端外壳上印有充电器参数
型号:UP2018
输入:100-240V~ 50/60Hz 1.0A
输出:5V3A、12V3A、20V1.8A、20V2A
充电器由魅族设计,中山市宝利金电子有限公司制造,并通过了3C认证。

输入端配备固定式国标插脚。

输出顶面USB-A口居中设计,采用白色胶芯。

使用游标卡尺实测充电器机身长度为57.67mm。

宽度为42.4mm。
厚度为27.06mm。

和苹果30W充电器直观对比,体积优势明显。

拿在手上的直观感受。

净重约为78g。

使用ChargerLAB POWER-Z KT002检测USB-A口输出协议,显示支持Samsung 5V2A、DCP协议,以及QC2.0、QC3.0快充协议。
二、魅族40W充电器拆解

将输入端外壳拆开,插脚和金属弹片压接,弹片与电路板接触通电。

PCB板正面一览,输入输出端元器件打胶加固,侧面金属片和变压器之间有塑料板进行隔离。

PCB板背面一览,初次级分界明显,采用了PI高集成主控芯片,此外还有整流桥、同步整流管和协议芯片。
通过正背面电路观察发现,这款充电器采用开关电源宽范围输出,由协议芯片控制输出电压的设计架构。下面我们就从输入端开始一一了解各元器件的信息。

输入端一览,焊接有保险丝、NTC浪涌抑制电阻、共模电感、高压滤波电解电容等元器件。

延时保险丝规格为3.15A 250V。

绿色NTC浪涌抑制电阻特写,用于抑制上电浪涌电流。

共模电感双线绕制,用于滤除EMI干扰。

安规X电容容量0.047μF。

ABM410整流桥。

三颗高压滤波电解电容来自肇庆绿宝石,规格均为400V 22μF。
充电头网了解到,绿宝石电子科技股份有限公司生产的铝电解电容器、固态电容和超级电容性能优越,性价比高,此前已被华为66W超级快充充电器、小米11原装55W氮化镓充电器、惠普笔记本90W PD快充、公牛20W PD快充充电器、宜家40W 2A1C桌面充、飞利浦65W快充插座等大品牌产品采用过,品质获得客户一致认可。
工字电感特写。

主板侧面设有主控芯片供电电容、变压器和输出滤波固态电容,变压器有专门设计的塑料壳套住加固和隔离。

另一侧设有散热片和Y电容。

主控芯片供电电容也是来自绿宝石,规格为100V 10μF。

充电器主控芯片采用PI INN3267C,是一颗集成初级开关、同步整流、FluxLink反馈和恒功率特性的离线反激式恒压/恒流准谐振开关电源IC。

PI INN3267C详细资料信息。
充电头网拆解了解到,PI高集成快充芯片还被小米GaN充电器Type-C 33W、麦多多47W 1A1C迷你氮化镓充电器、三星65W PD快充、安克30W GaN氮化镓、OPPO原装65W氮化镓快充充电器、谷歌Pixel手机标配USB PD充电器等数十款产品采用,性能获得客户广泛认可。
主控芯片对应主板处镂空,正面配有散热片,并填充导热胶导热到散热片上帮助散热。

变压器特写,顶部喷码有信息。

蓝色Y电容特写,用于输出抗干扰。

输出端一览,USB-A母座过孔焊接并外套塑料壳加固防尘,两侧设有输出滤波电容。
次级同步整流管采用AOS万代AONS66923,NMOS,耐压100V,DFN5x6封装。

万代AONS66923资料信息。

输出滤波电解电容来自常州华威电子,规格为35V 100μF。

输出滤波固态电容规格为25V 220μF。

另一颗固态电容规格为25V 470μF。

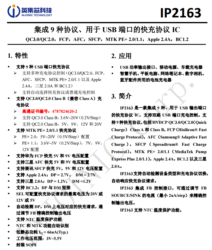
协议芯片采用英集芯IP2163,该芯片通过了美国高通QC3.0认证,证书编号478786303-2 。IP2163是一款集成9种、用于USB输出端口的快充协议IC,支持双路USB端口充电控制;支持 QC3.0/QC2.0 Class B(兼容 Class A)、FCP、AFC、SFCP、PE2.0/1.1、Apple 2.4A、BC1.2等充电协议 ,同时可由外部引脚编程输出模式。

英集芯IP2163详细资料。充电头网通过拆解了解到,采用英集芯IP2163协议芯片的产品还有邦克仕65W 1A1C氮化镓充电器、REMAX 22.5W快充二合一移动电源、小米9手机27W原装充电器、魅蓝M20双向闪充移动电源、海韵 QC3.0快充电源适配器等。

USB-A母座特写。

全部拆解完毕,来张全家福。
充电头网拆解总结
魅族这款40W快充充电器采用直板造型设计,机身光滑简洁。充电器支持QC2.0/3.0快充协议,最大输出功率达40W。此前魅族宣布今后产品将兼容通用快充协议,让用户可选的充电配件更多。而这款充电器正是对这一决策很好的响应,可为所有支持QC快充的产品进行快速充电。
充电头网通过拆解发现,充电器采用PI高集成主控芯片INN3267C搭配万代同步整流管组成开关电源,输出宽范围电压,由英集芯协议IC IP2163控制输出电压,此外采用绿宝石电容以及固态电容进行输入输出滤波。
充电器输入输出端元器件打胶加固,变压器套有专门的塑料壳进行加固隔离,主控芯片所在区域镂空以及打胶和配散热片帮助散热,USB母座外套塑料壳防尘加固。产品整体用料扎实,细节设计也很讲究。