- 支持最多六组 FPDOs 和三组 APDOs
- 集成N-MOSFET驱动器
- 集成VCONN电源和eMarker检测
- OTP、VIN OVP、VIN UVP、VIN UVLO和OCP保护功能
- 高精度OTP,可以分电压单独设置
- 针对笔电、音箱和电机驱动等应用的瞬间大电流抽载实现分级过流保护
- 4.9mm x 6mm SSOP-10封装
图1. HUSB360引脚定义
慧能泰HUSB360已经取得 USB-IF PD3.0 PPS认证,TID号为5053。图2.给出了HUSB360的PD3.0认证信息截图。
图2. HUSB360的PD3.0认证信息
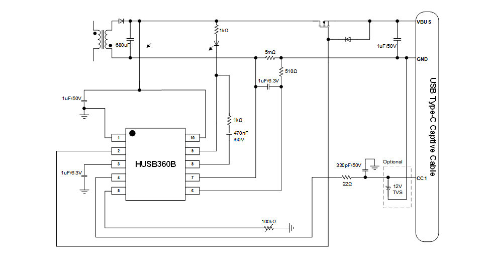
图3.和图4.分别给出了HUSB360A和HUSB360B的系统应用框图。其中HUSB360A适用于不带线的PD充电器应用。而HUSB360B适用于带线的PD适配器应用。
图3. HUSB360A系统应用框图
图4. HUSB360B系统应用框图
慧能泰和GaN Systems(氮化镓系统)公司联合开发了一个65W的GaN PD参考设计。图5.是HUSB360A PD小板的实物照片,该小子板可以直接用于GaN Systems 65W PD参考设计中;图6.是搭载HUSB360A的65W GaN PD系统框图;图7.是65W GaN PD实物照片。 参考设计包含外壳的尺寸是48mm×48mm×25mm,功率密度高达18.5 W/in3,整机达到58CC。峰值效率高达93.6%,性能突出。采用慧能泰HUSB360A 小子板搭配GaN Systems GaN器件的65W参考设计可以达到以下优势: 1、一流的性能参数(效率>93.6%,功率密度18.5W/in3, 表面温度低于70度等) 2、兼容更多PD协议 3、低成本,采用QR Flyback电路和慧能泰PD控制器 4、本地化技术服务 了解相关技术细节,可以联系慧能泰技术支持工程师。亦或者登录GaN Systems 相关参考设计网站:GS-EVM-CHG-65WQR-GS1 Evaluation Board | GaN Systems
图5. HUSB360 PD小板用于GaN Systems 65W PD 参考设计
图6 搭载HUSB360的65W GaN PD系统框图 (原边采用GaN Systems GS-065-011-1-L氮化镓器件)
图7. 65W GaN PD实物照片
关于慧能泰 慧能泰半导体专注于高性能模拟和混合信号集成电路的定义、开发和商业化推广,公司团队在工业级电源芯片领域有十多年的开发经验,核心成员来自ADI、TI等国际顶尖的半导体设计公司。 公司致力于打造USB-C PD快充生态链整体解决方案,已经开发出十多款高性能的eMarker及PD快充芯片并顺利实现量产,广泛应用于充电适配器、高品质线材及各类移动设备中。主要产品型号包括: 在持续为客户提供高性价比产品的同时,逐步建立起严格的质量管理体系,公司将持续加深与行业头部客户的长期战略合作。

https://www.chongdiantou.com/






