一、芯片介绍
1、必易微KP2202SSGA
必易微KP2202SSGA采用 SSOP9 封装,体积十分小巧,让 PCB 布局更加精简。该芯片同时具有高频高效率、外围超精简、精准的过流保护三大优势。
高频高效率:
● 必易微KP2202SSGA最高工作频率三档可调 (140k、300k、500k),最高工作频率可达 500k;
● 芯片采用绿色节能模式、打嗝模式和谷底导通模式降低损耗,全面优化效率,待机功耗小于 30mW。
外围超精简:
● 必易微KP2202SSGA集成高压 LDO,灵活单双绕组供电,外围超精简;
● 超宽的 VDD 供电电压:10-120V,非常适用于宽输出电压场合;
● 芯片集成有高压启动电路,可以获得快速启动和超低待机的性能。
精准的过流保护:
● 必易微KP2202SSGA过流点随输出高低压分档,轻松满足 LPS 要求和不同协议要求;
● 数字计算的过流保护,实现QR模式过流点精准控制;
● 芯片采用了一种专利的“过载保护补偿技术”实现全电压输入范围内的过载一致。
2、必易微KP2206SSGA
必易微KP2206SSGA采用 SSOP9 封装,体积十分小巧,让 PCB 布局更加精简。芯片设计上的优势和先进的技术使得 KP2206SSGA 拥有高可靠氮化镓直驱技术、高频高效率、外围超精简三大核心亮点。
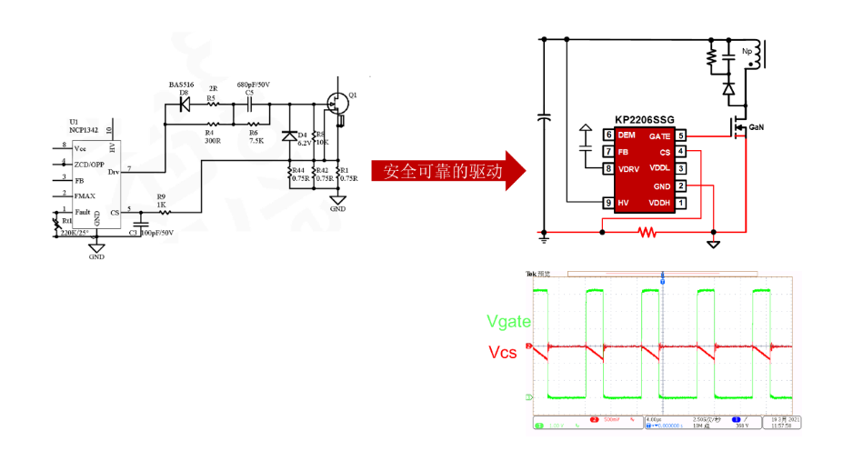
高可靠氮化镓直驱技术:
● KP2206SSGA 集成了高可靠性的氮化镓驱动及负压采样,开通时提供稳定的 6.2V 栅源极电压;
● 关断时 gate 和 source 没有采样电阻,避免了震荡尖峰的干扰,省去了外置驱动器或者分立驱动器件,外围电路设计更加精简可靠。
高频高效率:
● 最高工作频率三档可调(140k, 300k, 500k),最高工作频率可达500k;
● 芯片采用绿色节能模式、打嗝模式和谷底导通模式降低损耗,全面优化效率,待机功耗小于 30mW。
外围超精简:
● 集成高压 LDO,灵活单双绕组供电,外围超精简;
● 超宽的 VDD供电电压:10-120V,非常适用于宽输出电压场合;
● 芯片集成有高压启动电路,可以获得快速启动和超低待机的性能。
精准的过流保护:
● 过流点随输出高低压分档,轻松满足 LPS 要求和不同协议要求;
● 数字计算的过流保护,实现 QR 模式过流点精准控制;
● 芯片采用了一种专利的“过载保护补偿技术”实现全电压输入范围内的过载一致;
3、必易微KP4060LGA
必易微KP4060LGA内置高频高效同步整流控制技术,采用 SOT23-6 封装,外形精巧,让电路布局更加紧凑。
必易微KP4060LGA是一款高性能的同步整流控制器,支持宽范围输出电压应用,特别适用于支持QC、PD 等协议的快充领域,主要产品特点如下:
● 最高支持 600kHz 工作频率;
● 支持 QR、DCM、CCM、ACF 工作模式;
● 灵活的 High Side 和 Low Side 配置;
● 智能开通检测功能防止误开通;
● 智能过零检测功能;
● 集成 180V 高耐压检测电路和高压供电电路,无需 VDD 辅助绕组供电。
让我们来看看以上产品的强强联合又会碰撞出怎样的火花!
二、方案介绍
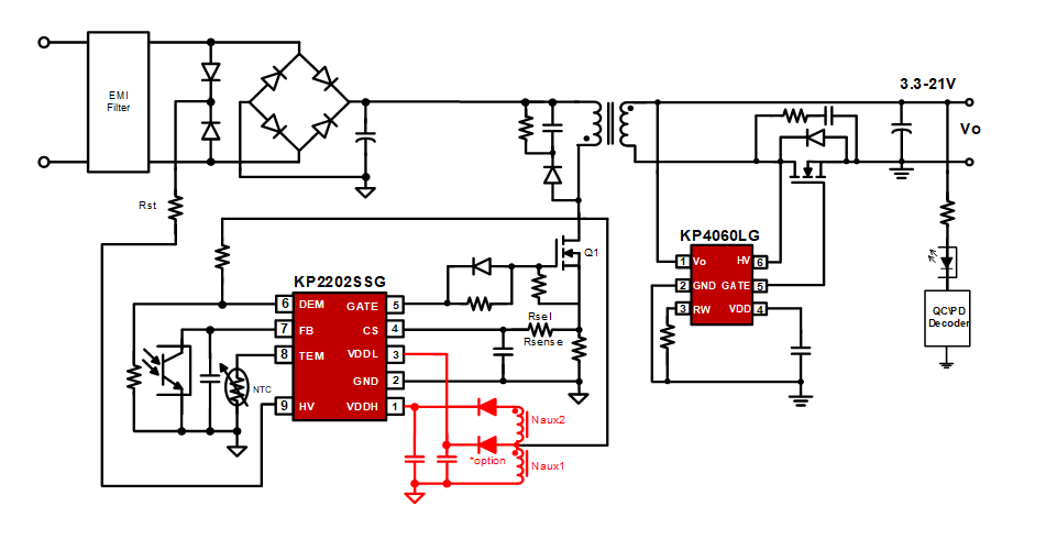
1、KP2202SSGA+KP4060LGA
典型应用电路图
必易微推出的 KP2202SSGA + KP4060LGA 适用于 30W~65W 快充方案,以 65W 应用为例,输入支持90-265Vac/47-63Hz,输出支持5V/3A、9V/3A、12V/3A、15V/3A、20V/3.25A。
KP2202SSGA+KP4060LGA样机
此款 65W 单 C 快充,搭配纳微半导体的氮化镓功率MOS,Demo尺寸为 41mm × 36mm × 22mm,功率密度达到了2W/cm³,效率达到93%以上@230Vac,搭配协议芯片,可支持 PD2.0、PD3.0、QC2.0、QC3.0、PPS 等快充协议;副边同步整流芯片使用 KP4060LGA,支持QR、DCM、CCM、ACF 工作模式,无需辅助绕组供电。 2、KP2206SSGA+KP4060LGA
典型应用电路图
必易微推出的KP2206SSGA + KP4060LGA 适用于 30W~65W 快充方案,以 65W 应用为例,输入支持90-265Vac/47-63Hz;输出支持5V/3A、9V/3A、12V/3A、15V/3A、20V/3.25A。
KP2206SSGA+KP4060LGA 样机
此款 65W 单 C 快充,搭配英诺赛科半导体的氮化镓功率MOS,Demo尺寸为 41mm × 36mm × 22mm,功率密度达到了 2W/cm³,效率达到 93% 以上@230Vac,主控芯片集成了 GaN 驱动,精准的驱动电压控制,具有高可靠性的应用优势;副边同步整流芯片使用 KP4060LGA,支持 QR、DCM、CCM、ACF工作模式,无需辅助绕组供电,具有精简的 BOM 结构。 总结 KP2202SSGA和KP2206SSGA 适用于 PD 快充和适配器等宽输出应用场合,三档可调的最高 500k 工作频率适用于 GaN 器件的应用,具有高频、高可靠性、低待机功耗的优异性能,为客户带来高效高功率密度的极致体验。 副边同步整流芯片 KP4060LGA 最高工作频率可达 600kHz,支持 DCM、QR、CCM 等不同的工作模式,搭配 KP2202SSGA或KP2206SSGA 使用,提供一站式的高频高可靠性的电源解决方案,助力客户的电源设计更加简洁、高效。 必易微秉持真诚勤勉,合作共赢的价值观,不断推进技术优化,产品进步。以专注凝聚技术、以匠心回馈信任,力争为客户带来更好的产品体验。

https://www.chongdiantou.com/






