前不久充电头网拆解了派凡一款超薄的PD快充旅行充电器,而该品牌还有一款造型设计十分新颖的旅行充电器。产品采用小灯笼造型设计,且带USB-C输出线缆,实测支持20W PD快充,满足iPhone 12手机快速充电需求。下面我们将对这款产品进行拆解,看看具体设计用料如何。
一、派凡小灯笼旅行充电器外观
包装盒正面中间印有充电器简图,下方是产品名称。
背面印有充电器参数和认证信息。
包装内含充电器和使用说明书。
充电器采用圆柱造型设计,机身外套一圈黑色塑料壳,可进行小幅度旋转。自带USB-C输出线缆,可充当提绳使用。产品形象物如其名,如小灯笼一般给力。
黑色塑料壳上印有充电器参数。
型号:PF-135
尺寸:44*66mm
输入:100-240V~50/60HZ 0.45A
USB-C/A输出:5V3A、9V2A、12V1.5A,18W Max
总输出:5V3A,15W Max
制造商:深圳市一粒创新设计有限公司
产品已经通过了CCC、FCC、CE、RoHS认证。
红色机身壳顶部亮面设计,除输出线缆外还配有一个USB-A接口,蓝色胶芯。
底部配备可折叠国标插脚。
黑色塑料壳上印有旋转提示标识。
向左旋转一定角度即可看见隐藏的USB-C线头。
线头固定在红色机身壳凹槽内。
另一侧设有插槽,放有一个C to Lightning转接头。
线缆取出可为手机等设备充电,收纳后线缆又可充当提绳,而且整个产品显得很简洁。
而接上转接头还可为苹果手机充电,可以说整个充电器不仅设计新颖,而且也很实用。
实用游标卡尺测得充电器机身高度为64.91mm。
机身最大直径约为43.5mm。
另外测得线缆有效使用长度约为35.4cm。
和苹果20W充电器放在一起直观对比。
充电器拿在手上的直观感受,十分小巧。
总重量约为76g。
使用ChargerLAB POWER-Z KT002测得USB-A口支持Apple 2.4A、Samsung 5V2A、DCP协议,以及QC2.0/3.0、AFC、FCP、SCP快充协议。
另外测得C口除了兼容A口的所有协议外,还额外支持PD3.0、PPS快充协议。
此外C口还具备5V3A、9V2.22A、12V1.67A三组固定电压档位,以及3.3-5.9V3A和3.3-11V1.8A两组PPS电压档位。
二、派凡小灯笼旅行充电器拆解
将输入端外壳拆开,超声波焊接封装,插脚使用透明塑料板和螺丝封装固定。
红色圆柱机身壳由两半组成,通过螺丝固定。
拆掉螺丝将两半机身壳分开,输出线缆通过锁扣轧紧固定。
输入AC线缆打胶加固。
输出线缆同样打胶加固。
测得主板长度为51.52mm。
宽度为32.02mm。
最大厚度为23.58mm。
PCB板正面一览,元器件很少,同时变压器周围留有很多空间,输出端垂直焊接一块小板。
主板背面一览,从下到上依次是整流桥、主控芯片、光耦和协议芯片。
通过PCB板正背面电路观察发现,这款充电器采用开关电源宽范围输出,一颗协议芯片通过光耦控制双口输出电压的经典架构。下面我们就从输入端开始一一了解各元器件。
输入端一览。
延时保险丝规格为2A 250V。
ABS210整流桥特写。
两颗高压滤波电解电容规格均为400V 15μF。
工字电感特写。
主控芯片供电电容规格为50V 4.7μF。
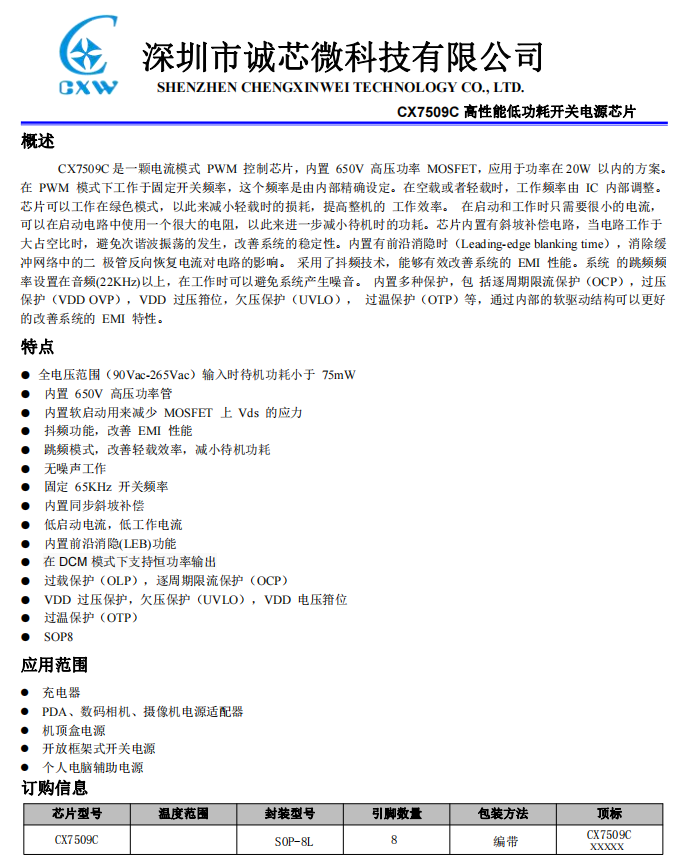
开关电源主控芯片采用诚芯微CX7509C,内部集成PWM控制器和650V NMOS,适用于密闭环境20W方案。CX7509C支持自动调整工作频率,降低损耗提高整机转换效率。CX7509C启动电路经过优化,可以减小待机功耗。同时采用抖频技术防止产生音频噪声,支持多种完善的保护,支持逐周期过流保护,过压保护,欠压保护,过热保护,还支持供电过压保护,最大程度上提高可靠性。
诚芯微CX7509C资料信息。
变压器特写。
EL亿光 1019光耦,用于初级次级通信,反馈调节输出电压。
蓝色Y电容来自STE松田电子。
输出端一览,小板正面设有USB母座和两颗固态电容。
另一面设有同步整流芯片。
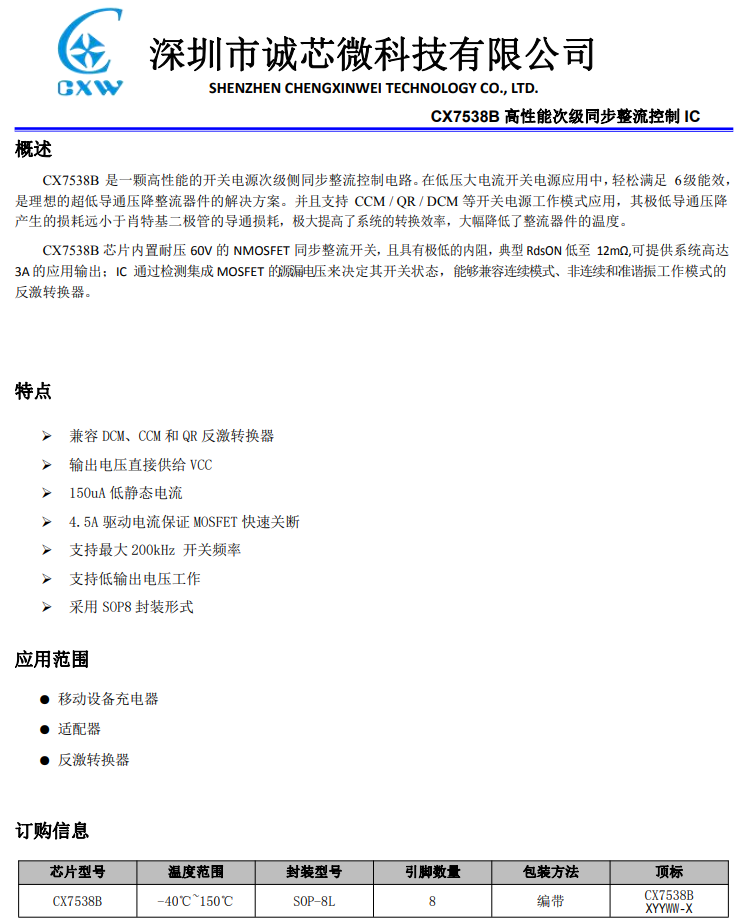
次级同步整流芯片同样来自诚芯微,型号CX7538B。这是一颗高性能的开关电源次级侧同步整流器芯片,在开关电源中轻松满足6级能效,是肖特基的理想替换方案。CX7538B支持最高150KHz开关频率,内置11mΩ低导阻NMOS管,发热远低于肖特基二极管,大幅度降低温度,提高转换效率。
诚芯微CX7538B 支持开关电源的CCM/QR/DCM模式,非常适合3.3~12V快充同步整流使用,内置耐压60V,11mΩ的同步整流管,可提供3A输出。比肖特基效率最高提升6%,工作电压范围宽,外围元件非常简单,在宽电压应用时,外围只需一颗电容。
两颗输出滤波固态电容规格均为16V 330μF。
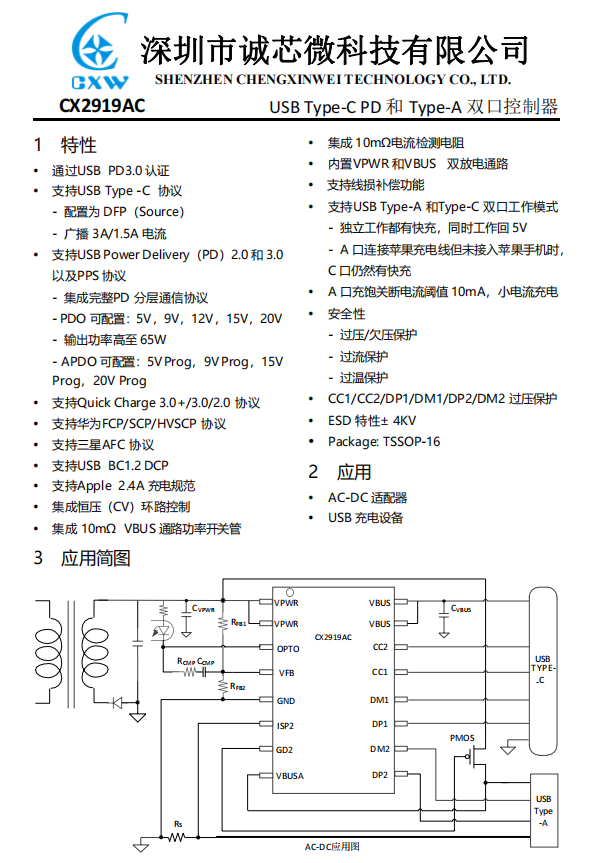
协议芯片也是采用诚芯微CX2919AC,这是一颗USB-C和USB-A双口控制器,兼容PD2.0/3.0、PPS、QC2.0/3.0、华为FCP/SCP/HVSCP、三星AFC、Apple 2.4A等协议。此外支持过压/欠压保护、 过流保护、过温保护,采用TSSOP-16封装。
诚芯微CX2919AC资料信息。
USB-A母座特写。
全部拆解完毕,来张全家福。
充电头网拆解总结
派凡这款小灯笼旅行充电器采用圆柱造型设计,设有红黑双重外壳,可通过旋转对自带的线缆、转接头进行取出使用或收纳整理。自带线缆可当提绳,搭配可折叠插脚,携带使用都非常方便。自带C to Lightning转接头又使其可以充iPhone手机。不仅设计新颖,实用性也很强。充电器兼容QC、AFC、FCP、SCP、PD3.0、PPS快充协议,具备PPS电压档位,最大输出20W,满足包括苹果iPhone在内的各大品牌手机快充需求。
充电头网通过拆解了解到,PCBA模块上的元器件已经显得非常少了,同时还采用了诚芯微CX7509C+CX7538B+CX2919AC全套高集成快充方案,在这套方案加持下,外围电路变得相当简洁,更加凸显产品的简单,在设计和成本上也十分具有优势!


https://www.chongdiantou.com/







