产品简介
必易微推出了“第三代”高可靠性MOSFET PSR KP2322X系列产品。KP2322X是一款DCM工作模式的恒压恒流PSR功率开关管,集成了单点失效保护和钳频保护功能,在保证高可靠性的前提下带来优良的性能体验。
单点失效保护,为您的电源可靠性保驾护航
1、单点失效保护简介
单点失效保护是指IC各个pin脚以及变压器、整流二极管等关键元件的开路和短路保护,“单点”失效是相较“多点”失效而言。由于电子设备的使用环境复杂,难免出现器件短路、开路等问题。
必易微的单点失效保护技术,能够确保上述故障发生时,输出电压不飘高,电源不损坏,可以加强对设备和人身的安全保证。同时,电源生产制程中也可能存在IC Pin脚虚焊或短接的问题,单点失效保护功能也可以有效避免IC损坏,减少工厂的损失。
2、KP2322X单点失效保护功能
KP2322X集成完备的单点失效保护,列表如下:

下图以FB Pin脚短路保护的波形为例,演示单点失效保护的测试结果。当FB短路发生时,IC立即停止工作,输出电压Vo未发生飙高或者失控现象;当FB短路撤除时,IC立即恢复工作,输出电压Vo恢复正常。
钳频保护功能,防止炸机于万一
1、短路可靠性隐患

PSR一般通过检测FB引脚电压来判别变压器激磁电感的退磁状态,但是FB电压上存在寄生振荡,当电源输出板端短路时,FB电压的振荡极易过零,使IC误检测到变压器退磁。对于一般的PSR IC而言,误检测到变压器退磁,意味着电源将会工作于高频CCM的状态,容易造成PSR IC和SR IC的损坏。
2、KP2322x的钳频保护功能

KP2322X集成了钳频保护功能,在任何恶劣的情况下,短路工作频率都不会超过30kHz,保证系统为DCM工作状态,为电源的安全可靠工作增加了一重保障。
12V1A六级能效,无Y无共模设计,“基操勿6”
在保证系统可靠性的同时,KP2322X的性能也有着惊艳的表现。基于KP23223SGA的12V1A适配器方案,无Y、无共模且变压器为原边绕组一次性绕制结构,突出一个字——“省”!
板端测试满足欧盟六级能效,待机损耗裕量充足;IV曲线突出一个“横平竖直”,高低压输入下OCP一致性良好;ESD、Surge、EMI也留有充足裕量!
在竞争日趋激烈的适配器市场中,KP2322X不仅为您带来多一份选择,也为您带来多一份的自信。做适配器,选择必易微,就是这么容易!
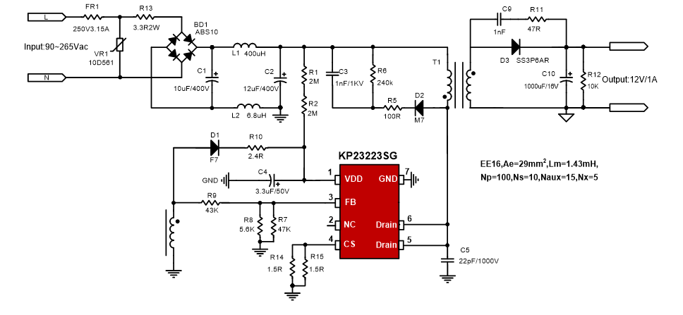
1、方案展示

2、性能展示

能效测试:PCB板端能效轻松满足六级能效标准。

IV曲线:输出电压负载调整率<±5%,线调整率<±2%。

EMI传导、辐射满足EN55015 ClassB,裕量>6dB。
此外,ESD满足IEC61000-4-2,8kV/15kV等级要求;Surge满足IEC 61000-4-5:2005,4kV等级要求;交流绝缘满足3.5kV要求。
总结
KP2322X 是针对中小功率适配器以及充电器市场推出的高性能原边控制恒压恒流功率开关。芯片支持 DCM模式工作,能够轻松满足六级能效标准规定的平均效率与待机要求,此外优异的EMI表现,强壮的浪涌,ESD能力极大地精简了电源设计与调试过程,内置的单点失效保护功能及钳频保护功能,在不增加器件的情况下,可以大幅提高电源系统的可靠性。