作为苹果官方合作品牌,mophie的手机壳、移动电源、保护膜等配件质量得到广大果粉的充分认可。iPhone 13新机发布,苹果官方推荐使用20W及以上的快充充电器给手机进行充电,为此mophie推出了一款20W PD快充充电器供新机用户选择。下面充电头网就对这款充电器进行详细拆解,看看用料做工如何。
mophie 20W充电器外观
包装盒正面印有mophie品牌、充电器外观图和名称等,顶部带有挂钩方便产品线下进行展卖。
包装盒底部印有充电器相关认证等信息。
包装内仅有充电器。
充电器采用PC材质白色外壳,腰身高光亮面处理,两侧过渡圆润,输入端配备固定式国标插脚。
机身正面印有mophie品牌logo。
输入端外壳上印有充电器参数信息
型号:CHG-WALL-PD-20W输入:100-240V~50/60HZ 0.5A
输出:5V3A、9V2.23A、12V1.67A、3.3-5.9V3A、3.3-11V2.2A 制造商:深圳市奥达电源科技有限公司 监制:自格(深圳)科技开发有限公司 充电器已经通过了CCC认证。
输出顶面配有单USB-C口,黑色胶芯。
测得充电器机身长度为41.11mm。
宽度为38.78mm。
厚度为26.84mm。
和苹果20W充电器直观对比,整体还要小一点。
拿在手上的直观感受。
净重约为46g。
使用ChargerLAB POWER-Z KT002检测USB-C口输出协议,显示支持Apple 2.4A、Samsung 5V2A、DCP协议,以及QC2.0/3.0、AFC、FCP、SCP、PE2.0、PD3.0、PPS快充协议。
同时测得C口具备5V3A、9V2.23A、12V1.67A三组固定电压档位,以及3.3-5.9V3A和3.3-11V2.2A两组PPS电压档位。
二、mophie 20W充电器拆解
将输入端外壳拆开,超声波焊接封装,金属弹片和插脚固定在一起,接触式通电设计。
测得PCB板长度为36.86mm。
宽度为34.93mm。
厚度为21mm。
PCB板正面一览,电容、变压器等器件打胶加固,初次级间设有绝缘隔离板。
PCB板背面一览,初次级间镂空以穿过隔离板,背面设有开关电源主控芯片、光耦、同步整流芯片、协议芯片以及输出VBUS开关管。
通过观察发现,充电器采用高集成QR开关电源方案,协议芯片控制输出电压架构,下面我们就从输入端开始了解各器件的信息。
从模块对角处看去,初级侧有保险丝、NTC电阻、电解电容、工字电感、主控芯片供电电容以及变压器。
延时保险丝特写,规格为2A 250V。
NTC浪涌抑制电阻特写,用于抑制上电浪涌电流。
输入端采用四颗二极管进行桥式整流。
两颗高压滤波电解电容均来自智宝。
其中一颗规格为400V 15μF。
另一颗规格为400V 22μF。
工字电感外套热缩管保护。
主控芯片供电电容来自艾华,规格为50V 4.7μF。
开关电源主控芯片采用昂宝OB2631U,内部集成DCM PWM控制器和高压开关管,为高性能低待机功耗以及低成本开关电源而优化。此外提供完整的保护功能,包括逐周期电流限制,过载保护,欠压闭锁和内部过热保护。
变压器套有塑料壳绝缘,并打胶加固,顶部喷码有信息。
输出端一览,设有Y电容和两颗输出滤波固态电容,USB-C母座外套钢套加固。
亿光EL 1018光耦,用于初级次级通信,反馈调节输出电压。
Y电容特写。
芯茂微高性能开关电源同步整流芯片LP15R060S,兼容多种开关电源控制系统,支持DCM和CCM多种工作模式。其采用专利的整流管开通判定技术,可以有效的避免因激磁振荡引起的驱动芯片误开通。
此外具有极快的关断速度,可以大幅度降低在CCM工作条件下因关断延迟造成的效率损失。采用特有的VCC供电技术,可以保证芯片不会欠电工作。 另外LP15R060S还集成了VCC欠压保护,过压钳位以及驱动脚去干扰等技术,采用SOP7L封装。
芯茂微 LP15R060S 资料信息。
两颗输出滤波固态电容来自绿宝石,规格均为16V 330μF。
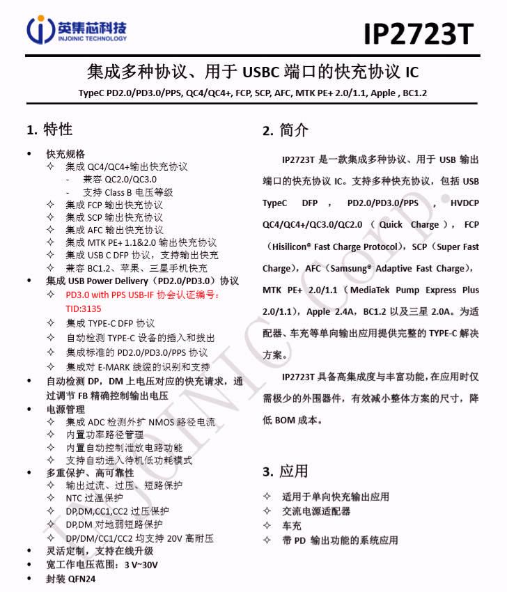
协议芯片采用英集芯IP2723T,该芯片已通过USB IF协会PD3.0 PPS认证,TID:3135,是一款集成多种协议、用于USB输出端口的快充协议IC。支持多种快充协议,包括USB TypeC DFP、PD2.0/3.0、PPS 、HVDCP QC4、QC4+、QC3.0/2.0、FCP、SCP、AFC、MTK PE+ 2.0/1.1、Apple 2.4A、BC1.2以及三星2.0A。
英集芯IP2723T可为适配器、车充等单向输出应用提供完整的TYPE-C解决方案。此外IP2723T具备高集成度与丰富功能,在应用时仅需极少的外围器件,有效减小整体方案的尺寸,降低BOM成本。
英集芯IP2723T资料信息。
充电头网拆解了解到,英集芯IP2723T已被贝尔金、闪魔、摩米士、REMAX、麦多多等多个品牌20W充电器采用,同时还被摩米士65W 2C1A氮化镓快充充电器、努比亚65W USB PD氮化镓充电器、努比亚1A1C 45W氘锋氮化镓快速充电器等氮化镓充电器使用,此外英集芯快充芯片还可用于车充、移动电源、适配器等各种充电领域,并被小米、京东京造、华为、三星、特斯拉等知名品牌的百余款产品采用。
输出VBUS开关管采用威兆半导体的VS3610AE,NMOS,耐压30V,导阻4mΩ,PDFN3333封装。

威兆VS3610AE资料信息。
充电头网拆解了解到,采用威兆VS3610AE的还有小米11 Pro/Ultra标配67W快充、Aohi迷你30W氮化镓充电器、奥海科技45W迷你氮化镓充电器、公牛65W氮化镓充电器、联想拯救者45W PD快充充电器、绿联65W氮化镓快充等产品,同时使用威兆其它MOS的还有小米6口USB充电器60W快充版、紫米65W PD迷你充电器、RAVPower 45W GaN PD充电器、华为20W电荷泵快充充电器、倍思45W PD快充充电器等数十款产品采用。
USB-C母座特写,黑色胶芯,外套金属壳垫高固定。
全部拆解完毕,来张全家福。
充电头网拆解总结 mophie这款充电器造型设计和苹果原装20W快充十分相似,不过更小兼容性也更加强大。得益于业内知名厂商英集芯的快充协议方案IP2723T,实测不仅支持PD快充协议,完美适配苹果iPhone手机,还支持QC、SCP、PPS等多个市面热门快充协议,兼容性非常好,也可以满足其它安卓手机日常快充需求。充电器还采用昂宝OB2631U+芯茂微LP15R060S高集成开关电源方案,智宝和绿宝石两大知名品牌电容滤波,保证充电器使用寿命。此外变压器外套塑料壳绝缘,USB母座外套金属壳点焊加固,其它器件也打胶加固,整体用料做工扎实可靠。


https://www.chongdiantou.com/






