国内知名消费电子品牌Baseus倍思,近日推出了一款全新的充电器+充电宝二合一产品(第四代),综合输出总功率可达到87W,这也是对倍思旗下能量堆系列的延续,主要是目的是通过一款产品解决多种应用场景的需求。
据了解,倍思这款产品采用第三代半导体氮化镓技术,集成了一个65W氮化镓快充充电器和一个22.5W快充移动电源功能,并内置10000mAh电池,输出配备了1A1C两个接口。在接上AC电源后,USB-C口可以支持65W PD快充输出为笔电产品充电,A口支持最大22.5W快充输出给手机等产品充电,并可实现双口独立快充输出。
充电头网前不久已经为大家分享了这款产品的详细评测,今天继续带来产品拆解,看看其内部用料和做工。此前充电头网还拆解了倍思第一代能量堆、第三代能量堆,以及45W氮化镓、65W氮化镓、100W氮化镓、120W氮化镓等多款快充产品,感兴趣的小伙伴可以点击蓝色字体了解。
一、Baseus倍思87W能量堆外观
包装方面依然是倍思风格,白色外壳,正面印着产品外观以及Baseus的logo。
包装盒背面除了产品使用场景图之外,还有详细的厂商信息。
侧面标注了产品的几大卖点:87W混动模式、充电器+移动电源二合一、氮化镓技术、兼容65W笔记本电脑充电。
包装盒里面除了充电器之外,还附赠了一条充电线缆和一个绒布袋。
USB-C to USB-C充电线使用束线带捆扎,易于收纳。
线缆的长度约为1.1米。
使用ChargerLAB POWER-Z KM001C检测,显示该线缆带有E-Marker芯片,电力传输能力为20V5A,支持最大100W快充。
附赠的灰色绒布袋,用于收纳充电器和数据线,便于外出携带。
倍思这款87W能量堆有黑白两个配色,此次充电头网拿到的是黑色版本,壳体上面印制着87W和GaN的标识,这也说明了能量堆的性能所在。
产品正面居中是Baseus的品牌logo。
倍思87W能量堆整体看上去类似小方砖的造型,边缘处线条经过了特殊的设计,符合倍思旗下快充产品的一贯外观造型。靠近输出接口侧设置了移动电源电量指示灯,方便用户实时掌握电池电量信息。
输出端采用1C1A双USB快充接口配置,并设有一颗电源按键。接口均为橙色胶芯,其中USB-C支持双向快充,这就意味着这款产品不仅可以通过AC插脚充电,也可以使用充电器从USB-C接口充电;USB-A为输出接口,支持22.5W超级快充以及多种主流的快充协议。
侧面的输入端插脚采用折叠设计,收纳之后,携带方便且不易刮伤包里面的其他物品。
产品型号:PPNLD87C。在充电器模式下,输入支持100-240V 50/60Hz 1.5A,C输出5V3A、9V3A、12V3A、15V3A、20V3.25A;USB-A口输出支持5V4.5A、5V3A、9V2A、12V1.5A,充电器+充电宝:65W+22.5W。
充电宝模式下,C口输入支持5V3A、9V2A;C口输出支持5V3A、9V2.22A、12V1.5A;A口输出支持5V4.5A、5V3A、9V2A、12V1.5A,总输出5V3A。
倍思这款移动电源+充电宝二合一产品的重量约为318g。
尺寸方面,机身长度约为108mm。
宽度约为64.2mm。
厚度约为32mm。
由于内置了65W快充电源和10000mAh电池,这款产品拿在手上注定不会很轻便,体积相当于一个常规的20000mAh移动电源。
在接通电源的情况下,使用ChargerLAB POWER-Z KT002检测输出协议,显示A口输出支持Apple 2.4A、Samsung 5V2A、DCP协议,以及QC2.0/3.0、AFC、FCP、SCP、PE2.0等多个快充协议。
C口输出除了兼容A口所有快充协议外,还支持QC4+和PD3.0 PPS快充协议,最大输出功率为65W。
C口的PDO报文显示,支持5V3A、9V3A、12V3A、15V3A、20V3.25A五组固定电压档位以及3.3-11V 5A的PPS电压档位。
在移动电源模式下,A口的输出协议与充电器模式下保持一致。
C口输出除了A口的快充协议外,还兼容了PD3.0快充,显示最大功率19W。
C口的PDO报文显示支持5V3A、9V2.2A、12V1.5A三组固定电压档位。
二、Baseus倍思87W能量堆拆解
切开充电器外壳,可以看到内部电池组和充电器模块固定在一个独立的内部框架上。
电池表面贴有泡棉缓冲,充电器模块使用黄铜散热片辅助散热。
将充电器模块和电池组取出,可以看到外壳内侧设有绝缘隔离板。
电芯和充电器模块之间也设有麦拉片隔离,电芯周围使用高温胶带包裹绝缘。移动电源按键使用小块PCB板独立焊接,通过两根导线连接主控PCB板。
接口侧一览,USB-C接口使用小块PCB板焊接在主控PCB板上。
电芯与PCB板之间设有减震泡棉,除了正负极电源线之外,还设有一颗NTC热敏电阻。
PCB板背面是控制电路,充电器部分同样增加了黄铜散热片。
先来看看一下移动电源部分。
电池组的两根导线和热敏电阻焊接在PCB板背面。
电池组采用两块电芯并联,容量为10000mAh,标称电压为3.85V,充电限制电压4.4V,制造商为东莞能优能源科技有限公司。
两颗锂电保护芯片采用的是赛芯微XB8886A,这是一款一体化锂电保护芯片,内部集成超低导阻MOS保护管,过流保护电流15A,满足绝大多数快充移动电源电池保护需求。
两颗8205开关管,用于移动电源模式下的输入输出过流保护。
旁边设置了两颗华瑞微的MOS管。
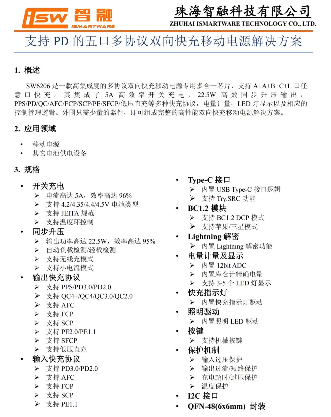
移动电源主控芯片采用的是智融SW6206。这是一款高集成度的多协议双向快充移动电源专用多合一芯片,支持A+A+B+C+L口任意口快充。其集成了5A高效率开关充电,22.5W高效同步升压输出。
SW6206支持PPS、USB PD、QC、AFC、FCP、SCP、PE、SFCP等多种快充协议,电量计量,LED灯、数码管显示以及相应的控制管理逻辑。外围只需少量的器件,即可组成完整的高性能双向快充移动电源解决方案。
充电头网了解到,采用智融SW6206主控芯片的产品还有摩米士10000mAh无线充移动电源、iWALK 10000mAh赛车宝移动电源、魔狐10000mAh彩屏无线快充移动电源、麦多多10000mAh磁吸无线充移动电源、网易智造10000mAh无线充移动电源、品胜20000mAh 22.5W全协议快充移动电源、罗马仕10000mAh 22.5W超级快充移动电源等。
一颗2R2合金电感用于配合SW6206实现移动电源的充放电功能。
圣邦威 SGM3002,低阻双刀双掷开关,用于信号切换。
这颗是来自如韵的单节锂电池充电控制器CN3761,用于充电器模块给电池充电。该芯片可以独立对单节锂电池充电进行管理,具有封装外形小,外围元器件少和使用简单等优点。CN3761具有涓流,恒流和恒压充电模式,非常适合锂电池充电管理。
一颗6R8合金电感,用于产品在充电器模式下,给锂电池充电。
旁边设有一颗肖特基二极管,用于充电整流。
此外还有一颗华瑞微的MOS管。
另外两颗华瑞微的MOS管。
这颗无丝印的单片机,用于整机的输出策略控制,旁边是充电器的快充协议芯片SW2303。
接下来看这款产品的充电器部分:
充电器模块长度约为46.9mm。
宽度约为41.7mm。
厚度约为25.4mm。
将充电器上面的散热片拆除。主PCB板中间垂直焊接了一块小PCB板,上面设有AC-DC电源的控制电路和次级同步整流电路。
背面是输入整流滤波电路以及输出滤波电路。
丝印D8KB10的整流桥、安规X电容和共模电感。
充电器的输入保险丝规格为250V 3.15A。
充电器的输入滤波采用了四颗永铭KCX系列电解电容,其中两颗规格为400V 33μF,另外两颗规格为400V 22μF。该系列产品工作温度范围在-55℃~105℃,3000小时寿命,并具备抗雷击、低漏电流(低待机功耗)、高纹波电流、高频低阻抗等性能优势。
充电头网了解到,凭借小体积的特点,永铭KCX系列电解电容还被公牛65W氮化镓快充、飞利浦65W氮化镓快充插座、摩米士65W 2C1A氮化镓快充充电器、柚比30W 1A1C氮化镓快充充电器、京造65W 1A1C氮化镓快充充电器、努比亚65W 2C1A氘锋氮化镓快充等产品采用,获得客户一致认可。
输入滤波电感线圈。
一颗100V 3.3μF的电容用于PWM芯片供电。
另外一颗供电电容规格为50V 10μF。
电源主控芯片采用的是安森美NCP1342。这是一颗高频反激准谐振初级PWM控制器,内置主动X2电容放电、支持宽范围Vcc供电、支持外接热敏电阻进行过热保护和多重完善的保护功能。
初级侧的功率器件采用的是纳微NV6125氮化镓功率芯片,其内置驱动器,无需外置驱动器,175mΩ导阻,耐压650V,支持2MHz开关频率,采用散热增强的QFN6*8mm封装,适用于升压,降压,半桥,全桥开关电源等诸多应用场合。
纳微NV6125资料信息。
充电头网了解到,采用该芯片的还有OPPO新款65W超级闪充氮化镓充电器、联想thinkplus 65W氮化镓口红电源Pro、联想90W闪充双口氮化镓充电器、thinkplus65W氮化镓快充、鸿达顺65W 2C1A氮化镓快充等多款产品。此外纳微其它型号氮化镓功率芯片还被雷柏65W GaN快充、小米GaN充电器Type-C 65W、OPPO 50W饼干氮化镓快充、贝尔金68W双C口GaN充电器等数十款产品采用。
变压器特写。
同步整流控制器采用杰华特JW7726B,支持CCM、DCM、QR和ACF模式,在振铃期间能有效防止同步整流MOSFET的误开通;具有快速关断能力以便能兼容CCM;在启动过程中(VCC建立之前)能有效防止门极gate被耦合至开启电压。据了解,目前JW7726系列产品累计发货量已接近千万颗。
充电头网拆解了解到,杰华特JW7726还被爱兰博10000mAh二合一60W氮化镓快充、睿元实业33W 1A1C氮化镓快充、REMAX 30W氮化镓充电器等产品采用。
同步中整流芯片来自砹德曼半导体,型号AD100N75D5,100V耐压,7.6mΩ导阻。
此外还有一颗永铭NPX系列固态电容滤波,规格为25V 680μF。
初级和次级之间设有一颗光耦,用于输出电压反馈和调节。
接口附件设有一颗特锐祥的贴片Y电容,用于输出抗干扰。该产品具有体积小、重量轻等特色,非常适合应用于氮化镓快充这类高密度电源产品中。
特锐祥专注于被动元器件的研发、生产及销售,注册资本1亿元。旗下有自主电容品牌两类:SMD TRX及DIP TY电容器,TRX将致力于陶瓷材料的研究,以拓展更多品类的应用,为客户提供更多的解决方案。
充电头网了解到,特锐祥贴片Y电容除了被贝尔金、安克、QCY、声丽、麦多多、OPPO、联想、努比亚、倍思、海陆通、第一卫等品牌的数十款快充产品使用,此外还被伊戈尔40W LED驱动电源、长虹42英寸智能网络电视42P3F内置电源、卓飞航45W氮化镓超快墙充等产品使用,性能获得客户一致认可。
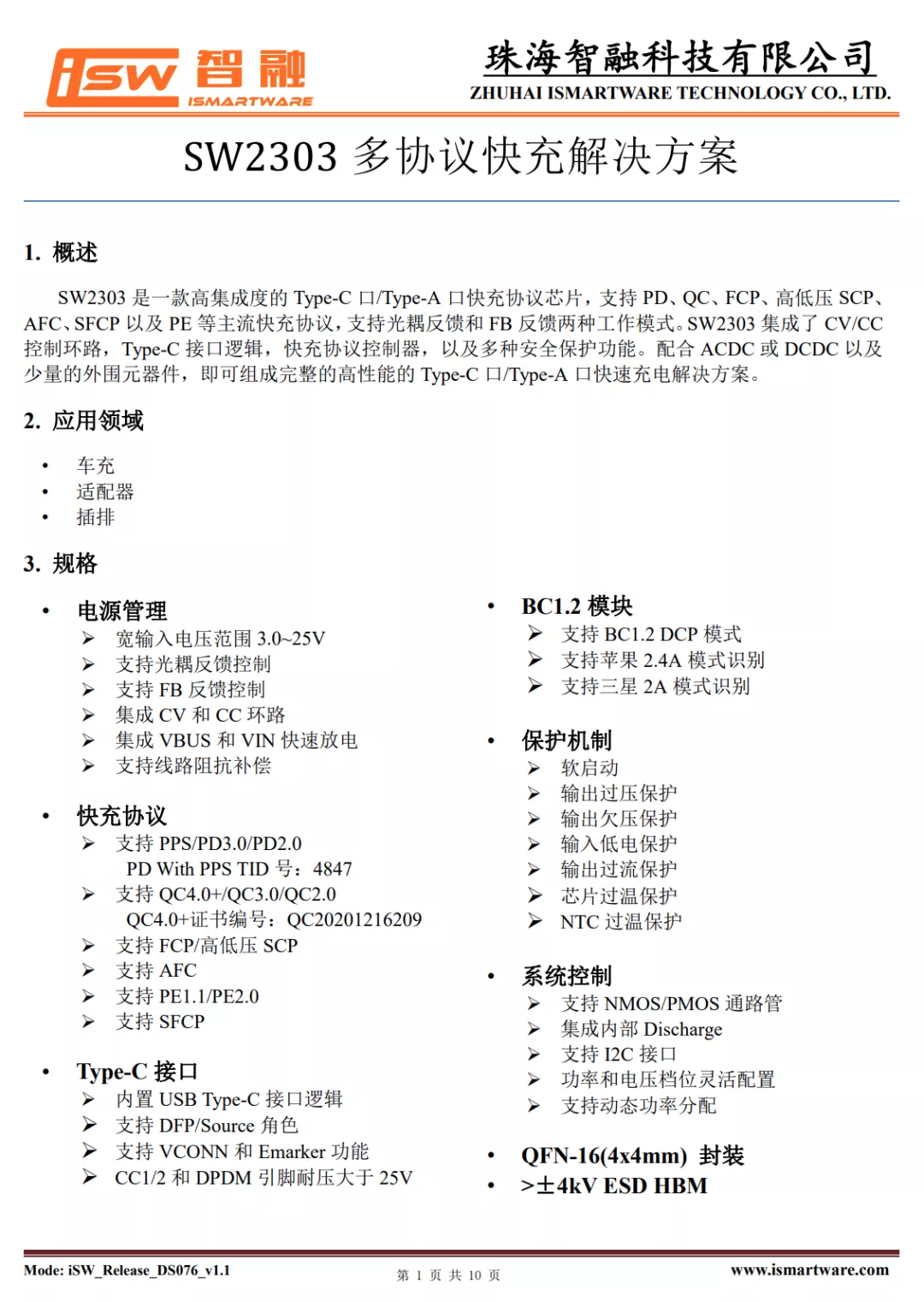
协议芯片采用珠海智融SW2303,通过高通QC5认证,是业内第一颗非MCU架构的QC5认证协议芯片。这是一款高集成度USB Type-C/Type-A接口快充协议芯片,支持PD、QC、FCP、高低压SCP、AFC、SFCP以及PE等主流快充协议;支持光耦反馈和FB反馈两种工作模式;支持4KV ESD HBM。
SW2303集成了CV/CC控制环路,Type-C接口逻辑,快充协议控制器,以及多种安全保护功能。配合AC-DC或DC-DC以及少量的外围元器件,即可组成完整的高性能的Type-C/Type-A口快速充电解决方案。
充电头网拆解了解到,智融SW2303此前还被安克18W PD快充英规延长线插座、安克可折叠迷你20W快充充电器、中逸光迷你30W PD快充充电器、QCY 65W 氮化镓1A1C充电器、宜丽客45W PD快充、科讯迷你20W PD快充充电器使用,此外智融的快充芯片还可用于USB PD快充移动电源、快充车充等领域。
两颗华瑞微MOS管。
华瑞微MOS管。
五颗LED电量指示灯,其中一颗为状态灯,另外四颗为电量指示灯。
USB-C接口正面。
USB-C接口背面。
USB-A接口特写。
移动电源按键特写。
倍思87W能量堆全部拆解完毕。
充电头网拆解总结
倍思此次推出的87W充电器+移动电源二合一产品属于倍思能量堆系列的第四代产品,输出功率也从第一代的15W提升到了87W;并且在充电器模式下,支持65W+22.5W双口独立快充输出,可以同时满足一台笔记本电脑和一台手机快充;在移动电源模式下,同样支持22.5W超级快充或者20W PD快充输出,并兼容多种快充协议,使用起来非常方便,尤其适合出差旅游等应用场景。
充电头网通过拆解发现,倍思这款87W能量堆内部主要由充电器和充电宝两部分组成,其中充电器的AC-DC电源部分基于高频QR反激拓扑架构开发,并采用了纳微的GaNFast氮化镓功率芯片,协议方面由智融SW2303控制。移动电源部分采用智融SW6206主控芯片,最大可实现22.5W快充输出,并且能够支持USB PD等多种主流快充协议。
同时得益于内置了智能输出逻辑控制电路,移动电源和充电器既是互相独立的两个部分,同时也可以协同工作,让产品在不同的状态下,可以实现不同的功率。


https://www.chongdiantou.com/






