去年智融科技率先推出了支持Type-C接口的移动电源单芯片方案,今年智融再次发挥其领先的数模整合能力,推出快充车充单芯片方案SW3507。
目前已通过高通QC3.0认证,这也是本土电源芯片企业首家拿到高通授权的全集成车充一体化解决方案。智融SW3507大批量产中,很快我们将为大家带来成品评测,敬请关注。

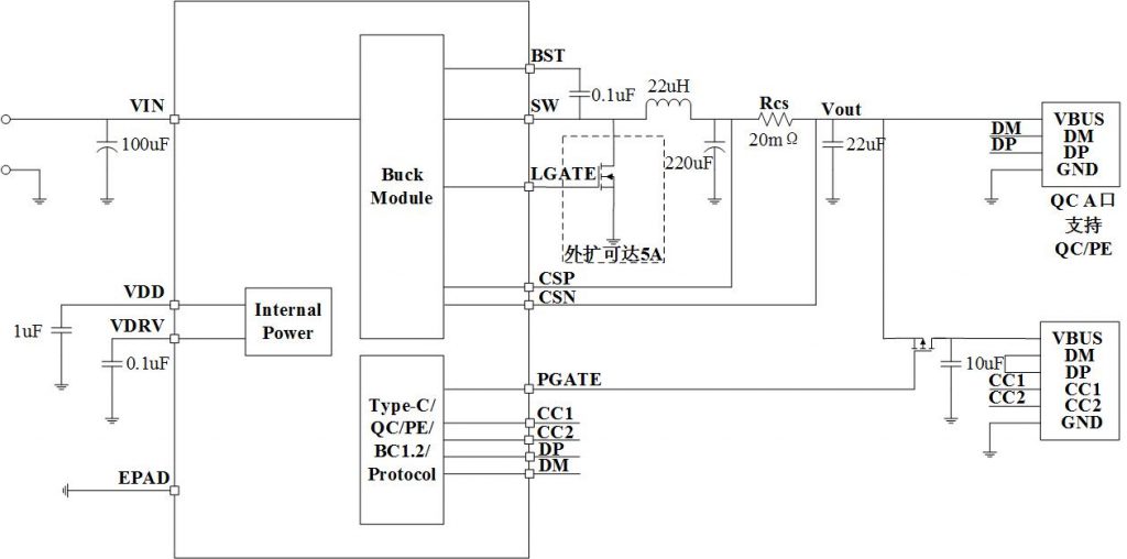
传统的车充解决方案采用电源转换和协议控制分离的方式,导致外围元器件众多,而且在精密调节电压步进的情况下,设计难度大幅度增加。为解决这些问题,智融科技将电源转换和多协议整合到一起,大幅度简化设计难度,降低成本,帮助客户产品快速量产。

智融SW3507是目前市面上集成度最高的单芯片快充车充方案,具有以下特点:
1.内置同步降压芯片,最大输出功率达36W,最大输出电流5A
2.支持 Type-C / QC2.0 / QC3.0 / PE+ / BC1.2 / SAMSUNG / APPLE 七种协议
3.单电感支持双口输出,兼容普通A口和Type-C口
4.外围电路简单,整个PCB板只需要15颗料
5.采用高压工艺,耐压值达40V
实测效率
电路结构
联系我们申请样片
欢迎行业客户和工程师拨打以下电话或发送邮件获取智融SW3507的datasheet、报价、样品等更多产品信息。
王梦华,18665921606,nico@ismartware.cn
黄欣健,13632532115 ,aaron@ismartware.cn