加入充电头网金牌车充供应链:分享百亿蛋糕
英集芯发布IP2161、IP2163协议芯片:支持9大快充标准
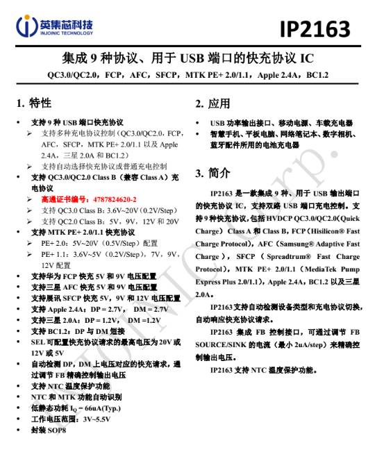
英集芯作为业界知名的电源芯片厂商,此前我们看到的大多是移动电源芯片,这次英集芯为大家带来一系列多面手独立快充协议芯片IP2161、IP2163,两个型号均支持多种快充协议,包括高通QC3.0/2.0、华为FCP、三星AFC、展讯SFCP、苹果2.4A和BC1.2协议等。其中两者最大的区别在于,IP2161采用sot23-6封装,不支持MTK PE+2.0/1.1快充协议;IP2163采用SOP8封装,支持MTK PE+2.0/1.1快充协议。
一、产品介绍
英集芯IP2161实拍图,图中sot23-6封装芯片
英集芯IP2163实拍图,图中SOP8芯片
英集芯IP2163支持QC3.0/2.0A/B输出,支持20V输出,同时可由外部引脚编程输出模式。MTK PE+支持以0.5V步进的5-20V输出(PE+2.0)或以0.2V步进的3.6-5V输出以及7,9,12V的固定电压输出(PE+1.1)。支持华为FCP 5V或9V输出。支持三星AFC 5V或9V输出。支持展讯SFCP 5V或9V或12V输出。
英集芯IP2161通过美国高通QC3.0认证,证书编号478786303-2
英集芯IP2163通过美国高通QC3.0认证,证书编号4787824620-2
英集芯IP2161、IP2163具有超低的工作功耗,标称静态工作电流66uA。DM、DP引脚支持耐压保护,即使数据线内部短路,也不会损坏充电器。可通过SEL脚设定输出电压范围为5V、5-12V和5-20V。
二、兼容性测试
从测试中可以看出,这款搭载英集芯IP2161快充协议芯片的双口车充DEMO板的输出性能非常强悍,两个USB口皆支持快充输出,兼容QC3.0/2.0、FCP、Apple 2.4A等协议。
以下是英集芯IP2161双口车充方案DEMO板兼容性详细测试。测试条件:手机看机息屏;测试工具:POWER-Z。
USB1口输出,给小米5充电,手机剩余电量34%,6.01V/2.43A,约14.6W,握手QC3.0。
USB2口输出,给小米5充电,6.23V/2.33A,约14.53W,握手QC3.0。
USB1口输出,给荣耀8充电,手机剩余电量38%,9.10V/1.51A,约13.76W,支持FCP。
USB2口输出,给荣耀8充电,8.89V/1.52A,约13.55W,支持FCP。
USB1口输出,给iPad Air2充电,剩余电量8%,5.12V/2.36A,约12.1W全速充电。
USB2口输出,给iPad Air2充电,5.07V/2.35A,约11.9W全速充电。
USB1口输出,给iPone 7充电,手机剩余电量35%,5.08V/1.43A,约7.4W快速充电。
USB2口输出,给iPhone 7充电,4.98V/1.26A 约6.6W快速充电。
三、购买联系
英集芯IP2161、IP2163可用于充电器、移动电源、车充、USB插线板、多口充电器等。目前该芯片已经批量出货,有需要的客户可以跟英集芯原厂代理取得联系。
相关阅读:


https://www.chongdiantou.com/







