去年SHARGE闪极一口气推出了65W、90W和100W三款氮化镓快充充电器,作为同“尖锐”系列不同功率段充电器,三款产品外观设计ID相同。其中90W氮化镓充电器配有2C1A接口,两个C口均支持90W PD快充,A口支持60W快充。此外支持多个主流快充协议,整体性能强悍。下面充电头网就对这款充电器进行详细拆解,看看其设计做工如何。

一、闪极90W氮化镓充电器外观

包装盒采用两段设计,上端印刷黑色平行条纹,下端设有SHARGE品牌,外观设计上和充电器保持一致。

背面中间是绿色配色,印有产品名称以及USB接口标识,下方印有充电器参数信息。

包装内含充电器和使用说明书。

充电器采用方块造型设计,机身棱角分明,正背面主要采用独特斜纹槽设计,增加散热和提升使用手感。

正背面除独特斜纹槽外,还镶嵌一条银灰色铝合金标贴,镭雕SHARGE品牌logo。

输入端外壳上印有充电器参数信息

型号:S90

输入:100-240V~50/60Hz 2A

单口输出:

USB-C1/C2:3.3-11V5A、5V3A、9V3A、12V3A、15V3A、20V4.5A

USB-A:4.5V5A、5V4.5A、9V3A、12V3A、20V3A

双口输出:

C1+C2:60W+30W

C1+A:60W+30W

C2+A:5V4.8A

三口输出:

C1+(C2+A):60W+5V4.8A

制造商:闪极科技(深圳)有限公司

产品已经通过了3C认证。

充电器自身携带一个可折叠国标插脚,此外还可组装其它插脚,方便出国使用。

输出端配备2C1A三个接口,USB-C口黑色胶芯不露铜,USB-A口绿色胶芯。

A口舌片前端设有特殊触点。

使用游标卡尺实测充电器机身高度为57.84mm。

宽度为56.98mm。

厚度为30.98mm。

机身厚度比一元硬币直径大一些。

和苹果96W充电器直观对比,体积优势非常明显。

拿在手上的直观感受。

充电器净重约为164g。

使用ChargerLAB POWER-Z KT002检测USB-C1口输出协议,显示支持Apple 2.4A、Samsung 5V2A和DCP协议,以及QC2.0/3.0、AFC、FCP、SCP、PE2.0、PD3.0、PPS多个快充协议。

此外PDO报文显示C1口还具备5V3A、9V3A、12V3A、15V3A、20V4.5A五组固定电压档位,以及3.3-11V5A一组PPS电压档位。

使用KT002检测USB-C2口输出协议,显示支持Apple 2.4A、Samsung 5V2A和DCP协议,以及QC2.0/3.0、AFC、FCP、SCP、PD3.0、PPS多个快充协议。

而PDO报文则和C1口的完全相同,同样支持最大90W PD快充,两个C口完全可以盲插使用。

最后使用KT002检测USB-A口输出协议,显示支持Apple 2.4A、Samsung 5V2A和DCP协议,以及QC2.0/3.0、AFC、FCP、SCP等多个快充协议。

二、闪极90W氮化镓充电器拆解

机身壳采用两段式设计,壳体交界处采用超声波焊接封装。

充电器输入端设有小板,顶部覆盖黄铜散热片,并且高压侧粘贴蓝色绝缘胶带。

散热片开口与A口输出小板焊接固定,降低机身厚度同时也能加固小板,一举两得。

板子背面同样覆盖导热垫,并加装绝缘板进行隔离。

PCB板正面一览,元器件交错布局,排列紧凑有序,整个主板空间充分利用。

PCB板背面一览,初级侧设有两颗整流桥、PWM主控芯片和氮化镓功率开关管;次级侧设有USB-C2口和USB-A口二次降压电路。

通过观察发现,充电器采用反激开关电源定压输出,两路独立降压三口输出的设计架构。其中C1口单独一路,另外1A1C口为一路,三口输出功率智能分配。下面我们从输入端开始了解各元器件的信息。

充电器输入端焊接有两块小板,输入端滤波小板背面有一颗滤波电感。

将滤波小板拆下,正面设有保险丝、NTC浪涌抑制电阻、共模电感和X电容。

延时保险丝规格为3.15A 250V。

NTC浪涌抑制电阻用于抑制上电浪涌电流。

共模电感使用扁平铜带绕制,用于滤除EMI干扰。

安规X电容来自STE松田电子。

滤波电感特写。

DBF610整流桥特写,使用两颗用于均摊发热。

主板一侧,在输入输出端小板之间区域里设有四颗高压滤波电解电容,初次级之间做了隔离处理。

电解电容来自深圳凯泽电子,其中三颗规格400V 33μF。

一颗规格为400V 22μF。

主板另一侧放置变压器,变压器使用垂直小板焊接,并且下方使用金属块支撑及导热。

充电器主控芯片为ON安森美NCP1342,这是一颗高频初级准谐振反激控制器,内置主动X2电容放电和多重完善的保护功能,具有超低的待机功耗。

充电头网通过拆解了解到,采用安森美NCP1342主控芯片的还有倍思65W 2C氮化镓快充芯茂微65W 2C1A氮化镓快充小米55W氮化镓充电器华硕65W氮化镓充电器OPPO新款65W超级闪充氮化镓充电器一加65W Warp闪充充电器坚果65W单C口氮化镓充电器联想thinkplus 65W氮化镓口红电源Pro小米120W超级快充iQOO 120W闪充充电器等。

初级侧氮化镓功率芯片采用纳微NV6125,其内置驱动器,无需外置驱动器,简化电路设计。NV6125耐压650V,175mΩ导阻,支持2MHz开关频率,采用散热增强的QFN6*8mm封装,适用于升压,降压,半桥,全桥开关电源等诸多应用场合。

纳微半导体NV6125详细资料。

充电头网了解到,采用该芯片的还有OPPO新款65W超级闪充氮化镓充电器联想thinkplus 65W氮化镓口红电源Pro联想90W闪充双口氮化镓充电器、thinkplus65W氮化镓快充鸿达顺65W 2C1A氮化镓快充等多款产品。此外纳微其它型号氮化镓功率芯片还被雷柏65W GaN快充小米GaN充电器Type-C 65W、OPPO 50W饼干氮化镓快充贝尔金68W双C口GaN充电器等数十款产品采用。

变压器所在小板背面一览,焊接了RCD吸收元件和供电电路。

变压器造型方方正正,全身包裹绝缘胶带,顶部贴有信息贴纸。

变压器下的金属块特写,设有两个固定柱。

亿光EL 1018光耦,用于初级次级通信,反馈调节输出电压。

Y电容特写,其中一个焊脚上套有绝缘管。

另一颗Y电容来自松田电子,用于输出抗干扰。

输出端一览,三个USB母座均采用小板垂直焊接,另外右侧还设有同步整流小板。

将同步整流小板拆下,正面设有三颗滤波固态电容以及散热片。

将散热片拆下,下方有一颗同步整流管,涂有硅脂帮助导热。

小板背面设有次级同步整流控制器,此外做了大量过孔,帮助导热。

丝印IAZEM次级同步整流控制器,实际是MPS芯源半导体的MP6908,支持宽输出电压范围,支持DCM/CCM/准谐振多种操作模式,支持高侧和低侧同步整流。

MP6908详细规格参数。

充电头网了解到,采用MPS MP6908的还有闪极100W 3C1A氮化镓快充充电器雷柏65W GaN快充安克65W PD快充小米65W GaN充电器小米18W双模充电友65W 2C1A氮化镓快充联想YOGA 65W PD快充。此外MPS同步整流芯片还被小米9 Pro原装45W快充充电器thinkplus 45W USB PD充电器紫米65W 2C1A桌面PD快充充电器数十款产品采用

次级同步整流管采用恒泰柯HGN070N12S,NMOS管,耐压120V,DFN5x6封装。

恒泰柯HGN070N12S资料信息。

三颗输出滤波固态电容来自钰邦,规格均为25V 470μF。

USB-C1母座所在小板拆下,正面设有降压协议IC、降压电感、滤波电容以及热敏电阻。

背面设有一颗MCU以及两颗MOS管。

丝印35EC的MCU,用于多口输出功率智能调节。

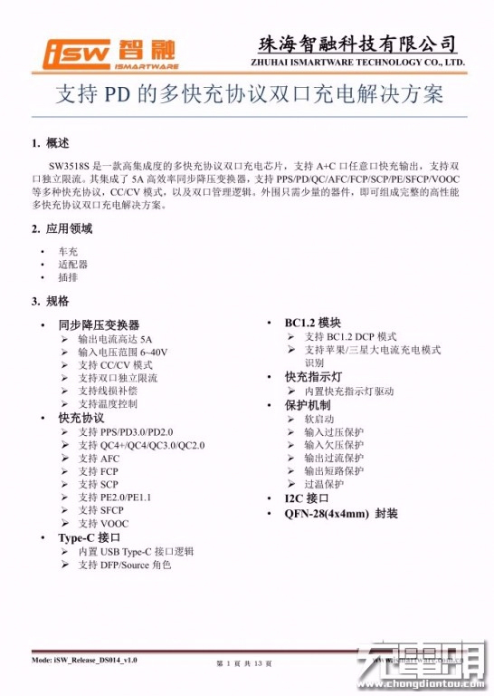
采用智融SW3516S主控芯片作为USB-C1接口的降压控制和协议识别。

智融SW3516S是一款高集成度的支持PD协议的Type-C口充电芯片,通过PD3.0认证,TID号:1583。其集成了高效率同步降压变换器,CC/CV模式,PD以及Type-C协议控制器。外围只需少量的器件,即可组成完整的高性能PD协议的Type-C口充电解决方案。

智融SW3516S资料信息。

外挂两颗锐骏RUH4040M2 MOS管为USB-C1口输出同步整流降压,NMOS,耐压40V。

锐骏RUH4040M2详细资料。

充电头网了解到,采用锐骏MOS的产品还有华硕65W 2C1A氮化镓充电器雷柏65W GaN快充绿联65W 4C口氮化镓快充充电器鸿达顺120W四口2C2A快充摩米士65W 2C1A氮化镓快充充电器倍思45W 1A1C氮化镓充电器倍思120W氮化镓+碳化硅PD快充充电器等多款产品采用。

磁环降压电感特写。

二次滤波固态电容也是来自钰邦,规格为25V 470μF。

热敏电阻特写,用于检测适配器温升,进行温度保护。

USB-C母座特写,过孔焊接。

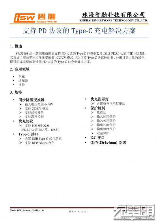
USB-C2口和USB-A口二次降压电路设在主板背面,且主控芯片采用智融SW3518S。这是一款高集成度的多快充协议双口充电芯片,并已经通过了VOOC认证。芯片支持A+C口任意快充输出,支持双口独立限流,集成了5A高效率同步降压变换器,支持PPS、PD、QC、AFC、FCP、SCP、PE、SFCP、VOOC等多种快充协议,最大输出PD100W。

智融SW3518S资料信息。

外挂MOS管同样是锐骏RUH4040M2,为C2口和A口输出同步整流降压。

降压电感外套热缩管绝缘,底部有玻纤板用于绝缘。

输出滤波固态电容规格为25V 470μF。

锐骏RU30D20M2双NMOS管,耐压30V,用于1A1C快充端口分配。

锐骏RU30D20M2详细资料。

USB-C2母座特写。

USB-A口母座特写。

全部拆解完毕,来张全家福。

 

充电头网拆解总结

闪极90W氮化镓充电器延续“尖锐”系列外观ID设计,方块机身加尖锐棱角,特征鲜明。充电器支持QC、AFC、FCP、SCP、PE2.0、PD3、PPS等多个主流快充协议,双C口均支持90W大功率快充,且支持盲插使用,另外支持60W+30W充电策略,满足笔电手机同时快充需求。

充电头网通过拆解了解到,充电器元器件布局相当紧凑有序,为充分利用空间,输入输出端均设有小板。此外PCB板正面打胶,背面使用导热垫散热,整体覆盖黄铜散热片,同步整流管等还额外配有散热片,散热措施做得很充分。

充电器开关电源由安森美NCP1342搭配纳微NV6125,以及芯源MP6908搭配恒泰柯同步整流管组成,同步整流输出固定电压;两路DC-DC采用智融SW3516S和SW3518搭配锐骏MOS降压方案。此外采用钰邦固态电容进行同步整流和二次降压输出滤波,并配有温度保护。产品整体用料扎实。