图1 SWITCH游戏机以720p的画质让任天堂重回巅峰
世界上首款第三方任天堂SWITCH游戏机转接底座,其实在游戏机正式发售之后四个月就面市了,在美国Kickstarter上首发。这是一款名为CFORCE的便携式USB Type-C转接器,只有信用卡大小,比起任天堂官方的“大砖头”转接器,便携性提升很大。
图2 CFORCE CF001
CFORCE这款CF001产品刚出来就在全球受到了疯抢,随后也有大批第三方SWITCH配件厂商跟进。那么这类支持任天堂SWITCH游戏机的转接器是如何实现的呢?里面的关键元器件又是什么呢? 我们从亚马逊购买了多款支持任天堂SWITCH游戏机的转接底座,进行拆解后,发现都有一个共同的特征,内置了一颗名为LDR6023的USB PD控制芯片。似乎是这颗芯片起到了关键作用,让任天堂SWITCH游戏机进入了视频输出模式。为此,我们找到了这颗芯片的设计资料,并把任天堂SWITCH游戏机转接底座的方案公布出来。
图3 任天堂SWITCH转接底座控制芯片LDR6023B
这颗芯片,不仅仅能够实现让任天堂SWITCH输出视频,还具有跟原装底座一样的DP Alt mode指示灯。即一旦SWITCH游戏机,通过USB PD通信协议沟通,进入了输出视频的模式,LDR6023B的pin10,ALT_LED信号就会输出高电平,点亮LED指示灯。 为了方便一些底座通过按键来控制SWITCH不要进入Alt mode,该芯片还有个神奇的VS pin,这个pin可以接一个到地的按键,每按一次,就会在进入Alt mode和不进入Alt mode之间进行切换。方便用户自由控制是把视频输出到电视,还是把画面保留在SWITCH屏幕上,底座仅仅提供充电功能。简直是太贴心了。这款芯片同样有着非常简洁的应用电路。
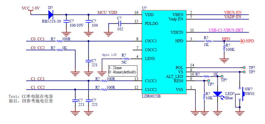
图4 任天堂转接底座PD通信协议控制芯片LDR6023B参考应用电路
通过图中的应用电路我们可以看到,只需要把LDR6023B的CC跟任天堂游戏机对接起来,就可以通过USB PD协议,让SWITCH在进行15V充电的同时,输出1080P的画面。从游戏机输出的是DisplayPort格式的视频信号,如果需要让转接器具有HDMI接口,则还需要再增加一颗DP转HDMI芯片。 联系方式:冯先生 18923972550

https://www.chongdiantou.com/






