此前充电头网拿到了一款SHELL 60W充电器,机身采用经典直板造型设计,通体黑色,机身上仅印有参数信息。另外充电器配备1A1C接口,分别支持最大18W和60W快充输出。那下面就将这款充电器拆开,看看其内部设计与做工。
一、SHELL 60W快充充电器外观
充电器采用PC阻燃材质黑色外壳,机身壳表面磨砂处理,腰身各面之间过渡圆润,输入端配备固定式美规插脚。
侧面标注有充电器参数信息
型号:S-TR-155D
输入:100-120V~50/60HZ 1.5A
USB-C输出:5V3A、9V3A、12V3A、15V3A、20V3A
USB-A输出:5V3A、9V2A
总输出:60W
产品已经通过了ETL认证。
输出顶面配有1A1C接口,接口旁标有PD 60W和QC3.0字样。
使用游标卡尺实测充电器机身长度为56.72mm。
宽度为49.87mm。
厚度为28.48mm。
和苹果61W充电器大小直观对比,这款充电器要小得多。
机身厚度比一元硬币直径大一点。
充电器拿在手上的直观感受。
净重约为112g。
使用ChargerLAB POWER-Z KT002检测USB-A口输出协议,显示支持Apple 2.4A、Samsung 5V2A、DCP协议,以及QC2.0/3.0、AFC、FCP和SCP快充协议。
另外使用KT002检测USB-C口输出协议,显示支持Apple 2.4A、Samsung 5V2A、DCP协议,以及QC2.0/3.0、AFC、FCP、SCP、PE2.0、PD3.0和PPS多个快充协议。
此外,PDO报文显示USB-C口还具备5V2.4A、9V3A、12V3A、15V3A、20V3A五组固定电压档位,以及3.3-16V3A一组PPS电压档位。
二、SHELL 60W快充充电器拆解
将输入端外壳拆开,插脚和PCB板使用黑色导线焊接连通,导线两端打胶处理。
将PCB板取出,背面贴有导热垫帮助芯片散热。
拿掉导热垫,PCB板背面初次级分界明显,且留有足够的安全距离。
PCB板正面一览,变压器上覆盖黄铜散热片,散热片靠近输出端处粘贴胶带绝缘处理。
拆掉散热片,初次级电容等器件打胶加固。
输入端一览。
延时保险丝特写,规格为3.15A 250V。
NTC浪涌抑制电阻,用于抑制上电浪涌电流。
安规X电容特写,容量0.1μF。
共模电感特写,双线绕制,用于滤除EMI干扰。
3M整流桥特写,两颗用于均摊发热。
y.u.g品牌电容来自深圳市昱光电子有限公司,三颗规格均为400V 25μF。
PCB板侧面还设有两颗蓝色电容,初级开关MOS使用螺丝固定在散热片上。
两颗蓝色高压滤波电解电容也是y.u.g品牌,规格为400V 22μF。
工字电感外套热缩管保护。
主控芯片供电电容也是由昱光电子提供,规格为100V 4.7μF。
PWM主控芯片特写,丝印6116A。
初级开关MOS管来自SemiHow,型号HCS65R210S,NMOS,耐压650V,导阻0.21Ω。
SemiHow HCS65R210S资料信息。
PCB板另一侧一览。
变压器特写,顶部贴有信息贴纸。
357T光耦,用于初级次级通信,反馈调节输出电压。
输出抗干扰蓝色Y电容。
另一侧还有一颗。
次级同步整流控制器,丝印6602。
次级同步整流MOS,丝印CWR10041AE。
同步整流输出滤波固态电容,两颗规格均为25V 470μF。
输出端一览,USB-C母座使用小板垂直焊接,USB-A母座垂直焊接在主控PCB板。
USB-C口输出滤波固态电容特写,规格为25V 220μF。

将USB-C母座所在小板拆下,正面设有母座和输出VBUS开关。
背面设有协议芯片。
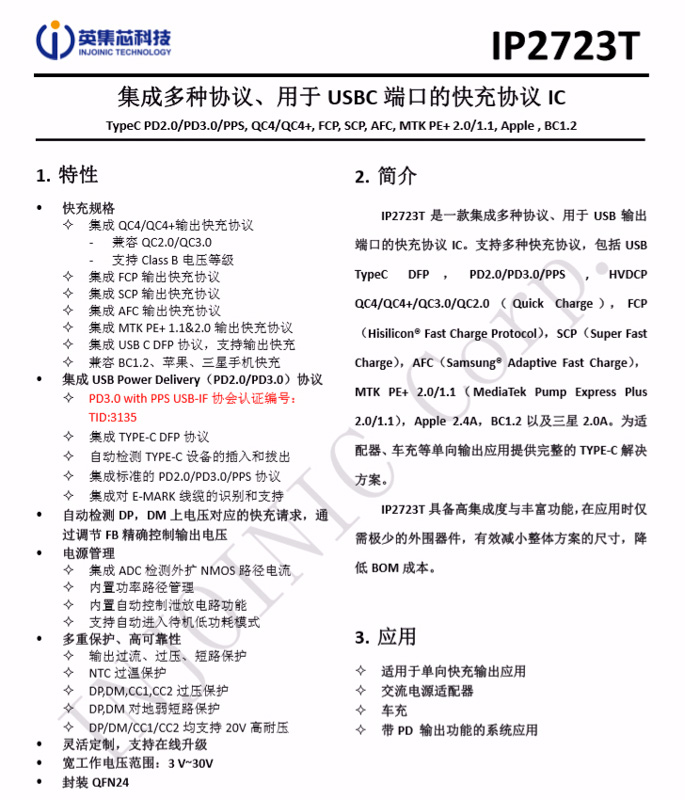
USB PD协议芯片采用英集芯IP2723T。该芯片已通过USB IF协会PD3.0 PPS认证,是一款集成多种协议、用于USB输出端口的快充协议IC。支持多种快充协议,包括USB TypeC DFP、PD2.0/3.0、PPS 、HVDCP QC4、QC4+、QC3.0/2.0、FCP、SCP、AFC、MTK PE+ 2.0/1.1、Apple 2.4A、BC1.2以及三星2.0A。为适配器、车充等单向输出应用提供完整的TYPE-C解决方案。
此外IP2723T具备高集成度与丰富功能,在应用时仅需极少的外围器件,有效减小整体方案的尺寸,降低BOM成本。
充电头网拆解了解到,英集芯IP2723T已被品胜、闪魔、摩米士、REMAX、麦多多等多个品牌20W充电器采用,同时还被邦克仕65W氮化镓充电器、摩米士65W 2C1A氮化镓快充充电器、努比亚65W USB PD氮化镓充电器、努比亚1A1C 45W氘锋氮化镓快速充电器等氮化镓充电器使用。
此外英集芯快充芯片还可用于车充、移动电源、适配器等各种充电领域,并被小米、京东京造、华为、三星、特斯拉等知名品牌的百余款产品采用。
输出VBUS开关管特写,丝印3016M。
USB-C母座特写。
USB-A降压电路主控芯片采用的是英集芯IP6525S,用于二次降压和协议识别。
降压电感特写,外套热缩管。
降压输出滤波固态电容,规格为25V 220μF。
USB-A母座特写,垂直焊接在主控PCB板上。
全部拆解完毕,来张全家福。
充电头网拆解总结
作为一款多口充电器,其整体功率密度为0.74WW/cm³,体积压缩得还算是比较小的。另外1A1C接口支持QC、AFC、FCP、SCP、PE2.0、PD和PPS多个快充协议,USB-C口支持PPS快充,整体兼容性也很好,可以适配大多数品牌手机、笔电等设备,满足快充需求。
充电头网通过拆解了解到,充电器输入输出端均有多颗电容进行滤波,两个接口分别采用英集芯IP2723T和IP6525S协议芯片进行控制输出电压。另外充电器输入端连接导线打胶绝缘,PCBA模块正背面分别采用散热片和导热垫帮助散热,细节讲究。


https://www.chongdiantou.com/






