最近充电头网拿到了倍思一款双A口数显车充,主体外壳为铝合金材质,保护性强经久耐用。配备两个USB-A口均支持5V2.4A输出,可分别拿来给手机和行车记录仪供电。下面我们就对这款车充进行拆解,看看其内部设计情况。
一、倍思双USB-A口数显车充外观
车充采用塑料加铝合金外壳,金属壳哑光灰色,机身流线型设计整体圆润,正面印有Baseus品牌。

背面印有车充参数。

型号:VCBXA
DC输入:12-24V
USB1输出:5V2.4A
USB2输出:5V2.4A
SN:CCBX-01910
产品已经通过了CE、FCC和RoHS认证。

车充正极特写,塑料壳半圆球体设计。

输出顶面采用亮面塑料壳封装,配有LED数显屏以及双USB-A口。

车充拿在手上的直观感受。

净重约为40g。

接通电源,LED屏显示空载电压。

使用ChargerLAB POWER-Z KT002测得USB-A1口支持Apple 2.4A、Samsung 5V2A和DCP协议。

USB-A2口同样仅支持Apple 2.4A、Samsung 5V2A和DCP协议。
二、倍思双USB-A口数显车充拆解
将顶部外壳拆开,采用卡扣进行封装。

拆掉顶部外壳即可将PCB板轻松取出。

PCB板正面一览,使用输入输出滤波电容、降压电感。

从侧面看去,负极金属片和PCB板锡焊,LED显示屏使用塑料支撑加固。

另一面设有降压IC、双口USB识别芯片等。

输出端两个USB母座焊接在主板两面,LED屏和母座之间有塑料隔离。

输入滤波电解电容特写,规格为35V 100μF。

输入降压转换器采用诚芯微CX8576,这是一款输入耐压30V,并且能够实现精确恒压以及双路恒流的降压型DC-DC转换器。CX8576内置10mΩ High-side N MOS以及10mΩ Low-side NMOS,可支持 4.8A持续输出电流输出电压可调,最大可支持95%占空比。

CX8576通过COMP/EN 引脚逻辑电平拉低来实现外部关断功能,并进入待机模式。外部补偿使反馈控制环路具有良好的线压调整率和负载调整率,且外围设计灵活,是一款应用极简,性能卓越,稳定可靠的恒压恒流降压型DC-DC转换器。

降压电感外套绝缘管保护。
降压输出滤波固态电容特写,规格为6.3V 270μF。

无丝印芯片实际是诚芯微CX2811数显单片机,用于驱动LED显示屏。
诚芯微CX2811资料信息。

LED显示屏特写。

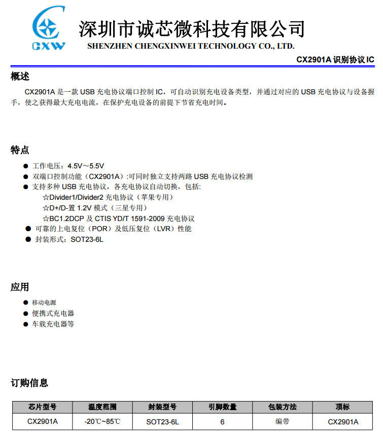
诚芯微CX2901A双路自动识别IC。这是一款USB充电协议端口控制IC,可自动识别充电设备类型,并通过对应的USB充电协议与设备握手,使之获得最大充电电流,在保护充电设备的前提下节省充电时间。

诚芯微CX2901A资料信息。

USB-A1母座特写。

USB-A2母座特写。

全部拆解完毕,来张全家福。
充电头网拆解总结
充电头网通过拆解了解到,这款车充内置诚芯微CX8576降压转换器,用于双A口降压输出,另外同样采用来自诚芯微的CX2901A,用于双A口充电协议识别,控制输出电压。车充设有输出滤波电容,显示屏有塑料支撑固定,采用诚芯微CX2811驱动,整体设计讲究。


https://www.chongdiantou.com/







