2021年3月29日-30日小米连开两场春季新品发布会,小米11 Pro、小米11 Ultra、小米折叠屏手机等重磅旗舰手机亮相,小米全球首发了硅氧负极电池,并成功量产搭载在小米11 Pro、小米11 Ultra身上,高能量密度、高寿命、高性能的硅氧负极电池相信会带动电池行业迈向新的天花板。除电池外,小米还带来了另一项黑科技,67W无线闪充,颠覆了无线充多年的鸡肋印象,充电速度与有线充完全一致,100%充满只需36分钟,推动手机业界无线充电技术竞赛,加快大功率无线充电的普及速度。
小米首发67W无线闪充

小米 11 Ultra采用全新的ID外观设计,巨大后摄模块极具识别度,几乎横跨了整个手机,全球首发三星GN2超大底CMOS,尺寸高达1/1.12",体积接近索尼黑卡1英寸传感器,是iPhone 12 CMOS感光面积的5倍大小。全主摄方案让另外两个摄像头同样给力,IMX586 128度超广+ IMX586 5倍潜望镜光变,让它成为安卓之光。
除性能配置外,充电方面小米11 Ultra搭载了67W有线闪充+67W无线闪充技术,有线闪充见得多了,这个无线闪充功率这么高还真是令人震撼,小米是如何做到的?
无线充电标准

无线充电主要可以分为电磁感应、磁场共振、无线电波等方式,手机上采用的无线充电技术的以电磁感应式无线充电为主。电流通过发射线圈产生磁通量,磁通量对附近的接收线圈产生感应电流,完成了短距离的能量传输。
2008年12月17日由多家独立公司组成的合作组织无线充电联盟WPC成立,建立了Qi无线充电通用标准。2009年Palm推出了首款支持无线充电的手机Palm Pre,2012年首款基于Qi无线充电标准开发的手机诺基亚Lumia920上市,之后陆续有数百款搭载无线充电功能的手机诞生,但大多以低功率为主,未能很好地提升使用体验。
2017年苹果首次在iPhone8上加入无线充电功能,并在后续的所有iPhone内都标配了无线充电功能,得到苹果这个大佬加入,无线充电迅速全面普及,并成为旗舰机型必备的配置。与此同时,各手机品牌在兼容Qi无线充电标准的基础上,开始自行研发更高功率的无线充电技术,无线充功率、充电速度开始进入飞速发展。
小米无线充发展史

小米是较迟加入无线充电功能的手机品牌,直至2018年才在MIX2S上首次搭载无线充电技术,功率7.5W,同年MIX3将无线充电功率升级至10W。2019年小米9搭载20W无线充电技术,同年十月小米9 Pro将无线充电功率升级至30W,反超业界主流水准。
2020年小米公司成立十周年之际,小米发布小米10至尊纪念版,搭载50W无线充电技术,是当时无线充电功率最高的量产手机,短短2年时间从零到业内第一,小米交出了一份令人震撼的答卷。
2020年10月19日,小米宣告80W无线秒充技术研发成功,只需8分钟就可以将4000mAh电池充至50%电量,19分钟充满100%,这速度比很多大功率有线充电还要快,刷新手机业界无线充电技术新纪录,并为小米11 Pro、小米11 Ultra量产67W无线充电进行技术验证并打下基础。
面对大功率无线充技术壁垒,小米做了什么

无线充电技术搭载在手机上已十多年,早期5W小功率如同鸡肋一般的使用体验让无线充难以普及开来,没人看好前景技术止步不前,后期功率逐渐提升至10W,但老旧方案能量传输效率低下也制约了功率攀升的势头。要进行超大功率无线充研发,必然要面对几个问题:如何提升功率?如何解决发热?手机内如何降压?
功率 = 电压 X 电流
众所周知功率等于电流与电压相乘,单纯提升电流的方式对传输线路要求极为严苛,提升电压则相对容易实现。与传统的5V无线充相比,常见的无线快充使用9V,17V-20V的属于高压无快充,小米提升功率的方法是将通用的电源适配器20V电压进行再升压处理,让它运行在30V超高压状态下,相当于电池电压的6倍,也就是发布会上说的全新6倍增压充电架构。
现在问题就来到了手机内部,如何将30V这么高的电压降压至电池所需的电压。小米在接收端定制了高压接收芯片,同时还定制了6:2电荷泵,采用了30V to 10V to 5V多级电荷泵进行分压直充,最终降压倍率达到前所未有的6:1。
在面对大功率无线充热量问题上,小米采用了主动式散热系统,内置涡轮离心风扇为无线充电器、手机及时降温,让整套系统可以稳定运行。
80W立式无线充电器

无线充电器常用的外观结构分为卧式无线充电器、立式无线充电器两种,目前市面上无线充电器多为卧式设计。小米80W无线充电器采用立式设计,外观风帆造型切面利落,充满科技艺术感。整体结构向后倾斜便于手机屏幕面向人眼,底部三角交汇进行镂空处理,为内置涡轮离心风扇提供畅通无阻的进气道,通过独特的曲面风道进行高效散热。

小米80W无线充电器内部带有两组独立的发射线圈,小米11 Pro手机内部带有一个接受线圈,这种结构与常见的立式无线充方案类似,手机竖立放置时使用无线充顶部发射线圈进行能量发送,手机横置时使用无线充底部发射线圈进行能量发送,不管是竖屏刷抖音还是横屏看电影,都可以边充边玩。
其他品牌大功率无线充电用两个线圈同时发送能量分摊电力传输压力,但对摆放方式要求极高,而且不支持横竖放置,小米采用单线圈发送能量方案在使用上与常见的无线充一样,兼容性更好摆放更灵活。
涡轮离心风扇主动散热

市面上常见的无线充电器一般采用被动式散热设计,功率低充的慢,体验不佳。小米无线充电器功率高达80W,超大功率无线充电产生的热量必须重视,所以小米无线充电器采用主动散热设计,充电器底部配备了一个涡轮离心风扇,从底部吸入冷空气为无线充、手机进行同步散热,降低温升让大功率无线充得以稳定运行。
这套降温系统十分智能,通过蓝牙带外传输,将手机内部温度数据传送到无线充,可动态调节风扇速度,在需要大功率充电时全力运转带走热量,在夜深人静时降低转速避免噪音产生,即使放在床头使用也能安心入睡。
升压30V超高压传输

小米为80W无线充电器搭配了一枚120W电源适配器,型号为MDY-12-ED,输出功率120W,是小米私有快充系统内常见的魔改A口PD充电器,支持5V3A / 9V3A / 11V6A / 20V6A,五个固定电压输出。超大功率无线充电效率极其重要,无线充电提升效率最有效的方法就是提高传输的电压,电压越高效率就越高,目前数码产品电源适配器大部分都是基于PD标准开发,电压上限为20V。
电源适配器的20V电压已不能满足超高效无线充电需求,要再度提升效率电压必须更高,小米80W无线充电器内部采用了升压设计,电源适配器20V电压进入到无线充电器后,将会升压至30V特高压进行电力传输,以此来降低效率损耗。
业界首创6:1方案,定制电荷泵芯片
回顾以前的大功率无线充电方案,大多数是两串电池搭配电荷泵进行直充的方式进行,优势是电池组电压高,电荷泵可以节省一层分压设计,缺点是两节电池在串充的过程中需要面对一致性问题。小米11Pro采用单节电池方案,无需担心多串充电问题,但在30V超高压的电力传输方案下,如何在手机内进行降压处理?业内未出现过这种超高压超大功率单电池无线充方案,所以小米专门定制了一系列芯片以让这套系统可以走出实验室,真正量产。

面对超高压传输,小米采用定制的超高压无线充电接收芯片,接收能量后通过一颗定制的6:2电荷泵将30V2.23A高压转变成10V6.65A,再经由后面2:1电荷泵分压至5V6.65A *2为电池充电。
与常见的单级电荷泵不同,小米这套方案内部采用了前后两级电荷泵,前级电荷泵是小米定制的6:2电荷泵,与定制的无线充电接收芯片协同工作,将30V输入的无线充电电压降压到10V。后级电荷泵与有线充电共用,是常见的2:1电荷泵,最终实现30V to 10V to 5V的6:1降压。

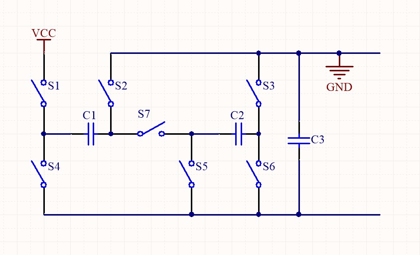
图为6:2电荷泵原理图,充电阶段,开关S2、S3、S4、S5断开,开关S1、S7、S6导通,输入30V电压为串联的C1、C2、C3充电,每个电容均分10V电压。电荷泵放电时,开关S1、S7、S6断开,开关S2、S3、S4、S5导通,C1、C2、C3并联放电,实现3:1的电压,1:3的电流输出。
36分钟充满100%

充电头网以前测试旧式无线充电,充满100%需耗时4-5小时,的确十分鸡肋。小米这套67W有线+ 67W无线的组合拳,实际充电速度都做到了5分钟充入20%,10分钟充入40%,36分钟充满100%,有线无线速度完全相同。不管是完全充电耗时还是碎片化充电,都做到了极速回血,无需等待,特别是无线充电功率的提升,一扫以前充的慢、不好用的鸡肋体验,有线无线同速度,想怎么充就怎么充。
充电头网总结
手机首次搭载无线充电技术至今已十余年,开始时因功率低充的慢形同鸡肋,海外品牌在无线充电技术研发速度上完全止步不前,反倒是国内品牌无线充黑科技层出不穷。小米作为加入无线充最晚的一批品牌,仅仅用了2年时间从零到世界最高的80W,再到实现67W无线技术的量产,让无线充与有线充速度一样快,这在十年前完全不敢想象。
与其他品牌高端开局再用副品牌抢占低端市场不同,小米从主打性价比的低端做起,很多技术迫于“成本”考虑进行了舍弃,显然极致追求性价比是个双刃剑。如今小米完成了技术与财富的积累,正迈向第二个十年,提升品牌高度已成为战略层面的首要任务。
有了钱,可以放手去做以前不敢做的,技术遇到瓶颈就投入更多研发资金,没有对应的方案芯片就定制生产,别人没走过的路就自己开荒。这是小米未来之路,以技术为本的前提下再进行性价比组合拳。
回到无线充上面,小米67W无线充与67W有线充速度完全一致,在长达十余年的有线 VS 无线战争中首次取得平局成绩,甚至比很多其他品牌有线充电还要快,放下数分钟就可以恢复大部分电量,完全充满也仅需36分钟,让碎片化无线充电得以实现,让用户拥有了实用、好用、肯用的使用体验。小米67W无线充的量产势必会带动其他手机品牌进行技术竞赛,百花齐放最终让用户受惠,“无线充太慢不好用”将成为历史。