最近充电头网拿到了YOOBAO羽博旗下首款65W氮化镓快充充电器,这款充电器配备市面热门的1A1C接口,分别支持30W和65W输出,双口同时使用的情况下,总输出功率为57W,可以满足笔电和手机日常充电需求。下面小编就和大家分享这款充电器的拆解,看看里面用料如何。
一、羽博65W氮化镓快充外观
羽博这款65W氮化镓充电器采用方块造型设计,腰身哑光和亮面结合设计,各面之间过渡圆润,正面镶嵌65W功率字样亮银金属片。

充电器输入端外壳上标注有参数信息
产品型号:RY-U65
输入:100-240V~ 50/60Hz 1.7A
单口输出:
USB-C:5V3A、9V3A、12V3A、15V3A、20V3.25A,65W Max
USB-A:5V3A、9V3A、12V2.5A、15V2A、20V1.5A,30W Max
双口同时输出:
USB-C输出:5V3A、9V3A、12V3A、15V3A、20V2.25A,45W Max
USB-A输出:5V2.4A,12W Max
USB-C+USB-A:57W
制造商:深圳睿元实业有限公司
监制商:深圳市锐讯天成科技有限公司
产品目前已经通过了3C认证。

此外输入端采用可折叠国标插脚,携带方便且不会刮伤包里其它设备。

输出顶面印有YOOBAO品牌,并配有1A1C接口,USB-C口黑色胶芯不露铜,USB-A口橘红色胶芯。

使用游标卡尺实测充电器机身高度为54.65mm。

宽度为55.52mm。

厚度为31.4mm。

和苹果61W充电器直观对比,体积优势明显。

拿在手上的直观感受。

充电器净重约为138g。

使用ChargerLAB POWER-Z KT002检测USB-A口的输出协议,显示支持Apple 2.4A、Samsung 5V2A和DCP协议,以及AFC、FCP、SCP快充协议。

另外使用KT002测得USB-C口支持Apple 2.4A、Samsung 5V2A、DCP协议,以及FCP、SCP、PD3.0、PPS快充协议。

此外PDO报文显示C口还具备5V3A、9V3A、12V3A、15V3A、20V3.25A五组固定电压档位,以及3.3-21V3A一组PPS电压档位。
二、羽博65W氮化镓快充拆解
将输入端外壳拆开取出充电器,插脚和PCB板使用导线连接通电。

PCB板背面覆盖导热胶垫和散热片,黄铜散热片粘贴绝缘胶带,并且和电路板锡焊固定。

PCB板正面元器件打胶固定,顶部和侧面也覆盖导热垫和黄铜散热片。

PCB板正面一览,共设有四块小板,初级侧设有两块,输出端设有两块。

PCB板背面大电流走线加锡,可以看到有两颗整流桥、贴片Y电容和光耦,初级次级分界明显。
通过对正背面电路观察发现,羽博这款65W氮化镓快充采用开关电源宽范围输出,同步整流,USB-A口二次降压,协议控制1A1C双口输出电压架构。下面我们从输入端开始了解各元器件。

输入端一览,侧面垂直焊接一块小板,主板上设有五颗高压滤波电解电容、工字电感和主控芯片供电电容。

输入端小板上设有保险丝、X电容和两级共模电感。

延时保险丝规格为3.15A 250V。

共模电感双线绕制,用于滤除EMI干扰。

另一颗共模电感特写。

安规X电容特写。

整流桥WRMSB40M来自深圳市沃尔德实业有限公司,设置两颗是为了均摊发热,降低温升。这颗软桥通过较软的恢复曲线,比较平滑的关断特性,可以降低二极管结电容达到非常少的谐波振荡产生的效果。

沃尔德WRMSB40M详细资料信息。
充电头网了解到,沃尔德软桥还被红魔手机120W氮化镓快充、LG 65W氮化镓充电器、努比亚65W氘锋三口氮化镓快速充电器、OPPO 50W饼干氮化镓快充、鸿达顺65W 氮化镓充电器、飞频65W PD氮化镓充电器、ROCK 65W氮化镓充电器、麦多多65W氮化镓充电器等多款产品采用,性能获得客户的一致认可。

五颗高压滤波电解电容均是深圳市昱光电子y.u.g品牌,其中四颗规格都是400V 22μF。该系列电容采用环保钻石蓝配色,工作温度范围:-40℃~105℃,3000小时寿命,具备抗雷击、耐纹波、高频低阻等优势,可以为快充优化产品结构、提升组装工艺发挥作用。

第五颗规格为400V 33μF。
充电头网拆解了解到,昱光电子y.u.g品牌电容还被倍思20W超级硅充电器、麦多多47W 1A1C迷你氮化镓充电器、亿色迷你20W PD快充、海陆通20W PD快充等产品采用。
工字电感特写。

主控芯片供电电容规格为100V 10μF。

主板另一侧垂直焊接一块小板,此外还有变压器和两颗固态电容,变压器输出侧设有同步整流控制器和整流管。

小板正面设有开关电源主控芯片和氮化镓功率开关管。

背面可以看到小板对应氮化镓功率芯片处做了过孔和露铜加锡处理,帮助散热。

充电器主控芯片为ON安森美NCP1342,这是一颗高频初级PWM控制器,内置主动X2电容放电和多重完善的保护功能,具有超低的待机功耗。

充电头网通过拆解了解到,采用安森美NCP1342主控芯片的还有mophie 65W 1A1C氮化镓快充、品胜65W 2C1A氮化镓快充、即刻65W 2C1A氮化镓快充、红魔手机120W氮化镓快充、闪极90W 2C1A氮化镓快充、LG 65W氮化镓充电器、小米120W超级快充、iQOO 120W闪充充电器等。

氮化镓功率开关管采用英诺赛科INN650D02,额定耐压为650V,峰值耐压750V,导阻低至0.2Ω,符合JEDEC标准的工业应用要求,支持ESD保护,支持开尔文源极。最高工作温度150℃。
INN650D02 “InnoGaN”开关管高频特性好,且导通电阻小,适合高频高效的开关电源应用,采用DFN8*8封装,具备超低热阻,散热性能好,适合高功率密度的开关电源应用。

英诺赛科 INN650D02 详细资料。
充电头网拆解了解到,该氮化镓开关管还被品胜65W 2C1A氮化镓快充、红魔手机6 Pro标配120W PD氮化镓快充、尚巡120W氮化镓适配器、REMAX 100W氮化镓充电器、摩米士100W 2A2C氮化镓快充、努比亚65W USB PD氘锋氮化镓快充、飞频65W PD氮化镓充电器、魅族65W氮化镓充电器、Lapo 65W PD氮化镓快充充电器、ROCK 65W 2C1A氮化镓快充等多款产品采用,芯片质量获得市场认可。
变压器特写。

Y电容特写。

贴片Y电容来自四川特锐祥科技股份有限公司,具有体积小、重量轻等特色,非常适合应用于氮化镓快充这类高密度电源产品中。
特锐祥专注于被动元器件的研发、生产及销售,注册资本1亿元。旗下有自主电容品牌两类:SMD TRX及DIP TY电容器,TRX将致力于陶瓷材料的研究,以拓展更多品类的应用,为客户提供更多的解决方案。

充电头网了解到,特锐祥贴片Y电容除了被麦多多100W氮化镓、OPPO 65W超级闪充氮化镓充电器、联想90W氮化镓快充、努比亚65W氮化镓充电器、倍思120W氮化镓+碳化硅PD快充充电器等数十款大功率充电器使用外,还应用于REMAX、海陆通、第一卫、贝尔金等品牌的迷你快充上,性能获得客户一致认可。

OR-1009光耦特写,用于初级次级通信,反馈输出电压。

MPS芯源半导体次级同步整流控制器MP6908A,最高工作频率600KHz,支持DCM,CCM和QR以及ACF工作模式,支持标准电压和逻辑电压驱动的同步整流管。

MPS MP6908A详细规格参数。
充电头网拆解了解到,采用MPS MP6908A的还有努比亚65W氘锋氮化镓充电器Pro、坚果65W单C口氮化镓充电器、联想90W闪充双口氮化镓充电器、戴尔90W氮化镓充电器、联想thinkplus 65W氮化镓口红电源Pro、飞利浦65W快充插座等。
此外MPS同步整流芯片还被小米9 Pro原装45W快充充电器、thinkplus 45W USB PD充电器、thinkplus 65W口红USB PD充电器、紫米65W 2C1A桌面PD快充充电器、谷歌Pixelbook原装45W USB PD快充充电器等数十款产品采用。

同步整流管采用维安WMB072N12LG2,耐压120V,导阻小于7.2mΩ,采用PDFN5060-8L封装。

维安WMB072N12LG2资料信息。

同步整流输出滤波固态电容来自JSH益阳万京源,规格均为25V 560μF。

输出端一览,USB-C母座使用小板垂直焊接,USB母座直接焊接在主板上,两个母座间有一颗固态电容,最右侧还有一块用于USB-A口的二次降压小板。

主板上的滤波固态电容特写,同样来自益阳万京源,规格为25V 330μF。

USB-C母座所在小板背面设有协议芯片。

正面设有输出VBUS开关管。

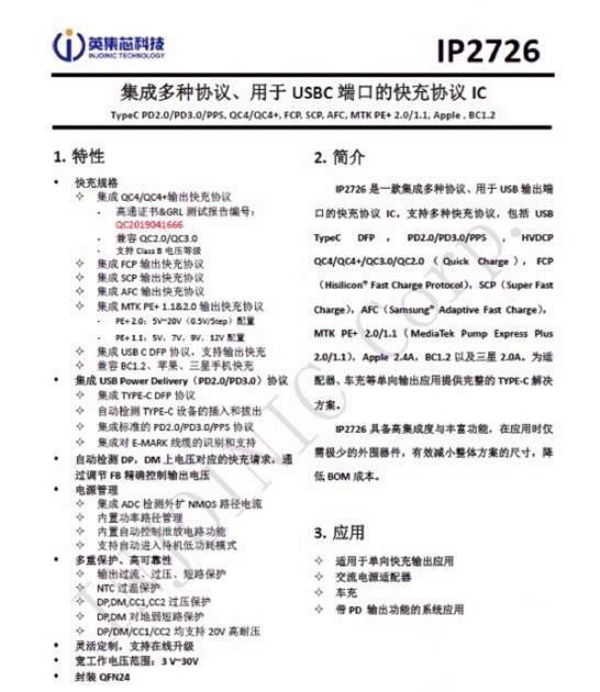
协议芯片采用英集芯IP2726,用于1A1C接口输出电压控制。这是一颗集成多种协议、用于USB输出端口的快充IC,支持Type-C DFP、PD2.0/3.0、PPS、QC4+、QC2.0/3.0、FCP、AFC、SCP、MTK PE+、Apple2.4A、BC1.2以及三星2A等协议。具有高集成度和丰富的功能,在应用时仅需极少的外围器件,有效减小整体方案的尺寸,降低BOM成本。
充电头网了解到,英集芯IP2726已经通过了高通QC4+认证,拿到了中国大陆地区第一张QC4+认证证书。
充电头网了解到,英集芯IP2726此前已被AUKEY 65W 1A1C氮化镓快充充电器、RAVPOWER 90W双USB-C口PD快充充电器、斯泰克100W双USB-C口氮化镓充电器、麦多多30W 1A1C USB PD快充充电器、坤兴18W USB PD3.0 PPS快充充电器等产品采用。此外,英集芯的其它系列快充芯片也获得小米、华为、三星等客户的高度认可。

输出VBUS开关管特写,丝印CWT3121AP。

USB-C母座特写。

二次降压小板一面设有降压转换芯片和电感。

另一面设有固态电容,打胶固定。

同步降压转换器采用硅动力SP1231FL,当双口同时输出时,进行二次降压使USB-A口以5V恒压输出。SP1231FL是国内首款超低待机功耗,66mV Sense 基准,相比同类产品5V输入更小压差。工作电压范围5到30V,100%占空比,频率可调,可以做到小体积设计,是目前多口PD快充产品USB-A口应用的高性价比选择。

硅动力SP1231FL相关规格资料。

降压电感特写。

降压输出滤波固态电容规格为25V 330μF,也是来自益阳万京源。

USB-A口输出VBUS开关管也是CWT3121AP。

USB-A母座特写。

全部拆解完毕,来张全家福。
充电头网拆解总结
YOOBAO羽博这款65W 1A1C氮化镓快充采用常规方块造型设计,配备可折叠插脚和1A1C接口也很主流,机身上镶嵌65W字样亮银金属片则很有自己的匠心。充电器支持FCP、SCP、PD3.0、PPS快充协议,具备3.3-21V3A PPS电压档位,小米、华为、苹果等品牌手机以及笔记本电脑设备都能进行快充。
充电头网拆解了解到,这款充电器初次级均设有两块小板,主板上的元器件打胶加固,正背面都配有导热垫和黄铜散热片帮助散热。充电器采用目前主流的安森美NCP1342和MPS MP6908A初次级控制器分别搭配英诺赛科INN650D02氮化镓功率芯片以及维安同步整流管组成开关电源。硅动力SP1231FL为USB-A口二次降压,英集芯IP2726进行协议识别控制双口输出电压。此外采用昱光和万京源电容进行输入输出滤波。