最近充电头网拿到了ELECOM宜丽客一款45W PD快充充电器,产品自带USB-C输出线缆,并配备可折叠美规插脚,更新奇的是插脚还可以90°旋转,可以避免和其它充电头出现打架情况,可以说是一个非常有亮点的设计。下面充电头网就对这款产品进行详细拆解,看看内部用料做工如何。
一、宜丽客45W充电器外观
这款产品采用透明塑料盒包装,内置信息纸片,印有PD、Type-C、45W等特性字样。

纸板背面印有产品可充电设备简图、使用场景图、参数等。

充电器自带USB-C输出线缆。

充电器采用PC阻燃材质黑色外壳,表面磨砂处理,两侧为半圆弧面设计,机身正面凹印ELECOM品牌。

输入端外壳上印有充电器参数
输入:100-240V~50/60HZ 1.1A
PD输出:5V3A、9V3A、12V3A、15V3A、20V2.25A,45W MAX
制造商:深圳爱科思达科技有限公司
产品已经通过了PSE认证。

此外输入端配备可折叠美规插脚,携带方便且不会刮伤包里其它设备。

插脚可左右旋转90°,在给多台设备同时充电时可避免打架情况发生,设计非常新颖。

输出线缆使用魔术扎带捆扎整理。

USB-C线头磨砂处理,并凹印ELECOM品牌。

使用游标卡尺实测充电器机身长度为65.22mm。

宽度为71.2mm。

厚度为30.97mm。

和苹果61W充电器直观对比,两者体积相当。

另外使用卷尺测得自带线缆长度约为2.05m。
充电器带线和扎带总重约220g。

使用ChargerLAB POWER-Z KT002测得这款充电器支持Samsung 5V2A、DCP协议,以及PE2.0和PD3.0快充协议。

此外还具备5V3A、9V3A、12V3A、15V3A、20V2.25A五组固定电压档位。
二、宜丽客45W充电器拆解

将输入端外壳拆开取出充电器,插脚和PCB板通过导线连接通电,导线两端分别套有胶套和打胶处理。共模电感、高压滤波电解电容、变压器等器件也打胶加固。

主板背面覆盖隔离板和散热片,散热片低压侧粘贴绝缘胶带。

散热片锡焊固定。

充电器初次级之间设有隔离板,输出线缆使用金属片固定。

将插脚模块、散热片以及线缆全部拆掉。

PCB板正面一览,初次级元器件之间分隔明显。

PCB板背面一览,白色光耦横跨在初级次级之间,初级侧设有PWM主控芯片和初级开关MOS管,次级侧设有同步整流控制器和整流管。
通过对PCB电路观察发现,这款45W PD快充充电器采用典型的开关电源宽范围输出电压,由协议芯片通过光耦控制输出电压的设计架构。下面我们从输入端开始了解各元器件。
输入端一览,高压滤波电解电容横置,整流桥配有小散热片。
延时保险丝规格为3.15A 250V。
NTC浪涌抑制电阻特写,用于抑制上电浪涌电流。

共模电感特写,双线绕制,用于滤除EMI干扰。

共模电感两级设计,另一颗采用扁平铜带绕制,并有L型塑料将其与整流桥的散热片进行隔离。
安规X电容容量0.22μF。

整流桥和散热片。

KBP410整流桥特写。

1KV耐压陶瓷电容特写。

另一颗陶瓷电容特写,耐压同样是1KV。

高压滤波电解电容来自SAMXON三信,规格为400V 100μF。

PCB板侧面一览,电容两侧分别是小电容和变压器。

主控芯片供电电容特写,也是SAMXON品牌。规格为100V 10μF。

充电器主控芯片采用必易微 KP2201SGA,是一款针对离线式反激变换器的高性能电流模式PWM 控制器。芯片集成了高压启动、输入掉电检测以及X电容放电功能,可以满足快速启动和超低待机的要求 (典型值 <30mW@230Vac)。芯片采用绿色节能模式,打嗝模式,中载谷底导通模式等优化系统效率,可轻松满足六级能效要求。
KP2201SGA 内置高精度的 65kHz 开关频率振荡器,集成了斜坡补偿,软启动,抖频技术,环路增益调节等功能。其系统的稳定性,可靠性,电磁兼容性得到极大的提升。此外,VDD 的可工作电压范围为 8V-70V,VDD 极限耐压为 80V,非常适用于 PD 快充等宽电压输出的适配器。

KP2201SGA 集成有完备的保护功能,包括:VDD 欠压保护 (UVLO) 、VDD 过压保护 (VDD OVP)、输入欠压保护 (Brownout)、X 电容放电保护、输出过压保护 (OVP)、输出欠压保护 (UVP)、逐周期电流限制 (OCP)、过载保护 (OLP)、短路保护 (SCP)、内置过热保护、外置过热保护、异常过流保护(AOCP)、前沿消隐 (LEB)、CS 管脚开路保护、VDD 钳位保护等。
充电头网拆解了解到,采用必易微快充方案的产品还有THEONE 65W 1A1C快充充电器、紫米20W快充、努比亚22.5W方糖快充、傲基20W迷你充、品胜20W迷你充等,产品质量获得客户高度认可。

初级开关MOS管采用东微OSG65R360DTF,NMOS管,耐压700V,导阻360mΩ。

东微OSG65R360DTF资料信息。

变压器特写。

输出端一览,左侧垂直焊接协议小板,右侧设有两颗固定电容。

CT 357C,用于初级次级通信,反馈调节输出电压。光耦下方开有隔离槽绝缘。
Y电容特写,用于输出抗干扰。

次级同步整流控制器采用必易微KP4050LGA。这是一款高性能副边同步整流控制器,当配合外置MOS使用时,可以替代肖特基整流二极管以提高系统效率。KP4050LGA支持High Side和Low Side配置,且内置有VDD高压供电模块,无需辅助绕组供电,降低了系统成本。
KP4050LGA还具有快速关断功能,支持断续工作模式(DCM)、准谐振工作模式(QR)及连续工作模式(CCM)。其内部集成智能开通检测功能,可以有效防止断续工作模式(DCM)中由于Vds振荡引起的SR误开通。
必易微 KP4050LGA 资料信息。

同步整流管采用真茂佳ZMS070N10N,耐压100V,导阻6.5mΩ,DFN5x6封装。

真茂佳ZMS070N10N。

两颗输出滤波固态电容来自丰宾,规格都是25V 680μF。PT系列固态导电聚合物电容,125℃ 2000小时可靠性保证。
丰宾PT系列电容规格书。

输出端小板一面设有协议芯片。

另一面设有输出VBUS开关管。

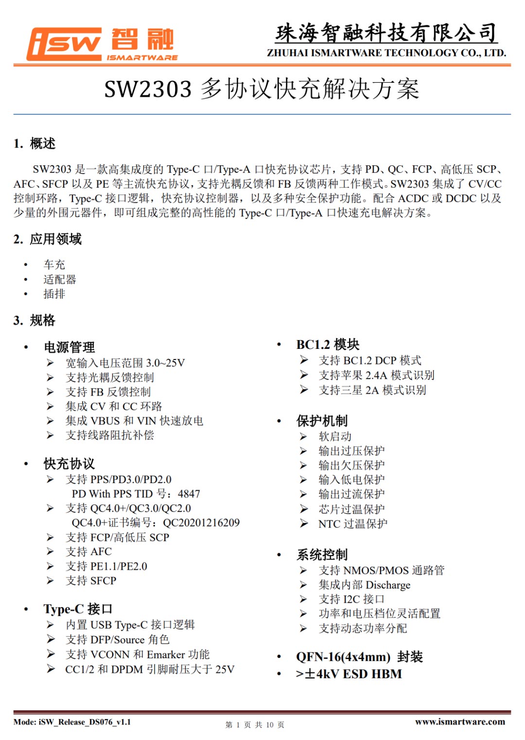
协议芯片采用珠海智融SW2303。这是智融开发的一款高集成度USB Type-C/Type-A接口快充协议芯片,支持PD、QC、FCP、高低压SCP、AFC、SFCP以及PE等主流快充协议;支持光耦反馈和FB反馈两种工作模式;支持4KV ESD HBM。
SW2303集成了CV/CC控制环路,Type-C接口逻辑,快充协议控制器,以及多种安全保护功能。配合AC-DC或DC-DC以及少量的外围元器件,即可组成完整的高性能的Type-C/Type-A口快速充电解决方案。

智融SW2303资料信息。

输出VBUS开关管采用威兆VS3508AE,PMOS,耐压30V,PDFN3333封装。

威兆VS3508AE资料信息。
充电头网拆解了解到,采用威兆VS3508AE的还有SATECHI 100W 2C1A氮化镓快充、联想65W PD快充火柴盒电源、唯智生活18W PD快充、南孚Aircharge 65W PD快充、爱否开物1A1C 65W PD快充等产品,同时威兆其它MOS也在其它快充产品中使用,质量获得市场认可。

全部拆解完毕,来张全家福。
充电头网拆解总结
ELECOM宜丽客这款充电器自带输出线缆,用户可以省去再为其配线的烦恼,另外插脚可以旋转也成为吸引消费者的另一大特点。充电器支持PE2.0、PD3.0快充协议,具备5V3A、9V3A、12V3A、15V3A、20V2.25A五组齐全电压档位,可以满足手机、平板以及部分笔记本的快充需求。
充电头网通过拆解了解到,充电器开关电源采用必易微KP2201SGA+KP4050LGA高性能快充方案,搭配的分别是东微高压MOS管以及真茂佳同步整流管,输出宽范围电压,由智融SW2303协议芯片控制输出电压。得益于必易微这套快充方案的使用,充电器主板背面外围器件很少,看上去非常简洁。无论是对产品设计、生产,还是成本方面,都非常有帮助。


https://www.chongdiantou.com/







