最近充电头网拿到了JinHotai品牌的一款迷你25W PD快充充电器,配备的是欧规长插脚以及单USB-C接口,支持最大9V2.77A快充,此外还支持PPS快充,整体兼容性很好。下面我们就对这款充电器进行详细拆解,看看产品做得如何。
一、JinHotai25W充电器外观
包装盒顶部带有塑料挂钩,正面印有JinHotai品牌、产品名称、外观以及四大特性标识。
背面印有充电头外观图和参数信息,充电器有黑白款式,制造商:深圳市锦鸿泰科技有限公司。
这款充电器采用PC材质白色外壳,腰身两端亮面,中间区域哑光,其中一面印有JinHotai,输入端采用欧规长插脚。
另一面印有25W功率字样。
输入端棱形凸出外壳采用对角倾斜设计,契合欧规插座,使充电器机身不占用更多空间。
此外棱形凸出外壳一面印有充电器参数
型号:JT-TP05C1
输入:100-240V~50/60HZ
输出:5V3A、9V2.77A
PPS:3.3-5.9V3A、3.3-11V2.25A
产品已经通过了CCC、CE、FCC、RoHS认证
顶面USB-C接口靠边缘设计,黑色胶芯不露铜,接口旁印有PD3.0快充标识。
使用游标卡尺实测充电器外壳总长度为49mm。
机身宽度为32.91mm。
厚度为34.22mm。
和苹果20W充电器直观对比,机身圆润,整体体积也较小些。
拿在手上的直观感受。
净重约为44g。
使用ChargerLAB POWER-Z KT002测得USB-C口支持Apple 2.4A、Samsung 5V2A、DCP协议,以及QC2.0/3.0、AFC、FCP、SCP、PE2.0、PD3.0、PPS快充协议。
此外PDO报文显示C口还具备5V3A、9V2.78A两组固定电压档位,以及3.3-5.9V3A和3.3-11V2.75A两组PPS电压档位。
二、JinHotai25W充电器拆解
将输入端外壳拆开,两根红色AC导线连接通电,插脚端打胶绝缘。
将PCBA模块取出。
使用游标卡尺实测PCBA模块长度为27.62mm。
宽度为25.56mm。
高度为25.01mm。
充电器采用两块PCB板垂直焊接结构,变压器打胶加固。
通过PCB板正背面电路观察发现,这款充电器采用开关电源宽范围输出,协议控制输出电压的经典架构。下面我们就从输入端开始一一了解各元器件。
主板背面设有保险丝、同步整流芯片、协议芯片以及输出VBUS开关管,初次级分界明显,USB-C母座沉板设计。
贴片保险丝特写,额定电流2A。
侧边小板背面设有整流桥、PWM主控芯片和光耦。
从另一侧看去,正面设有工字电感、两颗高压滤波电解电容、变压器和贴片Y电容,其中一颗电容包裹绝缘胶带。
整流桥采用深圳市沃尔德实业有限公司的WRABS20M。这颗软桥通过较软的恢复曲线,比较平滑的关断特性,可以降低二极管结电容达到非常少的谐波振荡产生的效果。
沃尔德WRABS20M规格资料。
充电头网了解到,该型号软桥已被邦克仕、劲电宝、即刻、征拓、倍思、睿高、麦多多等品牌20W迷你充使用。同时沃尔德软桥系列产品还被OPPO 50W饼干氮化镓快充、努比亚1A1C 45W氘锋氮化镓快充、洛克65W氮化镓PD快充、麦多多2C1A 65W氮化镓快充等数十款产品采用。
工字电感特写。
高压滤波电解电容规格为400V 15μF。
另一颗高压滤波电解电容来自东莞市群奥电子有限公司。
规格为400V 22μF。
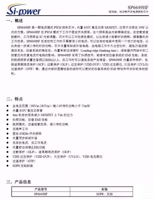
开关电源主控芯片采用硅动力SP6649HF,这是一颗电流模式PWM控制芯片,内置650V高压功率MOSFET,应用于功率在30W以内的方案,固定65KHz开关频率,内置抖频功能用于改善EMI性能,跳频模式提高轻载效率,降低待机功耗。同时内置多种完善的保护功能,全功率范围无音频噪声,采用SOP8封装。
硅动力SP6649HF资料信息。
变压器特写。
OR-1009光耦特写,用于初级次级通信,反馈输出电压。
贴片Y电容来自四川特锐祥科技股份有限公司,具有体积小、重量轻等特色,非常适合应用于氮化镓快充这类高密度电源产品中。
特锐祥专注于被动元器件的研发、生产及销售,注册资本1亿元。旗下有自主电容品牌两类:SMD TRX及DIP TY电容器,TRX将致力于陶瓷材料的研究,以拓展更多品类的应用,为客户提供更多的解决方案。
充电头网了解到,特锐祥贴片Y电容除了被麦多多100W氮化镓、OPPO 65W超级闪充氮化镓充电器、联想90W氮化镓快充、努比亚65W氮化镓充电器、倍思120W氮化镓+碳化硅PD快充充电器等数十款大功率充电器使用外,也可应用于海陆通、第一卫、贝尔金等品牌20W迷你快充上,性能获得客户一致认可。
输出端一览,主板上还设有一颗固态电容。
和PWM主控芯片搭配的是硅动力SP6516F次级同步整流芯片,内置耐压60V的NMOSFET同步整流开关,且具有极低的内阻,典型RdsON低至11mΩ,可提供系统高达3A的应用输出,工作电压范围宽,支持多种工作模式,应用方便。
硅动力SP6516F资料信息。
输出滤波固态电容规格为16V 560μF,NJcon品牌。
协议芯片采用珠海智融SW2303,通过高通QC5认证,是业内第一颗非MCU架构的QC5认证协议芯片。这是一款高集成度USB Type-C/Type-A接口快充协议芯片,支持PD、QC、FCP、高低压SCP、AFC、SFCP以及PE等主流快充协议;支持光耦反馈和FB反馈两种工作模式;支持4KV ESD HBM。
SW2303集成了CV/CC控制环路,Type-C接口逻辑,快充协议控制器,以及多种安全保护功能。配合AC-DC或DC-DC以及少量的外围元器件,即可组成完整的高性能的Type-C/Type-A口快速充电解决方案。

智融SW2303资料信息。
充电头网拆解了解到,智融SW2303此前还被宜丽客45W PD快充、科讯迷你20W PD快充充电器使用,此外智融其它快充协议芯片还被还被华硕65W 2C1A氮化镓充电器、努比亚65W氘锋三口氮化镓快速充电器、雷柏65W GaN快充、绿联65W 4C口氮化镓快充充电器、联想90W闪充双口氮化镓充电器、鸿达顺120W四口2C2A快充等多款产品采用,此外智融的快充芯片还可用于USB PD快充移动电源、快充车充等领域。
输出VBUS开关管特写,丝印CWT3121AP。
USB-C母座沉板过孔焊接。
全部拆解完毕,来张全家福。
充电头网拆解总结
JinHotai这款25W PD快充充电器采用PC材质外壳,机身造型“敦厚”,输入端是典型的欧规长插脚,插脚采用对角倾斜设计,使用时可使机身摆正,避免打架。充电器支持Apple 2.4A、QC、AFC、FCP、SCP、PE2.0、PD3.0、PPS快充协议,除具备5V3A、9V2.78A两组固定电压档位外,还支持3.3-5.9V3A、3.3-11V2.75A两组PPS电压档位,整体兼容性很好,可以满足各大品牌手机快充需求。
充电头网通过拆解了解到,充电器采用两块PCB板垂直焊接,L型结构设计。采用了硅动力SP6649HF+SP6516F高集成快充方案,帮助充电器实现小型化。另外采用智融SW2303控制输出电压,该芯片是业内首颗非MCU架构的QC5认证协议芯片,性能强悍,充电器支持如此齐全的快充协议正是得益于它。