作为苹果长期合作对象,mophie一直以来不停推出无线充、背夹、移动电源等优质产品,获得广大消费者的认可。近期mophie正式踏足氮化镓快充市场,推出了一款65W双口快充氮化镓充电器。这款充电器机身小巧圆润,1A1C接口支持18W+45W充电策略,可满足两台设备同时快充需求。下面充电头网就对其进行详细拆解,一起来看看充电器做得怎么样。

一、mophie 65W氮化镓充电器外观

包装盒依旧采用经典的黑白配色设计,顶部带有挂钩方便线下进行展卖。盒子正面印有mophie品牌、充电器外观图以及名称。

盒子封面另一面印有充电器使用场景图,透明“橱窗”内可看见充电器实体。“书本”式盒子同样是mophie非常经典的包装设计。

背面印有充电器三大卖点标识以及相关参数。

打开包装盒,内部使用纸盒固定保护充电器。

包装内含充电器和使用说明书。

充电器采用PC阻燃材质白色外壳,表面全部磨砂处理,机身边角过渡圆润,正面印有mophie品牌logo,整体设计风格非常简约。

充电器输入端采用可折叠国标插脚,机身壳两侧加入双翼设计,日常使用更加稳定。

输出顶面配有LED指示灯和1A1C USB接口,接口均采用黑色胶芯。

底部外壳上标注有充电器参数

型号:CHG-WALL-GaN-PD-65W

输入:100-240V~50/60HZ 1.5A

总输出:65W

USB-C:5V3A、9V3A、12V3A、15V3A、20V3.25A

USB-A:5V3A、9V2A、12V1.5A

USB-C+USB-A:45W+18W

产品已经通过了CCC认证。

使用游标卡尺实测充电器机身长度为53.18mm。

宽度为52.1mm。

厚度为31.07mm。

和苹果61W充电器直观对比,体积优势非常明显。

拿在手上的直观感受。

净重约为118g。

接通电源,LED指示灯亮蓝光。

使用ChargerLAB POWER-Z KT002检测USB-A口输出协议,显示支持Apple 2.4A、Samsung 5V2A、DCP协议,以及QC2.0/3.0、AFC、FCP、PE2.0快充协议。

另外使用KT002检测USB-C口输出协议,显示支持Apple 2.4A、Samsung 5V2A、DCP协议,以及QC2.0/3.0、AFC、FCP、SCP、PD3.0快充协议。

此外PDO报文显示USB-C口还具备5V3A、9V3A、12V3A、15V3A、20V3.25A五组固定电压档位。

二、mophie 65W氮化镓充电器拆解

将机身壳从侧面拆开,充电器主板背面覆盖绝缘隔离板和黄铜散热片。

LED灯导光片特写,采用固定柱固定。

充电器输入端设有小板,左侧对应插脚模块处有绝缘板进行隔离,顶部覆盖黄铜散热片并整块粘贴绝缘胶带。

将散热片拆掉并清理掉硅胶,输入端部分电解电容采用小板垂直焊接,中心处有滤波电感和电容,输出端设有小板。充电器各元器件全部打胶处理,增强整体稳定性。

主板背面也大面积打胶帮助导热。

将硅胶清理干净可以看到,光耦和贴片Y电容横跨初次级,初级侧设有主控芯片和氮化镓功率芯片,次级侧设有同步整流控制器和同步整流管。

通过对充电器观察发现,mophie这款65W 1A1C氮化镓充电器采用开关电源通过光耦由协议芯片控制输出电压为USB-C口输出,USB-A口由升降压转换电压输出,两个接口由独立的协议芯片控制。下面从输入端开始深入了解整个电路设计情况。

充电器输入端设有小板以增加空间利用率,左侧两颗高压滤波电解电容焊接在小板上。

板子侧面还有一颗高压滤波电解电容。

延时保险丝特写,规格为3.15A 250V。

输入端小板上设有两级共模电感、X电容以及整流桥。

共模电感双线绕制,用于滤除EMI干扰。

另一颗特写。

安规X电容来自东莞市成希电子有限公司,容量0.15μF。

UG4KB100整流桥。

两颗电容为永铭KCX系列。这是永铭2019年推出的快充电源专用产品,其工作温度范围在-55℃~105℃,3000小时寿命,并具备抗雷击、低漏电流(低待机功耗)、高纹波电流、高频低阻抗等性能优势。

充电头网了解到,凭借小体积的特点,永铭KCX系列电解电容还被公牛65W氮化镓快充飞利浦65W氮化镓快充插座摩米士65W 2C1A氮化镓快充充电器柚比30W 1A1C氮化镓快充充电器京造65W 1A1C氮化镓快充充电器努比亚65W 2C1A氘锋氮化镓快充等产品采用,获得客户一致认可

规格都是400V 22μF。

另外两颗电解电容也是永铭KCX系列,规格都是400V 33μF。

滤波电感特写。

主板另一侧放置变压器。

充电器主控芯片为ON安森美NCP1342,这是一颗高频初级PWM控制器,内置主动X2电容放电和多重完善的保护功能,具有超低的待机功耗。

充电头网通过拆解了解到,采用安森美NCP1342主控芯片的还有倍思65W 2C氮化镓快充芯茂微65W 2C1A氮化镓快充小米55W氮化镓充电器华硕65W氮化镓充电器OPPO新款65W超级闪充氮化镓充电器一加65W Warp闪充充电器坚果65W单C口氮化镓充电器联想thinkplus 65W氮化镓口红电源Pro小米120W超级快充iQOO 120W闪充充电器等。

氮化镓功率芯片采用纳微NV6125,内置驱动器,无需外置驱动器,175mΩ导阻,耐压650V,支持2MHz开关频率,采用散热增强的QFN6*8mm封装,适用于升压,降压,半桥,全桥开关电源等诸多应用场合。

纳微半导体NV6125详细资料。

充电头网了解到,采用该芯片的还有OPPO新款65W超级闪充氮化镓充电器联想thinkplus 65W氮化镓口红电源Pro联想90W闪充双口氮化镓充电器、thinkplus65W氮化镓快充鸿达顺65W 2C1A氮化镓快充等多款产品。此外纳微其它型号氮化镓功率芯片还被雷柏65W GaN快充小米GaN充电器Type-C 65W、OPPO 50W饼干氮化镓快充贝尔金68W双C口GaN充电器等数十款产品采用。

变压器特写,采用RM8磁芯。

亿光EL 1018光耦,用于初级次级通信,反馈输出电压。

贴片Y电容来自四川特锐祥科技股份有限公司,具有体积小、重量轻等特色,非常适合应用于氮化镓快充这类高密度电源产品中。

特锐祥专注于被动元器件的研发、生产及销售,注册资本1亿元。旗下有自主电容品牌两类:SMD TRX及DIP TY电容器,TRX将致力于陶瓷材料的研究,以拓展更多品类的应用,为客户提供更多的解决方案。

充电头网了解到,特锐祥贴片Y电容除了被麦多多100W氮化镓OPPO 65W超级闪充氮化镓充电器联想90W氮化镓快充努比亚65W氮化镓充电器倍思120W氮化镓+碳化硅PD快充充电器等数十款大功率充电器使用外,也可应用于海陆通第一卫贝尔金等品牌20W迷你快充上,性能获得客户一致认可

在主板正面还有一颗特锐祥贴片Y电容。

MPS芯源半导体次级同步整流控制器MP6908A,最高工作频率600KHz,支持DCM,CCM和QR以及ACF工作模式,支持标准电压和逻辑电压驱动的同步整流管。

MPS MP6908A详细规格参数。

充电头网拆解了解到,采用MPS MP6908A的还有努比亚65W氘锋氮化镓充电器Pro坚果65W单C口氮化镓充电器联想90W闪充双口氮化镓充电器戴尔90W氮化镓充电器联想thinkplus 65W氮化镓口红电源Pro飞利浦65W快充插座等。

此外MPS同步整流芯片还被小米9 Pro原装45W快充充电器thinkplus 45W USB PD充电器thinkplus 65W口红USB PD充电器紫米65W 2C1A桌面PD快充充电器谷歌Pixelbook原装45W USB PD快充充电器数十款产品采用

次级同步整流MOS管采用AOS万代的AONS62922,NMOS,耐压120V。

AOS AON62922详细规格资料。

充电器输出端设有小板,USB母座垂直焊接在小板上,两颗滤波固态电容打胶加固。

两颗输出滤波固态电容采用韶关富仕达PV系列,规格都是25V 470μF,具有125℃耐热,高可靠性的特点。

充电头网了解到,韶关富仕达针对USB PD快充市场推出了PV、PB、PR、MV、MB、MR等多个系列固态电容,此前已被傲基63W氮化镓快充AUKEY2A2C 100W快充氮化镓充电器AUKEY双C口65W氮化镓快充充电器AUKEY 65W 1A1C氮化镓快充充电器公牛65W 2C1A快充插线板绿联65W 3C1A氮化镓快充充电器绿联2A2C 48W智能充电器等多款产品用,产品性能获得品牌客户一致认可。

LED指示灯特写。

输出端小板正面一览,除USB母座外,还设有升降压芯片、输出滤波固态电容和输出VBUS开关管。

背面设有降压电感以及两颗协议芯片。

USB-A接口采用南芯半导体的同步升降压芯片SC8903进行电压转换。该芯片是一颗内部集成四管H桥的高效率同步升降压转换器,支持最高24V工作电压,支持动态输出电压控制,开关频率可调节,具有可编程的输入和输出电流限制,支持多种保护功能。

南芯SC8903规格资料。充电头网了解到,南芯SC8903此前已被Anker PowerCore Fusion PD超级充MOMAX 66W USB PD充电器等产品采用。

降压电感外套绝缘管,下面采用绝缘板与电路板之间绝缘,十分可靠。

USB-A口输出滤波固态电容,永铭NPX系列,规格为25V 100μF。该系列电容具有小体积、低ESR、高容许纹波电流、高可靠性等特点。

充电头网了解到,永铭NPX系列固态电容此前已被闪极100W 3C1A氮化镓快充充电器摩米士65W 2C1A氮化镓快充倍思45W 1A1C氮化镓充电器努比亚65W氘锋氮化镓充电器等产品使用,此外还被应用在小小黑品胜邦克仕等品牌20W迷你充上,获得客户一致认可

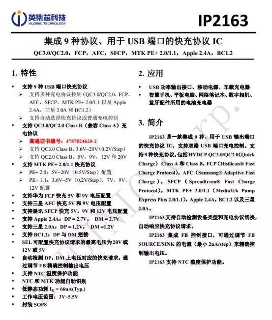
USB-A口协议芯片采用英集芯IP2163。其支持 QC3.0/QC2.0 Class B(兼容 Class A)充电协议  ,同时可由外部引脚编程输出模式。这颗芯片通过了美国高通QC3.0认证,证书编号478786303-2 。

英集芯IP2163详细资料。充电头网通过拆解了解到,采用英集芯IP2163协议芯片的产品还有小米9手机27W原装充电器魅蓝M20双向闪充移动电源海韵 QC3.0快充电源适配器等。

USB-A母座特写,垂直过孔焊接。

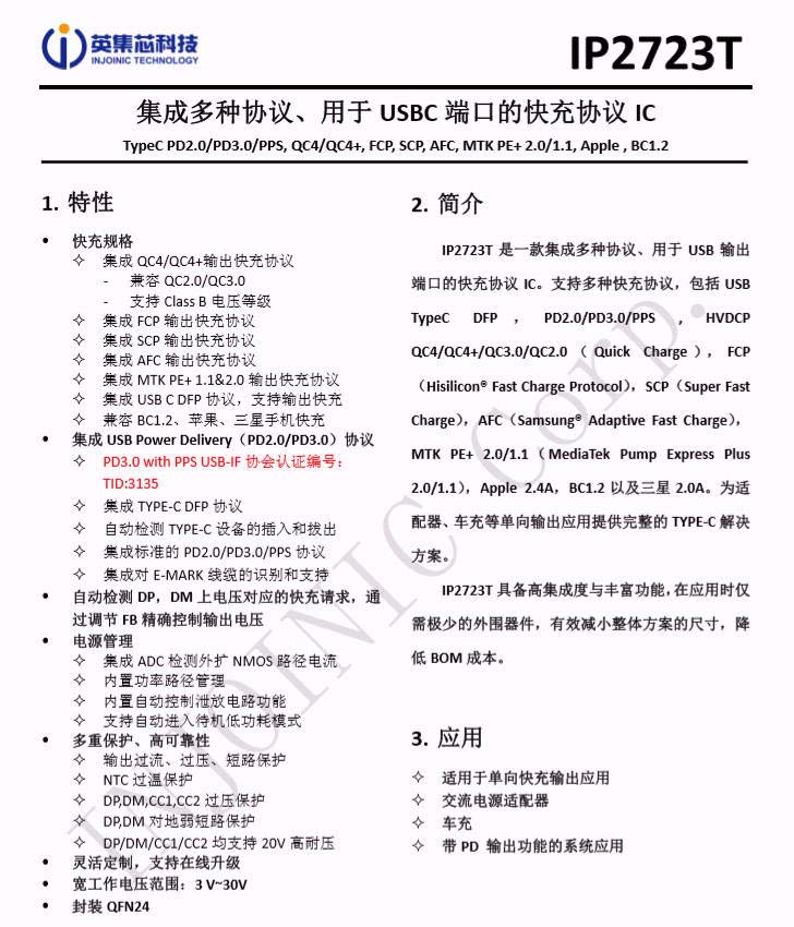
USB-C口协议芯片采用英集芯IP2723T。该芯片已通过USB IF协会PD3.0 PPS认证,TID:3135,是一款集成多种协议、用于USB输出端口的快充协议IC。支持多种快充协议,包括USB TypeC DFP、PD2.0/3.0、PPS 、HVDCP QC4、QC4+、QC3.0/2.0、FCP、SCP、AFC、MTK PE+ 2.0/1.1、Apple 2.4A、BC1.2以及三星2.0A。为适配器、车充等单向输出应用提供完整的TYPE-C解决方案。此外IP2723T具备高集成度与丰富功能,在应用时仅需极少的外围器件,有效减小整体方案的尺寸,降低BOM成本。

英集芯IP2723T资料信息。

充电头网拆解了解到,英集芯IP2723T已被闪魔摩米士REMAX麦多多华科隆等多个品牌20W充电器采用,同时还被摩米士65W 2C1A氮化镓快充充电器努比亚65W USB PD氮化镓充电器努比亚1A1C 45W氘锋氮化镓快速充电器等氮化镓充电器使用,此外英集芯快充芯片还可用于车充、移动电源、适配器等各种充电领域,并被小米京东京造华为三星特斯拉等知名品牌的百余款产品采用

USB-C口输出VBUS开关管采用新功率NCE3035Q,NMOS,耐压30V。

新功率NCE3035Q资料信息。

USB-C母座特写,黑色胶芯不露铜。

全部拆解完毕。

充电头网拆解总结

mophie这款65W氮化镓充电器从一侧看去趋于正方形,长宽相同。另外机身壳表面磨砂处理,边角弧面过渡,上手体验感好。充电器配备可折叠插脚,出差外带方便。另外配备1A1C两个万金油接口,可以兼容更多设备,最大65W快充则可以让设备快速满血复活。

充电头网通过拆解了解到,PCB板正背面大量打胶,同时覆盖大面积散热片,以提高产品整体稳定性和散热性能。输入输出端均设有小板,可以充分利用内部空间,进而减小充电器体积。产品采用了时下热门的开关电源加二次加压架构。

其中开关电源由安森美NCP1342搭配纳微氮化镓功率芯片,以及MPS MP6908A搭配万代同步整流管组成。由英集芯IP2723T和IP2163分别控制C口和A口输出电压,但同步整流后,USB-A口还采用南芯SC8903进行升降压电压转换。