苹果iPhone 12新机造就了火爆的20W快充市场,即便是过了半年多的时间,市场对20W快充的需求仍是居高不下。为此,国家高新技术企业PYS鹏元晟近期推出了一款20W PD快充充电器以满足市场需求。这款产品配备可折叠美规插脚,同时还可组装欧、英、澳等规格插脚,全球大多数地区都能使用,对于经常外地出差的人来说,便携便用。下面充电头网就对这款充电器进行详细拆解,看看内部用料做工如何。
一、鹏元晟20W PD快充外观
充电器采用PC材质黑色外壳,表面全面亮面处理,边角过渡圆润,上手体验感好。
靠近输入端的外壳上有充电器参数信息
型号:PYS-WAC20122-01
输入:100-240V~50/60HZ 0.6A
输出:5V3A、9V2.22A、12V1.67A
总输出:20W Max
产品已经通过了CE、RoHS认证以及VI级能效认证。
充电器自身配备可折叠美规插脚,同时输入端可组装其它规格插脚。
可支持组装的插脚有欧规、英规和澳规插脚。
顶面USB-C口居中设计,黑色胶芯不露铜。
使用游标卡尺实测充电器机身高度为48.91mm。
宽度为33.88mm。
厚度为36.83mm。
和苹果20W充电器直观对比,方柱造型,机身稍长一些,不过配置折叠插脚更便携。
拿在手上的直观感受。
充电器净重约为50g。
使用ChargerLAB POWER-Z KT002测得USB-C口支持Apple 2.4A、Samsung 5V2A和DCP协议,以及QC2.0/3.0、AFC、FCP、PD3.0快充协议。
此外PDO报文显示C口还具备5V3A、9V2.22A、12V1.67A三组固定电压档位。
二、鹏元晟20W PD快充拆解
将两部分外壳拆分开,超声波焊接封装,连接导线两端均打胶绝缘加固,变压器打胶加固,初次级间放置了隔离板。
使用游标卡尺实测主板最大长度为45.07mm。
宽度为31.15mm。
最大厚度为23.18mm。
PCB板正面一览,元器件相当简化了,输出端设有小板。
PCB板背面一览,采用高集成度开关电源方案,外围十分精简。
输入端一览,可以看到保险丝、工字电感、高压滤波电解电容、主控芯片供电电容这些器件。
保险丝外套热缩管保护。
RABS210整流桥特写。
工字电感特写。
其中一颗高压滤波电解电容来自Koshin东佳电子,规格400V 22μF。
另一颗电解电容来自CapXon丰宾,规格为400V 15μF。
主控芯片供电电容来自KT凯特。
容量为50V 4.7μF。
PCB板侧面一览。
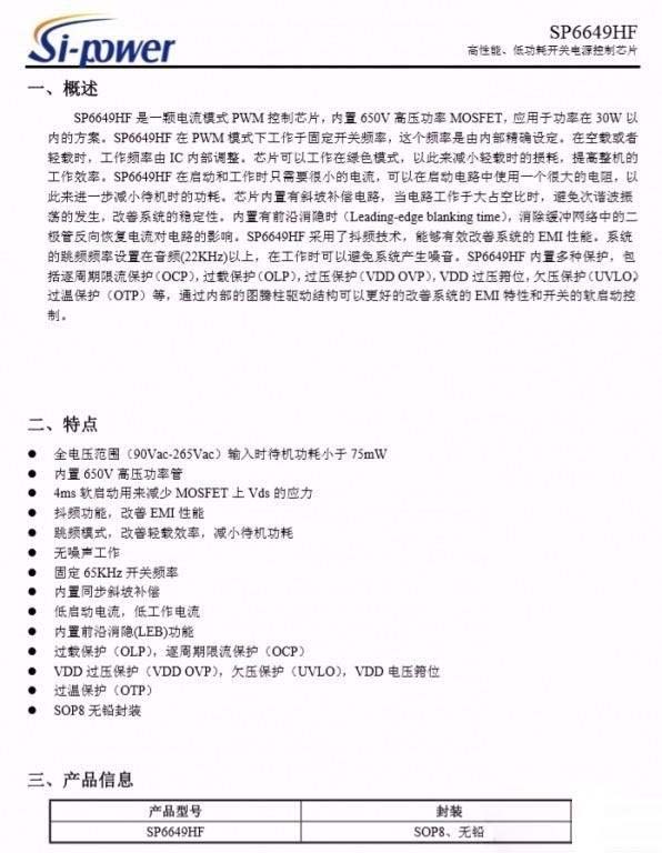
开关电源主控芯片采用硅动力SP6649HF,这是一颗电流模式PWM控制芯片,内置650V高压功率MOSFET,应用于功率在30W以内的方案,固定65KHz开关频率,内置抖频功能用于改善EMI性能,跳频模式提高轻载效率,降低待机功耗。同时内置多种完善的保护功能,全功率范围无音频噪声,采用SOP8封装。
硅动力SP6649HF资料信息。
变压器特写,侧面贴有信息标签,采用ATQ17骨架。
OR-1008光耦特写,用于初级次级通信,反馈输出电压。
输出端一览,左侧设有Y电容,右侧是输出滤波固态电容。
将小板拆下,正面垂直焊接USB母座,旁边是一颗协议IC。
小板背面没有元器件。
Y电容特写,用于输出抗干扰。
同步整流芯片采用Lii力生美LN5S20B。
输出滤波固态电容特写,规格为16V 820μF。
USB PD协议芯片采用云矽半导体XPD720,这款芯片已经通过了USB PD3.0认证,TID:3479,支持QC2.0、QC3.0、AFC、FCP、SCP、HVSCP、PD和PPS等快充协议,内部集成 10mΩ VBUS 通路功率开关管,并且集成10mΩ电流检测电阻,支持完善的保护功能,节省外围元件数量,简化电路,降低成本。采用ESOP8封装。
云矽半导体XPD720资料信息。充电头网拆解了解到,云矽半导体XPD系列快充协议芯片已被联想20W 1A1C快充插座、傲基20W PD快充充电器、倍思20W迷你PD快充、海陆通20W PD快充、傲基1A1C 32W快充、奥睿科20W USB PD快充、乐奇领先20W PD快充等多个品牌的数十款产品采用,抓住20W PD快充风口,富满集团云矽半导体单月PD协议芯片销量突破千万颗。
USB-C母座特写。
全部拆解完毕,来张全家福。
充电头网拆解总结
鹏元晟20W PD快充充电器机身光滑简洁,边角圆润,上手体验感好。可组装插脚的结构设计让其便携和实用性都变得更高,此外搭配可折叠国标插脚也同样不是问题,可充分满足客户各种差异化需求。充电器支持QC2.0/3.0、AFC、FCP、PD3.0快充协议,具备5V3A、9V2.22A、12V1.67A电压档位,满足包括iPhone 12在内的各大品牌手机快充需求。
充电头网通过拆解了解到,充电器内部器件非常简化,同时采用了硅动力SP6649HF+力生美LN5S20B的高集成开关电源方案,输出端协议小板上可以看到除了云矽半导体XPD720外,就是非常少的几颗电容和电阻,整个外围电路非常简洁。不仅有利于量产上市,同时在价格方面也会很有优势。此外采用东佳和丰宾电解电容进行滤波,品质有保证。


https://www.chongdiantou.com/







