nubia努比亚Z30 Pro旗舰手机发布会除了主角Z30 Pro系列新机外,还与小黄人官方联名推出小黄人版方糖22.5W迷你充、PD数据线、磁吸无线充、65W三口氮化镓充电器、保护壳等配件,此外还推出一款氘锋系列120W氮化镓快充。
充电头网已经拿到了这款120W氮化镓快充充电器,其配备2C1A三个输出接口,C口均支持最大100W快充,支持功率盲插,A口支持最大30W快充。双C口支持60W+60W充电策略,同时充电器还支持60W+30W+30W三口同时快充,对于多设备用户来说会非常实用。产品定价269元,预售期间定金5元抵扣45元。下面我们就对这款充电器进行详细拆解,看看用料做工如何。
一、努比亚120W三口氮化镓快充外观
包装盒延续氘(dao)系列ID设计,顶部印有产品名称、外观,以及2Type-C + USB-A、120W特性。
包装盒为天地盖设计,底部印有努比亚技术有限公司基本信息,产品认证信息等。
包装打开一览,包括充电器、数据线和使用说明书。
附带线缆是CC线,黑色线头红色线身,特征鲜明。
线缆两端做了抗弯折处理,线头黑色塑料壳磨砂,方便用户插拔使用。
从网尾处的6A字样可以了解到这根线缆可过6A大电流。
线身光滑无毛刺。
整个线缆长1米。
另外使用ChargerLAB POWER-Z KM001C检测,显示该线缆带有E-Marker芯片,电力传输能力为20V5A,数据传输能力为USB 2.0。
努比亚120W氮化镓快充外观上延续“氘锋系列”ID设计,机身壳表面喷涂处理,整体呈银灰色,“氘”字、LED灯等元素一个不少。
机身一面对角处分别是nubia品牌和120W功率标识。
另一面中心印有“氘”字。
输入端外壳上印有充电器参数。
参数特写:
型号:PA0205
输入:110-240V~50/60HZ 2.0A
单口输出:
USB-C1/C2:3.3-20V5A、5V3A、9V3A、12V3A、15V3A、20V5A,100W Max
USB-A:4.5V5A、5V4.5A、5V3A、9V3A、12V2.5A、20V1.5A,30W Max
双口输出:
C1+C2:60W+60W(5V3A、9V3A、12V3A、15V3A、20V3A Each)
C1/C2+USB-A:87W+30W
(C1/C2:5V3A、9V3A、12V3A、15V3A、20V4.35A;
USB-A:4.5V5A、5V4.5A、5V3A、9V3A、12V2.5A、20V1.5A)
三口输出:
C1+C2+USB-A:60W+30W+30W,120W Max
制造商:深圳市坤兴科技有限公司
监制:努比亚技术有限公司
产品已经通过了3C认证、FCC认证和VI级能效认证。
此外输入端配备的是可折叠国标插脚,携带方便且不会刮伤包里其它设备。
输出端配有LED灯以及2C1A三个接口,分别为黑色和橘红色胶芯。
使用游标卡尺实测充电器机身长度为86.85mm。
宽度为56.35mm。
厚度为31.36mm。
和苹果96W充电器直观对比,努比亚这款充电器更“瘦”也更“高”一些。
拿在手上的直观感受。
充电器净重约为232g。
接通电源,LED指示灯亮蓝光。
使用ChargerLAB POWER-Z KT002测得USB-C1口支持Apple 2.4A、Samsung 5V2A、DCP协议,以及QC2.0/3.0、AFC、FCP、SCP、PE2.0、PD3.0、PPS多个快充协议。
此外还测得C1口具备5V3A、9V3A、12V3A、15V3A、20V5A五组固定电压档位,以及3.3-21V5A一组PPS电压档位。
使用KT002检测发现USB-C2口支持的协议和USB-C1口的完全一样。
此外PDO报文也相同,即两个C口单口输出性能完全相同,支持功率盲插,使用方便。
最后测得USB-A口支持Apple 2.4A、QC2.0/3.0、AFC、FCP、SCP、PE2.0等协议。
二、努比亚120W三口氮化镓快充拆解
将输入端外壳拆开,边缘采用超声波焊接封装,AC导线连接通电。
整个主板背面覆盖隔离板和散热片,散热片全部包裹绝缘胶带。
主板背面发热元件贴有导热垫与散热片接触。
正面也覆盖散热片,同时对应变压器处也贴有导热垫,降低局部温升。
测得主板长度为82.03mm。
宽度为51.17mm。
模块厚度为23.59mm。
PCB板正面一览,元器件间的缝隙全部打胶帮助加固,其中两颗高压电容外套塑料胶套,此外还有绝缘板将其与输出端小板进行隔离。
PCB板背面一览,上端是开关电源主控芯片、高压MOS管以及光耦,下面有PFC升压控制器、升压开关管以及升压二极管等。
经过对充电器正背面电路分析发现,努比亚这款120W 2C1A氮化镓充电器采用APFC升压后为反激开关电源供电,开关电源定压输出,三路独立二次降压输出的设计架构。下面我们就从输入端开始一一了解各元器件的信息。
输入端一览,黑色NTC浪涌抑制电阻外套热缩管保护,共模电感三级设计,其中一颗以及滤波电感包裹绝缘胶带,侧边垂直焊接一块整流桥小板。
延时保险丝规格为5A 250V。
NTC浪涌抑制电阻用于抑制上电浪涌电流。
共模电感双线绕制,用于滤除EMI干扰。
第二颗共模电感特写。
第三颗共模电感特写。
两颗红色X电容来自JURCC捷威电子,容量0.47μF。
TBM810整流桥特写,采用两颗以均摊发热。
CBB薄膜电容特写,474J630V。
滤波电感特写。
PFC升压控制器,丝印3CCRNG,是安森美的NCP1622,增强型高效率升压PFC控制器,将整流输出进行功率因数校正,为开关电源供电。
安森美 NCP1622BCC 详细资料。
PFC升压开关管采用英诺赛科INN650D02氮化镓功率芯片,额定耐压为650V,峰值耐压750V,导阻低至0.2Ω,符合JEDEC标准的工业应用要求,支持ESD保护,支持开尔文源极。最高工作温度150℃。
INN650D02 “InnoGaN”开关管高频特性好,且导通电阻小,适合高频高效的开关电源应用,采用DFN8*8封装,具备超低热阻,散热性能好,适合高功率密度的开关电源应用。
英诺赛科 INN650D02 详细资料。
充电头网拆解了解到,该氮化镓开关管还被品胜65W 2C1A氮化镓快充、红魔手机6 Pro标配120W PD氮化镓快充、尚巡120W氮化镓适配器、REMAX 100W氮化镓充电器、摩米士100W 2A2C氮化镓快充、努比亚65W USB PD氘锋氮化镓快充、飞频65W PD氮化镓充电器、魅族65W氮化镓充电器、Lapo 65W PD氮化镓快充充电器、ROCK 65W 2C1A氮化镓快充等多款产品采用,芯片质量获得市场认可。
PFC升压电感特写,整个使用绝缘胶带严密包裹。
MUR4JGT升压整流二极管。
GN6M整流管,耐压1000V,额定电流6A。
两颗高压滤波电解电容均来自Acon中元,规格都是400V 33μF。
还有两颗焊接在小板上,一颗是Acon中元的,400V 22μF,另一颗来自永铭。
永铭KCX系列电解电容,为低内阻产品。这是永铭19年推出的快充电源专用产品,其工作温度范围在-55℃~105℃,3000小时寿命,并具备抗雷击、低漏电流(低待机功耗)、高纹波电流、高频低阻抗等性能优势。
规格也是400V 22μF。
充电头网了解到,凭借小体积的特点,永铭KCX系列电解电容还被公牛65W氮化镓快充、飞利浦65W氮化镓快充插座、摩米士65W 2C1A氮化镓快充充电器、柚比30W 1A1C氮化镓快充充电器、京造65W 1A1C氮化镓快充充电器、努比亚65W 2C1A氘锋氮化镓快充等产品采用,获得客户一致认可。
另一端设有变压器和同步整流输出小板,小板上有两颗固态电容。
小板上还有一颗LED指示灯,两颗固态电容均粘贴绝缘胶带和小板进行隔离。
小板另一面设有同步整流控制器和两颗整流MOS管。
开关电源主控芯片采用ON安森美NCP1342,这是一颗高频准谐振反激初级PWM控制器,内置主动X2电容放电和多重完善的保护功能,具有超低的待机功耗。

充电头网通过拆解了解到,采用安森美NCP1342主控芯片的还有mophie 65W 1A1C氮化镓快充、品胜65W 2C1A氮化镓快充、即刻65W 2C1A氮化镓快充、红魔手机120W氮化镓快充、闪极90W 2C1A氮化镓快充、LG 65W氮化镓充电器、小米120W超级快充、iQOO 120W闪充充电器等。
高压开关管也是采用的英诺赛科INN650D02氮化镓功率芯片。
变压器特写,RM10磁芯。
OR-1009光耦,用于反馈输出电压。
四颗贴片Y电容特写,两颗串联提高安全性。
MPS芯源半导体次级同步整流控制器MP6908A,最高工作频率600KHz,支持DCM,CCM和QR以及ACF工作模式,支持标准电压和逻辑电压驱动的同步整流管。
MPS MP6908A详细规格参数。
充电头网拆解了解到,采用MPS MP6908A的还有努比亚65W氘锋氮化镓充电器Pro、坚果65W单C口氮化镓充电器、联想90W闪充双口氮化镓充电器、戴尔90W氮化镓充电器、联想thinkplus 65W氮化镓口红电源Pro、飞利浦65W快充插座等。
此外MPS同步整流芯片还被小米9 Pro原装45W快充充电器、thinkplus 45W USB PD充电器、thinkplus 65W口红USB PD充电器、紫米65W 2C1A桌面PD快充充电器、谷歌Pixelbook原装45W USB PD快充充电器等数十款产品采用。
两颗同步整流MOS管均为AOS万代的AONS62922,NMOS,耐压120V,两颗并联。
AOS AON62922详细规格资料。
输出滤波固态电容均来自绿宝石,规格也都是25V 820μF。
充电头网了解到,绿宝石电子科技股份有限公司生产的铝电解电容器、固态电容和超级电容性能优越,性价比高,此前已被Aohi迷你30W氮化镓充电器、华为66W超级快充充电器、小米11原装55W氮化镓充电器、惠普笔记本90W PD快充、公牛20W PD快充充电器、宜家40W 2A1C桌面充、飞利浦65W快充插座等大品牌产品采用过,品质获得客户一致认可。
LED指示灯特写。
输出端一览,三个母座均焊接在小板上。
USB-A母座所在小板拆下,正面设有降压电感和滤波固态电容,母座粘贴绝缘胶带可防止异物进入充电器内部。
小板背面设有降压协议IC和三颗MOS管。
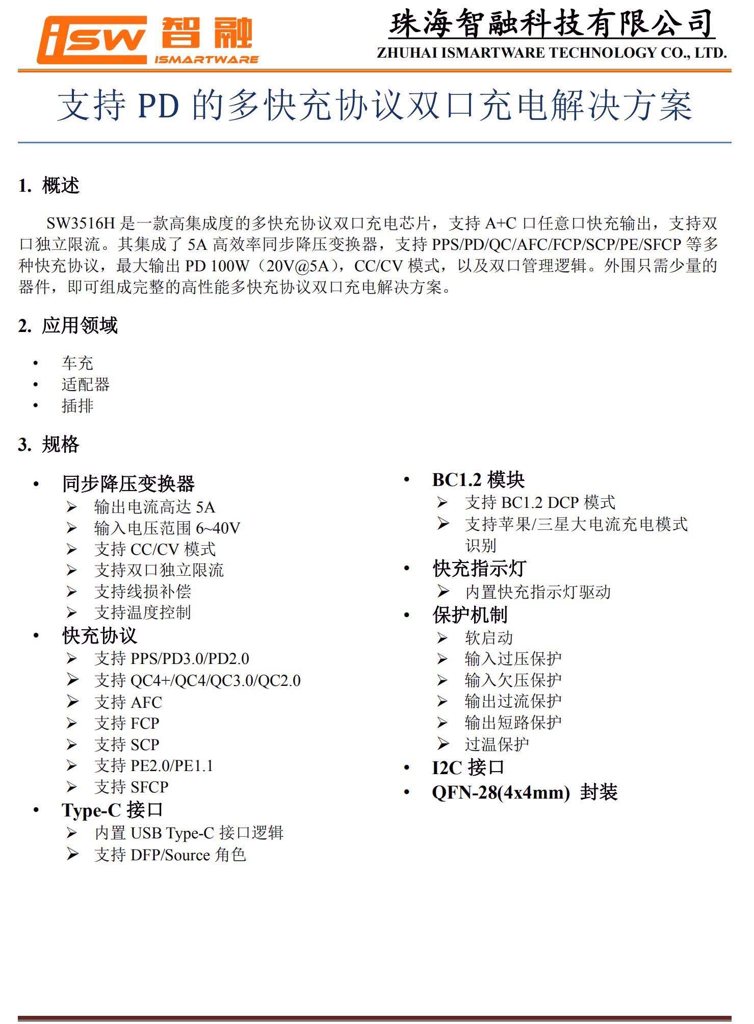
采用智融SW3516H作为USB-A口的降压控制器和协议识别。这是一款高集成度的多快充协议双口充电芯片,支持A+C口任意口快充输出,支持双口独立限流。
SW3516H集成了5A 高效率同步降压变换器。支持PPS/PD/QC/AFC/FCP/SCP/PE/SFCP等多种快充协议,最大输出PD 100W,CC/CV模式,以及双口管理逻辑。外围只需少量的器件,即可组成完整的高性能多快充协议双口充电解决方案。
充电头网通过拆解发现,SW3516H还被华硕65W 2C1A氮化镓充电器、努比亚65W氘锋三口氮化镓快速充电器、雷柏65W GaN快充、绿联65W 4C口氮化镓快充充电器、联想90W闪充双口氮化镓充电器、鸿达顺120W四口2C2A快充等多款产品采用,此外智融的快充芯片还可用于USB PD快充移动电源、快充车充等领域。
三颗MOS管均为威兆VS3618AE,耐压30V,PDFN3333封装。其中两颗用于为A口输出同步整流降压,一颗作为接口输出VBUS开关。
威兆VS3618AE资料信息。
降压电感特写。
输出滤波固态电容来自绿宝石,规格为25V 220μF。
USB-A母座特写。
USB-C1母座所在小板设有降压协议IC、降压输出MOS管以及滤波固态电容。
另一面设有降压电感、输出VBUS开关管、降压输出MOS管以及MCU。
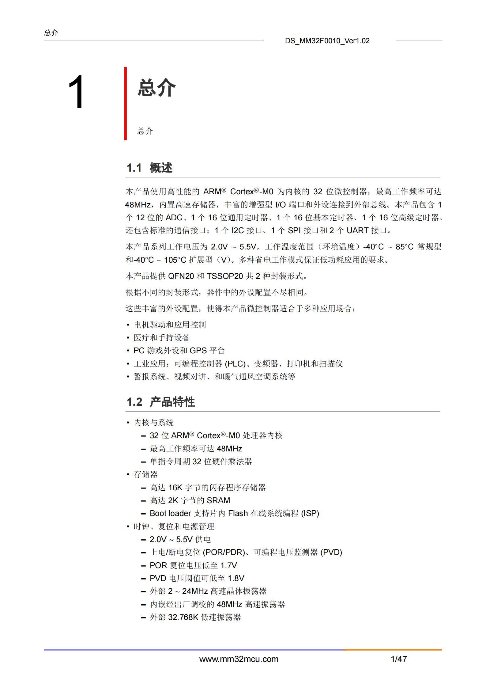
灵动微MM32F0010 32位单片机,内部集成Cortex-M0内核,最高工作频率达48MHz,用于端口功率分配。
灵动微MM32F0010单片机支持2.8到5.5V工作电压,提供QFN3*3-20和TSSOP20封装,具有两个UART接口,一个SPI接口,一个I2C接口。内置16K Flash和2K SRAM。可用于电机驱动和应用控制,医疗和手持设备,PC游戏外设和GPS平台,工业应用:PLC、变频器、打印机和扫描仪,警报系统、视频对讲、暖通系统等。
C1口降压协议IC也是采用智融SW3516H。
C1口同步整流降压输出MOS管采用威兆VS4604AP,NMOS管,耐压40V,PDFN5x6封装。
威兆VS4604AP资料信息。
另一颗威兆VS4604AP设在小板另一面。
降压电感外套绝缘管保护。
输出滤波固态电容来自绿宝石,规格为25V 220μF。
输出VBUS开关管特写,丝印R03N041AP。
USB-C1母座特写,黑色胶芯不露铜,过孔焊接。
USB-C2母座所在小板正面设有降压输出MOS管、电感以及滤波电容。
另一面设有降压协议IC、降压输出MOS管和VBUS开关管。
C2口的降压协议IC也是采用的智融SW3516H。
外挂MOS管也是两颗威兆VS4604AP。
另一颗特写。
降压电感特写。
输出滤波固态电容来自绿宝石,规格为25V 220μF。

输出VBUS开关管也是R03N041AP。
USB-C2母座特写。
全部拆解完毕,来张全家福。
充电头网拆解总结
nubia努比亚120W氮化镓快充充电器作为氘锋系列新品,机身采用经典银灰色配色,还有“氘”字、LED灯等元素,设计风格不变。充电器配备折叠插脚和2C1A三个接口,携带方便且支持多台设备同时快充,外带一个就够了。同时产品支持QC、AFC、FCP、SCP、PE2.0、PD3.0、PPS等多个市面主流快充协议,具备5A PPS电压档位,整体的兼容性很好,满足各大品牌笔电、平板和手机快充需求。
努比亚氘锋系列充电器均由大厂坤兴代工生产,这款也不例外。充电头网通过拆解了解到, 充电器PFC升压电路由安森美NCP1622控制器搭配英诺赛科INN650D02氮化镓功率开关管组成;开关电源采用安森美NCP1342搭配英诺赛科INN650D02,以及MSP 6908A搭配万代同步整流管组成;输出端三路二次降压电路主控芯片均采用智融SW3516H,由灵动微的单片机实现端口功率智能分配。
此外采用中元和永铭电解电容进行输入滤波,以及绿宝石固态电容进行同步整流和二次降压输出滤波,输入端采用三级共模电感进行EMI滤波,元器件打胶加固,主要发热器件配有导热垫和散热片帮助散热,产品整体用料主流,做工讲究。