最近充电头网拿到了ORICO奥睿科一款便携式储能电源,支持最大300W总功率输出。产品具备3+2 AC插口、3A1C四个USB接口、DC输出接口、点烟口等,其中USB-C口更是支持60W PD快充输出,适用性广泛,野外露营可以给携带的手机、平板等设备进行快速充电。那么下面我们就对这款储能电源进行详细拆解,一起来看看产品内部用料做工如何。
一、奥睿科300W户外电源外观
奥睿科这款便携式储能电源采用PC和铝合金材质外壳,铝合金装饰板网状设计,有利于内部散热。机身顶部设有提手方便搬运,一端设有照明灯,为野外露营提供光源。
机身另一端上方两侧设有3A1C四个USB接口和两个DC输出口;中间是显示屏、DC输入口、电源键、AC插口开关键;下方是3+2 AC插口和点烟口。
机身正面中心印有ORICO品牌logo。
底部两侧设有防滑支撑支脚,防止底部外壳磨损,同时中心印有产品参数。
奥睿科储能电源参数特写:
型号:PA300-1A4U
电芯模组能量:20.8Ah/21.6V 449.3Wh
电芯总容量:124800mAh/3.6V
电池类型:锂离子电池
DC 输入:12-24V5.5A MAX 65W
AC 输出:220V~50Hz 300W MAX
DC1输出:12V10A 120W
DC2输出:12V10A 120W
DC1 + DC2 总输出:12V10A 120W MAX
USB 1 输出:5V3A、9V2A、12V1.5A 18W MAX
USB 2 输出:5V2.4A
USB 3 输出:5V2.4A
USB 2+ USB 3 总输出:5V2.4A 12W MAX
Type-C输出:5V3A、9V3A、12V3A、20V3A 60W MAX
产品总输出:300W MAX
电池总容量:10.8V/14500mAh 156.6Wh
制造商:深圳市元创时代科技有限公司
二、奥睿科300W户外电源拆解
将底部支撑支脚取下。
取出圆孔内的螺丝钉即可将底部外壳拆开,螺丝钉很长,几乎横贯上下端。
功能模块端外壳采用卡扣封装。
连接点烟器和AC插口的导线打胶加固。
将内部模块取出。
第二层的两半塑料壳顶部有三颗螺丝连接固定。
侧面固定有两个散热风扇,均来自同一商家——深圳市海兴和电子有限公司。
风扇型号为HDB0812UG,支持DC 12V0.3A输入,通过了CE认证。
另一侧镂空有两个圆形窗口。
拆掉螺丝将塑料壳打开,塑料壳中间设有隔离板将电池组及其上端的逆变器电路板隔离。
风扇的导线线头插拔式设计,方便组装。塑料壳上贴有四个白色圆垫,用以保护电芯。
另一半塑料壳除了两个大的圆形窗口外,还设有很多小孔帮助散热。
电池组上下均有塑料板固定保护,左侧设有接口功能模块电路板以及中间的电池保护电路板,顶部是逆变器电路板,右侧是照明灯电路板。
电池上贴有热敏电阻进行温度监控,粘贴胶带固定。
一共有6排电池,每排8颗,电池组总共有48颗。
48颗均采用的是INR18650-26E电池,2600mAh的18650电池。
保护电路板正面一览。
电池组和保护电路板通过镍片锡焊连接,镍片套有绝缘管。
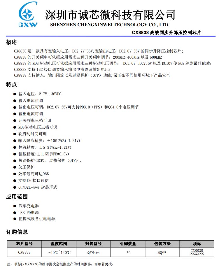
诚芯微CX8838高效同步升降压控制器,用于DC输入升降压为电池充电。CX8838支持2.7V-36V宽输入电压以及2.0V-36V宽输出电压;其开关频率可依据应用需求三种开关频率调节:200KHZ、400KHZ以及600KHZ;其MOS驱动电压可依据应用需求三种驱动电压调节: DC5.0V、DC7.5V以及DC10V,使MOS达到最佳能效。
此外CX8838还支持I2C接口调节输入输出电流以及输出电压;支持输入、输出限流以及过温保护(OTP)功能,保证在不同使用环境下产品安全。
诚芯微CX8838资料信息。
外挂MOS管是IPS华润芯的065N045S,四颗组成H桥,配合诚芯微CX8838进行升降压。
另外两颗特写。
磁环升降压电感特写。
两颗微碧半导体VBA2412 MOS管,PMOS管,耐压40V,SO-8封装。
微碧 VBA2412 资料信息。
这区域一共有11颗IPS华润芯FTG024N04S MOS管,电流取样电阻上用导热胶固定了一个温度探头,45℃,用于过热保护。
华润芯FTG024N04S MOS管特写。
中间的温度探头打胶固定在电流取样电阻上,检测温升。
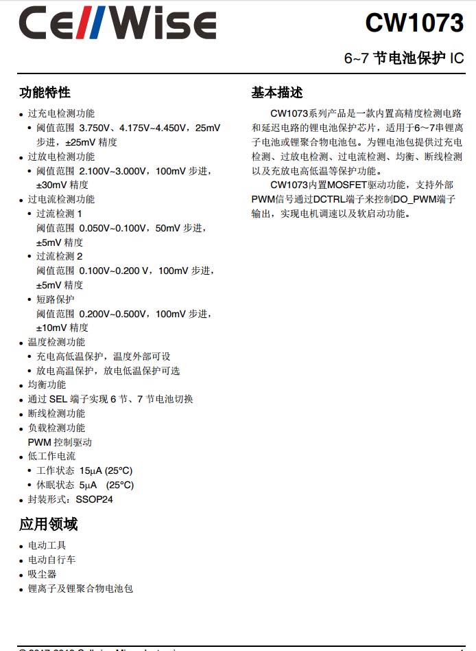
锂电保护芯片采用赛微CW1073,用于6串电池保护及均衡功能,均衡电路为外置。
赛微CW1073资料信息。
SE8550稳压管特写。
358双运放。
两个30A的绿色保险丝,用于过电流保护。
逆变器电路板中间设有散热片,这一侧设有滤波电容、变压器等器件。
另一侧垂直焊接一块小板,散热片上固定有多颗MOS管。
整个板子上的元器件分布稀疏,有效避免积热。
逆变器电路板背面大电流走线加锡,四颗黑色二极管在红色板子衬托下格外醒目。
散热片顶部贴有贴纸,输出电压220V50Hz,输入电压18-25V,最大输出功率300W,2020年11月13日生产。
三颗输入滤波电解电容规格均为35V 2200μF。电池与逆变器采用XT60连接器连接。
D882三极管,用于风扇控制。
蓝色Y电容来自JEC智旭电子。
旁边是逆变升压输出整流管。
逆变升压变压器一共两个,顶部贴有信息标签。
输出滤波电解电容采用日本黑金刚KXG系列,规格为450V 68μF。
旁边是韩国三萤NXA系列电解电容,规格为35V 1000μF。
78M12,12V三端稳压,来自意法半导体。
MB210S整流桥。
滤波电感外套绝缘管保护,周围有一颗共模电感以及多颗黄色的安规电容。
安规电容四颗来自SET,大的规格为225J630V。
小的规格为104J630V。
内侧有两颗。
另一颗特写。
共模电感旁边的安规电容容量0.22μF。
NTC浪涌抑制电阻特写,后面便是风扇插槽。
另一侧的输入滤波电解电容,规格为25V 680μF。
滤波电感特写。
散热片左侧一共固定四颗真茂佳ZMS035N08HP MOS管,NMOS,耐压80V,导阻3.5mΩ,用于逆变升压。
真茂佳ZMS035N08HP资料信息。
两颗CT 817C光耦,用于信号传输隔离。
右侧固定有四颗信安TSF20N60MR MOS管,NMOS管,耐压600V,导阻0.36Ω,用于交流输出波形调制。
信安TSF20N60MR资料信息。
散热片上还固定有热敏电阻进行温度监控。
一颗稳压管特写。
两个电解电容规格分别是25V 680μF和10V 470μF。
SG3525,用于逆变升压驱动,控制MOS管升压。
78L05稳压IC,用于芯片稳压供电。
中颖SH88F2051A 8位MCU,用于整机保护控制。
中颖SH88F2051A资料信息。
中颖SH79F1611,用于输出PWM调制波形,调制输出波形。
中颖SH79F1611资料信息。
两颗来自Diodes达尔的DGD2110,用于驱动输出调制管。
DIODES DGD2110规格参数信息。
照明灯所在小板采用导线插拔式连接通电,板子单面焊接元器件。
板子一角设有电容、降压转换器、电感等器件。
灯罩使用螺丝固定。
小板另一面一览。
输入滤波电解电容规格为35V 220μF,sancon品牌。
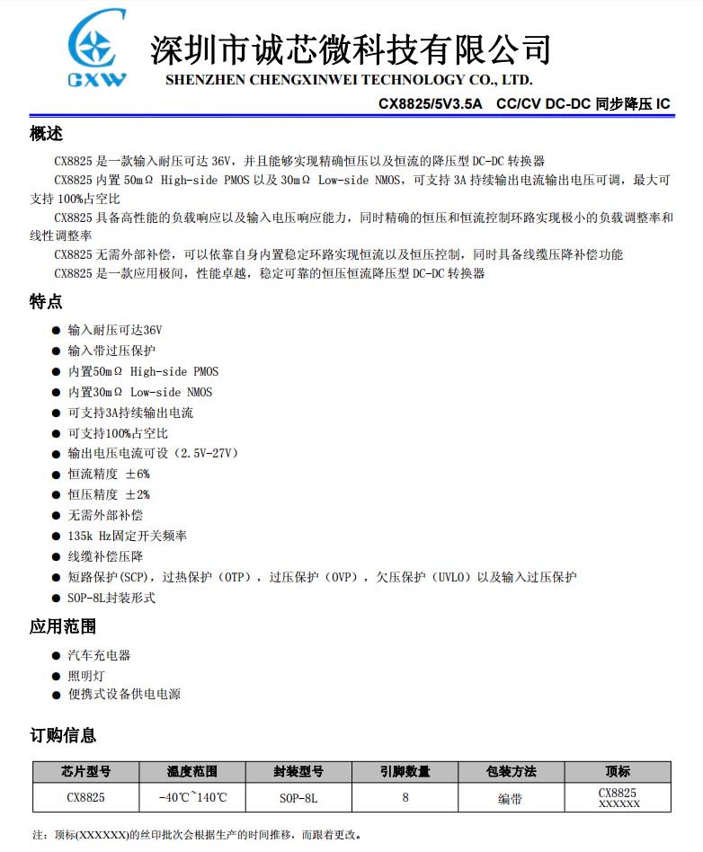
诚芯微CX8825,这是一款输入耐压可达36V,并且能够实现精确恒压以及恒流的降压型DC-DC转换器,降压为照明灯供电。
诚芯微CX8825资料信息。
一颗无丝印芯片,信息不详。
输出滤波电解电容规格为10V 100μF,也是sancon品牌。
照明灯特写,一共四颗。
接口功能模块PCB板对于AC插口处镂空。
背面边缘有多颗滤波电容,一侧垂直焊接一块小板。
小板上锡焊一块散热片,粘贴胶带绝缘。
小板一面设有升降压控制器、电感以及滤波电容。
另一面是四颗MOS管组成H桥,配合控制器进行升降压。
输入滤波电容规格为35V 330μF,sancon品牌。
USB-C口同步升降压控制器采用南芯SC8701。这是一个同步4开关降压升压控制器,它可以有效地输出电压,无论是高、低或等于输入电压。同时也支持非常宽的输入和输出电压范围,它可以支持2.7V到36V的输入范围和2V到36V的输出范围。驱动器电压设置为10V,以充分利用外部mosfet实现最高效率,用于Type-C接口升降压电压转换。
南芯SC8701资料信息。
四颗MOS管采用华润芯FTD065N045S。
输出滤波电解电容规格为25V 470μF。
USB-C母座使用小板垂直焊接,小板背面设有协议芯片。
USB PD协议IC使用伟诠WT6615F。WT6615F是一颗支持USB PD 3.0规范和高通QC3.0和QC4技术的USB PD控制器,支持DFP下行端口(源)充电应用。
高度集成的WT6615F可以应用于适配器、车充、移动电源等设备。同时伟诠WT6615F支持USB PD最新的Programmable Power Supply(PPS)规范,通用于移动设备的直充方案。
伟诠WT6615F详细规格资料。
充电头网了解到,采用伟诠WT6615F的产品还有SONY索尼39W充电器、小米90W USB PD快充充电器、联想65W USB-A快充充电器、ANKER 30W GaN氮化镓充电器、谷歌Pixelbook原装45W USB PD快充充电器、紫米65W 2C1A桌面PD快充充电器等多款产品。同时,还有数十款产品快充产品采用了伟诠的芯片。
另一面设有输出VBUS开关管,USB-C母座过孔焊接。
输出VBUS开关管丝印P3011E。
LED显示屏通过排线连接在小板上,下方有泡棉进行缓冲保护。
将小板拆下,遮住区域有几颗芯片。
MPS MP2908A 4-60V输入的同步降压控制器,内置双NMOS驱动,支持低压差运行,支持可编程的软启动,支持逐周期电流限制。
MPS MP2908A资料信息。
华晶 丝印CS80N03的降压MOS管。
背面设有对应的滤波电容,规格为35V 330μF,三颗并联。
诚芯微CX8852,用于USB-A快充口降压输出。这是一款输入耐压40V,并且能够实现精准恒压恒流以及双路恒流的降压型DC-DC转接器。内置20mΩ High-side NMOS以及20mΩ Low-side NMOS,可支持4A持续输出电流输出电压可调,最大可支持98%占空比。
CX8852具备高性能的负载响应以及输出电压响应能力,同时精确的恒压和恒流控制环路实现极小的负载调整率和线性调整率。无需外部补偿,同时具备线缆压降补偿功能。这是一款应用极简,性能卓越,且稳定可靠的恒压恒流降压型DC-DC转换器。
输出滤波电容规格为35V 330μF。
协议芯片来自天德钰,FP6601Q,用于USB-A口快充识别并调节输出电压。
天德钰 FP6601Q 详细资料。
另外也是采用诚芯微CX8852降压为两个USB-A标充口输出5V电压。
输出滤波电容规格为16V 470μF。
两个A口,母座之间还有一颗滤波电容,规格也是16V 470μF。
诚芯微CX2901A双路自动识别IC。这是一款USB充电协议端口控制IC,可自动识别充电设备类型,并通过对应的USB充电协议与设备握手,使之获得最大充电电流,在保护充电设备的前提下节省充电时间。
诚芯微CX2901A资料信息。
这颗电容用于DC输入滤波,规格为35V 330μF。
小板右下角设有电源键和AC插口开关键。
另一面一览。
无标单片机,用于液晶屏幕驱动。
思旺 SE8530 3V稳压IC。
思旺SE8550 5V稳压IC。
按键提示的蜂鸣器。
全部拆解完毕,来张全家福。
充电头网拆解总结
奥睿科300W户外电源采用塑料外壳,减小重量,同时顶部有提手携带方便。产品标配照明灯、车充插口、USB接口和AC插口等,USB接口支持QC 18W、PD 60W等热门功率快充,满足手机、笔电快充需求。此外自带显示屏,使用过程中,观察用电情况也很方便。
充电头网通过拆解发现,储能电源内置48颗18650电池,诚芯微CX8838进行升降压为电池充电,采用赛微CW1073进行保护,此外无论是电芯还是板子上都有热敏电阻监控温升。逆变器采用中颖SH88F2051A 8位MCU进行整机保护控制,以及中颖SH79F1611用于输出PWM调制波形,采用真茂佳ZMS035N08HP进行逆变升压,信安TSF20N60MR进行交流输出波形调制。
另外采用诚芯微CX8825降压为照明灯供电,南芯SC8701升降压控制器进行电压转换为C口供电,伟诠WT6615F控制其输出电压;诚芯微CX8852,用于USB-A快充口降压输出,协议芯片采用天德钰FP6601Q 。


https://www.chongdiantou.com/







