BULL公牛虽是排插界数一数二的品牌,但是很早也入局了快充市场,相继推出65W PD快充插座、65W氮化镓快充、20W PD快充等产品,成为推动快充行业发展的品牌之一。最近更是跨界进入到移动储能行业,推出了公牛户外电源,内置16.5万毫安时电池组,支持600W 220V正弦波交流电输出,带有双向PD快充接口,为用户拓展出更多户外玩法。
目前公牛这款户外电源已上架公牛数码京东自营旗舰店,售价为2480元。下面充电头网就对其进行详细拆解,看看用料做工如何。
一、公牛600W户外移动电源外观

箱子一端是公牛品牌、产品外观和名称。

另一端印有产品参数和特点。

产品采用黑色基调,看上去美观有气质。机身壳表面细腻磨砂纹理,触感舒适。机身设有一体化提手,方便搬运。

机身两端是亚克力材质面板装饰,这一端配有3A1C三个USB接口、一个点烟器接口以及一输入两输出共三个DC接口,上端设有独立的DC和AC开关,下方设有散热孔。
两个开关键间有LED显示屏,可显示剩余电量以及接口使用情况。

另一端上方左侧是照明灯以及对应开关键,右侧是3+2国标组合AC插口,内置安全门防异物。下方是两个风扇窗口。

机身底部设有防滑硅胶垫。

此外还印有产品参数信息
型号:GNV-PBM605
电池容量/能量:165000mAh/594Wh
AC输出额定能量:450Wh(220~ 50HZ/600W AC OUT)
DC输出额定容量:96000mAh(5V3A)
DC输入:19V4.72A
USB-C输入/输出:5V3A、9V3A、12V3A、15V3A、20V3A(60W Max)
USB-A1/2输出:5V3A、9V2A、12V1.5A(双口同时输出:5V3A)
USB-A3输出:5V2.4A
DC1/2输出:12V10A(DC1+DC2:12V10A Max)
AC输出:220~ 50HZ/600W
点烟器接口输出:12V10A(120W Max)
宁波公牛数码科技有限公司

使用ChargerLAB POWER-Z KM001C测得USB-C口支持Apple 2.4A、DCP、FCP、QC3.0、PD等协议。

此外还具备5V2.4A、9V3A、12V3A、15V3A、20V3A五组固定电压档位。

实测通过C口给公牛600W户外移动电源充电,充电功率为(19.89V 、2.99A )59.48W。

使用ChargerLAB POWER-Z KT002测得USB-A1口支持Apple 2.4A、Samsung 5V2A、DCP协议,以及QC2.0/3.0、AFC、FCP快充协议。
另外测得USB-A2口支持协议和A1口的一样。
最后测得USB-A3标充口支持Apple 2.4A协议。

产品附带的充电器以及CC数据线。

充电器输入端采用8字接口。
输出线缆为DC圆头。

机身上配有一颗充电指示灯。
机身背面贴有充电器铭牌
型号:FJ-SW2025G1904720D
输入:100-240V~50/60HZ 2A
输出:19V4.72A
产品已经通过了CCC认证。
二、公牛600W户外移动电源拆解
亚克力装饰板采用双面胶粘贴固定,内层外壳采用螺丝封装固定。

拆掉螺丝即可将机身壳打开,连接导线均套有绝缘管,此外还有磁环防干扰。
功能模块电路板采用螺钉固定。
连接点烟器接口的导线打胶加固。
另一端也是一样封装设计。
风扇、照明灯等使用螺丝固定。
连接AC插口的导线也打胶加固。
小风扇来自SNOWFAN,永亿豪电子有限公司,型号YY5015H12B,支持DC 12V0.15A输入,通过了CE、TUV认证。
拆掉两端外壳,即可将电池组和逆变器模块取出。

电池组上下均有塑料支架固定保护,一共6排电池,每排10颗,整个电池组总共有60颗电池,6串连接。按照165000mAh计算,单节电池容量为2750mAh。另外上端有逆变器电路板,底部有电池保护电路板。
电池规格型号特写。
保护电路板使用螺丝固定,可以看到板子上有保险丝以及多颗电池保护MOS管。
保险丝额定电流40A,两颗并联,来自诚润电子,用于极端情况下的电池组短路保护。
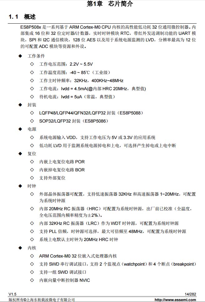
东软载波HR8P506FHNK,内置32位 ARM M0内核,集成多个定时器,带有UART模块,支持红外线功能,内置SPI和I2C通信接口,内置RTC实时时钟,支持LCD驱动,内置12位ADC等。
东软载波HR8P506FHNK资料信息。
中颖SH367305 6-8串锂电池保护芯片,内置均衡功能,用于6串电池组的过充电、放电短路、过热等保护功能。
中颖SH367305资料信息。
两排共12颗丝印S1534的MOS管,用于电池保护。
PC817夏普光耦,用于与单片机的隔离通信。
拆掉电池保护板,底部还贴有一块红色绝缘纸。
电池采用镍片点焊连接,这一面可以看到三块镍片。镍片为预制形状,和框架之间通过开孔和框架塑料柱固定。
下面再来看看逆变器电路板。

逆变器电路板正面一览,输入端有一排滤波固态电容,旁边的散热片上固定有小风扇,加强散热效果,输出端的共模电感电等器件打胶加固。
板子背面左侧覆盖一块PCB板,用于绝缘屏蔽。

板子通过两个焊点固定并且打胶加固。
PCB为单面铜箔全敷锡。
输入滤波固态电容一共6颗,规格均为35V 470μF。

散热片侧身包裹屏蔽铜箔,顶部有风扇吹风带走热量。
拧下底部的固定螺丝,将散热片拆掉,底部有导热垫帮助将热量传递给散热片。

撕掉导热垫,下面有8颗MOS管。

8颗MOS管均为泰德TDM3436,NMOS,耐压40V,用于逆变升压。
泰德TDM3436资料信息。
侧边焊接两块小板,以及电感电容等器件。

蓝色小板正面一览。

一颗来自BAOTER的精密可调电阻器。
屹晶微EG2132 MOS管驱动芯片,用于驱动MOS管升压。
屹晶微EG2132资料信息。
屹晶微EG1611逆变器升压专用控制芯片,内置软启动及完善的保护功能,并提供蓄电池欠压和过压,过流保护功能。
屹晶微EG1611资料信息。
78M12三端稳压器。

插接件采用大量绝缘硅胶加固。
绿色小板上有一颗大芯片。
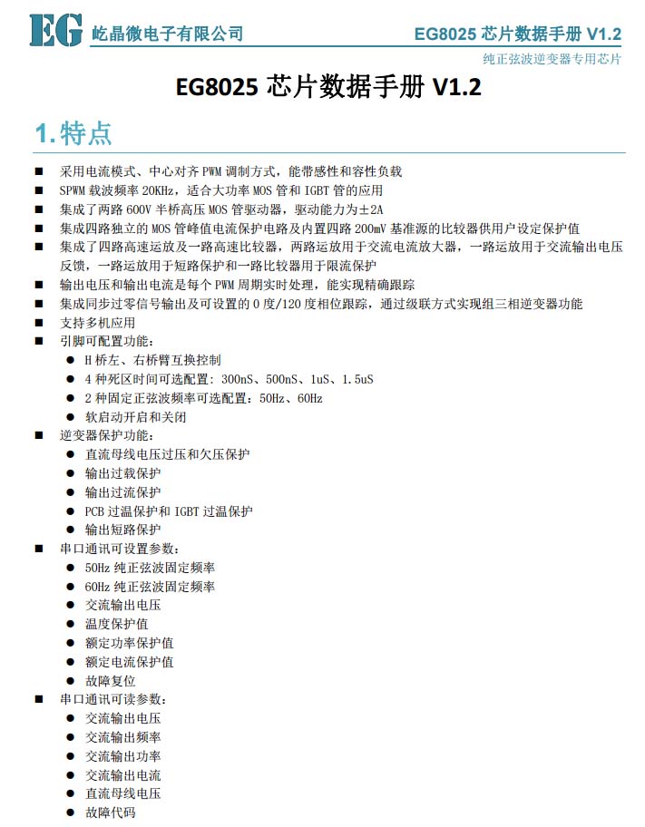
屹晶微EG8025,纯正弦波逆变器专用芯片,用于逆变波形调制,并且支持串口设置参数和通信功能。
屹晶微EG8025资料信息。
另一块散热片上打胶固定一颗热敏电阻进行温度监控。
散热片另一侧固定有四颗IGBT,与散热片间有导热垫用于绝缘。
四颗IGBT均为上海陆芯YGW30N65F1。耐压650V,电流30A,饱和压降1.9V,支持高速开关。
陆芯 YGW30N65F1 详细资料。
散热片和逆变升压变压器的铜箔使用一根导线接地。旁边矗立四个小型散热片,之间夹有导热垫。
将散热片拆下。
凹槽内固定有台半HER1008G,10A1000V耐压二极管,用于逆变变压器输出整流。
台半HER1008G资料信息。
另一个散热片上固定的也是台半HER1008G,可想而知剩余两个散热片里的也是它,一共四颗,组成桥式整流。
CBB薄膜电容特写,224J630V。
两颗高压滤波电解电容规格均为ZTC品牌。
规格均为500V 82μF,用于逆变升压整流滤波。
此外这一端还有滤波电感、薄膜电容、共模电感等器件。

另一颗CBB薄膜电容特写,475J450V。
共模电感旁还有安规X电容和两颗Y电容。
最后再来看看接口端电路信息。
板子正面一览,部分区域露铜加锡,芯片注胶保护。

背面一览,电感打胶固定,其中两颗外套绝缘管保护,板子边缘漏铜加锡处理。

LM358双运放。
南芯半导体SC8815同步升降压控制器,用于DC口输入为电池充电。
这款芯片的I²C可编程充电电流和充电电压、可编程放电输出电压、可编程输入/输出电流限制;内置10 位 ADC;拥有欠压保护,过压保护,过流保护、短路保护和热关断保护等多种保护功能;单芯片完成充电/放电控制,支持各种电力转换。
南芯SC8815资料信息。
充电头网拆解了解到,南芯半导体的快充方案还被安克PowerHouse II 400户外电源、羽博300W便携式储能电源、紫米20号200W PD快充移动电源、征拓100W双向快充移动电源SuperTank Pro、三星10000mAh 25W PD快充移动电源、小米20000mAh移动电源 50W超级闪充版等数十款产品采用。

外挂四颗MOS管输出升降压,反光可见整板涂有防潮胶。
MOS管均为AOS万代AON6262E,60V耐压,DFN5x6封装。
AOS AON6262E资料信息。

南芯SC8103同步降压芯片,内置MOS,这里用于四个USB接口降压输出控制。
SC8103是一种高效率的同步降压变换器,输入电压从4.6V到36V,通过设置分压电阻来调节输出电压;它还提供高精度的输出电流限制,当输出电流达到设定电流极限时,变频器进入恒流模式,输出功率可以通过一个电阻编程为18W,恒功率(CP)控制使其很容易满足QC3.0的功率要求。
同时,南芯SC8103采用可编程频率设置和工作模式选择,外部元件最少;还支持完整的保护,包括输入欠压保护、输出过压保护、短路保护和自动重启、过温保护。

南芯SC8103资料信息。
USB-C口协议芯片采用南芯SC2001。这款芯片可以同时支持一组CC信号及多达4组DPDM信号控制,集成了PD2.0、PD3.0、PPS、BC1.2、AFC、FCP、SCP、VOOC以及SUPER VOOC等多种快充协议;且具有30V的额定电压和多重内置保护,包括过热保护、恒功率、恒流和过压保护,以确保系统的安全运行。
此外SC2001内部集成了门驱动器、10bit ADC以及高精度放大器,可以将外部组件数量降到最少;适用于充电器、车充、移动电源、多口充等产品领域。
两个USB-A快充口协议芯片采用天德钰FP6601AA,支持的协议与FP6601A相同,并支持多路协同工作,实现单口快充,多口5V输出。
天德钰FP6601AA资料信息。
充电头网拆解了解到,天德钰的快充协议芯片可应用在充电器、车充、移动电源等产品上,此前已被紫米20号200W PD快充移动电源、小米100W快充车充、小米10000mAh 30W立式无线充移动电源、公牛3USB快充魔方插座、品胜20W PD快充等数十款产品采用。

DC输出降压控制器采用南芯SC8802,该芯片是一个同步4管双向升降压充放电控制器。不管输入电压是低于,高于或者等于电池组电压,它都可以对电池组实现充电管理。当系统需要从电池组放电时,SC8802 能够反向输出所需电压,同样可输出低于,高于或者等于电池组电压值。
采用南芯SC8802的产品还有iWALK F20P PD快充移动电源、Zikko Power Bag Pro 能量手袋移动电源、ZENDURE超级旅行箱移动电源等。
南芯SC8802资料信息。

丝印6U0L06的MOS管。
USB和DC接口特写。

天微TM1620 LED驱动控制专用IC,用于驱动LED显示屏。
天微TM1620资料信息。

LED屏特写。

7812,12V输出的三端稳压器。
东软载波ES8P5088FLLQ,内置ARM M0内核的32位通用MCU,用于屏幕显示信号输出。

东软载波ES8P5088FLLQ资料信息。

丝印SP1233FL。
全部拆解完毕,来张全家福。
充电头网拆解总结
BULL公牛这款户外电源整体采用炫酷的黑色外观设计,机身主体结构采用合金壳体制作,边缘防磕碰材质底部加入了橡胶防滑垫避免滑动,顶部提手方便用户携带。内置165000mAh锂离子动力电池组,拥有丰富的交直流输出配置。
支持65W PD大功率快充,18W QC快充等,配有照明灯提供应急照明。公牛户外电源220V交流输出正式采用正弦波输出方案,可以驱动电源适配器、电机类产品、各种小家电,与家里使用完全一致。
充电头网通过拆解了解到,公牛这款储能电源内置6串电池,共有60颗之多,采用中颖SH367305进行保护,配置东软载波HR8P506FHNK MCU;逆变器采用了屹晶微逆变升压方案,主控芯片为屹晶微EG1611,另外采用EG2132驱动泰德MOS管升压,台半HER1008G用于逆变升压输出整流,EG8025调制输出波形。
接口功能部分,采用南芯SC8815搭配万代MOS进行同步升降压为电池充电,南芯SC8103降压控制器为USB接口降压供电,C口协议芯片采用南芯SC2001,A口协议芯片采用天德钰FP6601AA。DC输出降压控制器采用南芯SC8802。