LLC架构是什么?

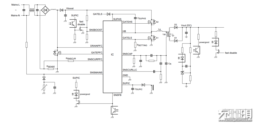
LLC架构属于双管半桥谐振,采用谐振电感、励磁电感和谐振电容串联,故名LLC。采用零电压开关(ZVS)软开关技术,具有工作频率高、损耗小、效率高、体积小的优点,可提高充电器功率密度。

是不是看得一头雾水,这里小编请教了组里大佬。用人话说,就是交流电流输入到充电器,要先经过整流滤波,通过开关管经过变压器,转变为交流电,再经过一系列的整流滤波,去除不需要的部分,将电流“捋顺”了,降压,最后输出给手机充电。
这个过程中,变压器就成了控制体积的重中之重。控制电流频率高频通过变压器转变为高频谐振电流,就能减少充电器电路中的变压器和滤波器负担,有点像小步快跑,不需要大长腿也能走的很快,可以大大压缩两者的体积。
以往的充电器采用的是传统反激式PWM变换器,相较于LLC变换器,虽然都是通过开关来控制频率,但是传统反激PWM开关为硬开关,这种形式在高频下,驱动损耗和开关损耗都比较大,同时变压器漏感能量耗散变成发热,在宏观上表现为效率降低,充电器热的烫手。
但LLC通过软开关技术,很好的规避了这一问题。在开关前,先将变压器线圈的两端电压降为零,实现零电压开关,这样就能大幅降低开关造成的损耗。运用在充电器上就体现为,实现更高的开关频率同时也能提高效率,降低发烫。
这也是在电脑电源上比较先进的电源技术,随着技术进步,惠及到大功率PD充电器领域。
而如今,随着GaN元件的普及,LLC+GaN,两者特性完美合拍,进一步降低高频开关时的功率损耗,温度相比同类产品更加优秀,体积也有不错表现。LLC+GaN黄金搭档,可以说是未来PD 3.1时代的兵家必争之“术”。
现在,百瓦充电器产品中,有些已经用上了这对黄金搭档,例如以下三款:
1、Lenovo联想130W氮化镓GaN充电器

这款联想130W氮化镓充电器,采用了双C口配置,单独使用时均支持 100W 输出功率与 3.3-16V 5A 的PPS 档位,双口同时输出时会智能针对输出的设备调节功率,最大 100W+30W。充电器的整体造型较为方正,对墙插的使用很友好。

充电器双口支持盲插,支持PD、PPS、Apple2.4A、QC4快充协议。

双口的 PDO 报文一致,均支持 5V3A、9V3A、12V3A、15V3A、20V5A五个固定电压档位,此外还支持3.3-16V 5A一组 PPS 档位。
充电头网通过拆解了解到,这款充电器由大厂立讯精密代工,采用PFC+LLC架构,并采用了安森美NCP1615+NCP13992+NCP4306全套快充方案,搭配纳微NV6117和NV6115氮化镓功率芯片,此外还有安森美碳化硅二极管和同步整流管。采用MPS MP2491C进行二次降压,伟诠WT6633P协议芯片控制输出电压。

让充电器以 20V5A 100W 的功率持续满载输出 1 小时后采集到充电器表面的最高温度为 61.3℃。
小编总结:内置四颗氮化镓芯片的尖货!100W满载测试仅60度,这个成绩体现了充电器的用料扎实和内部设计独具优势,这个价格贵的有理有据。
相关阅读:
(1)
双USB-C配置,百瓦快充功率,联想YOGA 130W氮化镓充电器评测
(2)
内置4颗氮化镓,采用高效LLC电路架构,联想YOGA 130W双USB- C口快充深度拆解
2、Baseus倍思120W 2C1A氮化镓充电器

倍思的这款120W氮化镓充电器2C1A接口配置,两个USB-C支持功率盲插功能,任意插入其中一个USB-C都能获得相同的20V5A 100W输出性能。在多口输出时,充电器三口独立,支持动态功率策略调整,满足不同场合不同设备搭配使用。

协议方面,USB-C双口均支持APPLE2.4A、QC2.0、QC3.0、AFC、FCP、SCP等快充协议。

PD支持的五个固定电压分别是:5V3A / 9V3A / 12V3A / 15V3A / 20V5A,另外还包含一组PPS电压:3.3-21V/5A。USB-A进行快充协议轮询,支持APPLE2.4A、QC2.0、QC3.0、AFC、FCP、SCP等快充协议。
充电头网通过拆解发现,这款充电器内置PFC升压电路,采用安森美NCP1616作为功率因数校正控制器,消除大功率充电器对电网的污染。开关电源部分由安森美NCP13992搭配纳微氮化镓功率芯片以及次级同步整流控制器FAN4306搭配万代MOS组成,LLC架构,固定电压输出。
三个接口均使用智融SW3516进行二次降压和协议识别控制输出,并且三个USB接口的输出功率由一颗MCU来实现功率智能分配。

进行双口120W总功率同时输出,一小时后使用FLIR拍摄热成像图。最高温度为73.8度。
小编总结:同样采用了多枚氮化镓芯片,也是全球首款120W氮化镓 (GaN)+碳化硅(SiC) 充电器,堪称奢侈品的用料,价格也相对实惠,120W负载一小时表面73.8度的成绩也很不错。
相关阅读:
(1)
超百瓦三路独立2C1A,倍思120W氮化镓充电器上手评测
(2)
全球首款120W氮化镓+碳化硅PD快充充电器拆解
3、MOMAX摩米士 100W 2C2A氮化镓充电器

摩米士100W 2A2C氮化镓充电器机身方正扁平,配备可折叠插脚,并将两类接口设计成支持盲插使用,用户无需刻意寻找快充接口,使用方便。接口支持100W、65W+30W、华为22.5W快充,支持广泛,实用性强。整个产品集便携、易用于一身。

USB-C口的输出协议,显示支持Apple 2.4A、Samsung 5V2A和DCP协议,以及QC2.0/3.0、AFC、FCP、SCP、MTK PE+2.0、PD3.0和PPS等多个快充协议。具备5V3A、9V3A、12V3A、15V3A、20V5A五组固定电压档位以及一组3.3-21V5A的PPS电压档位。

USB-A口输出协议,显示支持Apple 2.4A、Samsung 5V2A、DCP、QC2.0/3.0、AFC、FCP、SCP和MTK PE+2.0协议。
充电头网通过拆解发现,这款充电器内置PFC升压电路,开关电源部分由恩智浦初次级控制器分别搭配英诺赛科氮化镓功率芯片以及新洁能MOS组成,固定电压输出。
四个接口采用三路独立降压输出,且都是使用的智融SW3516进行二次降压和协议识别控制输出。两个USB-C接口的输出功率由一颗MCU控制,实现功率智能分配。
小编总结:两类接口,四口均支持盲插,产品用料扎实才有这样的表现!元器件注胶处理,正背面还配有隔离板和大面积黄铜散热片,散热也有不错表现。
相关阅读:
(1)
LLC+GaN高性能架构:摩米士100W 2A2C氮化镓快充拆解
充电头网总结

以上充电器功率从130W至100W,电源架构均采用APFC+LLC+DC2DC,未来将会有越来越多的大功率充电器采用该结构。接口配置除了联想130W,都配备了A口,保留对老设备的兼容性。
三款充电器均内置多枚氮化镓芯片,分别采用了纳微和英诺赛科两家的氮化镓芯片,特别是联想130W,整整四颗氮化镓芯片,堆料拉满。控制器则由安森美和恩智浦两家供应,均是老牌半导体公司。
协议芯片部分,由智融和伟诠两家提供,其中摩米士和倍思都选择了这颗智融的SW3516主控芯片用于降压控制和协议识别。
值得一提的这三款充电器都内置了碳化硅二极管芯片。碳化硅二极管作为第三代半导体器件,目前已在诸多场合取代传统快恢复二极管。目前碳化硅二极管已经在电动汽车,逆变器,快充等场合广泛应用,提高系统效率和系统可靠性。
这三款充电器分别由立讯精密、宝铼珀、瑞亨电子三家老牌代工厂代工,品质稳定,值得信赖。
三款体积以联想充电器最为精巧,152.69cm³ 相当小巧,功率密度也最高,0.85W/cm³ ,但是也牺牲了接口数量。重量方面就是一份功率一分重量了,摩米士充电器最轻,为207g。
以上三款就是采用了豪华用料的LLC+GaN多口氮化镓充电器,作为消费者,你更喜欢哪款呢?