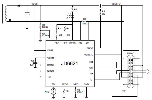
JD6621 MCU通过D+/D接口处理各种专有协议,并通过CC1/CC2引脚支持USB PD Type-C。内置可编程的线缆补偿,支持欠压保护、过压保护、可编程的过流过热保护。单一芯片可以统整市面通用的通讯协议,芯片内建恒电压/恒电流控制达到系统稳定度。
JD6621提供Multi-PortsControl(MPC)多口并联功能,将单一芯片延伸至多口系统应用,预先提供外部电组选用10组不同智能降功率功能,客户可以透过电阻就能简易设定需求之功率,也有软件建置不同的智能降供率提供客户所需的各别不同输出功率,软硬兼施之下让客户拥有更多的便利性。
2021年各大手机厂皆已公布不再标配充电器的发展,达到环保的目标;而天下武功,唯快不破,手机充电就是要以快为目标。
天德钰JD6621快充芯片可以兼容市面上多种快充协议,通过简洁扼要的硬件设定,配合软件可高度配合各大不同充电器规格的需求,已成为天德钰最佳的快充协议芯片代表作之一。

https://www.chongdiantou.com/






