关于美商产品的优点:
1、可以支持高达500kHz的开关频率
相比于coolmosfet,氮化镓真正的优势在于高频特性,当下快充电源的开关频率还集中在200kHz以下,若要进一步提高功率密度体现产品差异,一颗可支持高频应用(>200kHz)的驱动控制器成为必须。
2、集成了高压启动电路、X电容放电和输入欠压保护
低待机在高端的快充电源中始终是一项重要指标,特别是在多口应用系统电路较为复杂的情况下,高压启动电路不仅可以实现即插即用,还可以通过X电容放电节省约20mW损耗,再辅以输入欠压保护功能,就可以设计出一款高品质快充电源。
3、具备谷底锁定功能、工作无噪音
准谐振控制的目的在于降低开关损耗提高效率,这一点在高频应用中尤为重要,但行业中普通的准谐振控制会由于开通谷底不同引入噪音问题、高低压频率不同引入过流点精度差问题以及开关频率集中引入传导EMC差的问题。后两个问题通过系统设计可以优化和解决,但噪音问题优化相对困难且容易被用户发觉,所以通过芯片控制策略进行优化最为合理。
4、轻载效率优化、待机可低于30mW
同2点,为了降低空载待机功耗,需对芯片的环路控制参数以及静态电流进行深度优化,低于30mW对于一款快充应用的驱动控制器已属于较高水平的表现。
关于美商产品的缺点:
1、芯片VDD耐压30V,最高可工作至28V
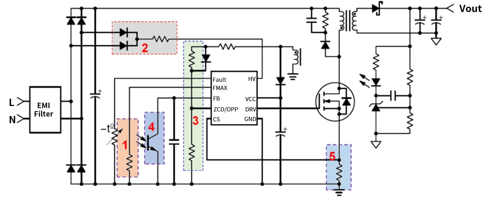
快充电源区别与普通适配器最大的地方即是输出电压范围宽,根据PD3.0及PPS的规范要求,输出电压范围最宽为3.3-21V,故在使用美商产品的时候就必须使用上图的外部LDO电路,器件数量多达13个,PCB空间大、系统成本高。
2、过流保护精度不佳,外部补偿电路设计复杂
按照非连续模式下的能量公式:
可知,准谐振控制的电源工作在相同功率状态时呈现出低压输入时峰值电流高、频率低的特点(高压输入时特点与此相反),为了实现不同输入电压下系统最大输出功率相同的目的,美商产品采用了外部ZCD管脚的电阻网络调节最大峰值电流的方法,此方法的缺点是补偿量是线性变化的,但从能量公式可见峰值电流是指数变化,故此方法不能得到理想的结果,且美商产品还需要在ZCD管脚的电阻网络中加入一个二极管,电路结构变得复杂的同时还没有输出OVP功能。
下面是在某款量产的电源中测得的美商产品过流点数据,高低压最大过载点相差45%!这款电源的最高开关频率还低于200kHz,如果开关频率再提高,其高低压下的差别会继续变大。
3、驱动电路无法驱动E-Mode氮化镓,只能匹配Coolmosfet和cascode结构D-Mode氮化镓。
增强型E-mode氮化镓由于具备器件结构简单、更利于高频应用的特点,目前被多数器件厂商所采用,但这种器件的栅极电压最高只有7V,在高频应用中这对驱动电路的要求变高。目前美商产品驱动电压最高12V在应用时需外加驱动线路如上图,器件多成本增加且PCB空间大。
4、抖频幅值固定,输出纹波表现不理想
为了优化准谐振控制下的传导EMC,美商产品采用了以固定频率和固定幅值抖动峰值电流的方法,这样可使得开关频率被分散开以便于通过传导测试,但是在低压输入时由于峰值电流抖动叠加工频波动,引起输出电压纹波偏大,下图仍为上款量产电源中满载时输出电压纹波结果:
美商产品样机90Vac 20V输出满载纹波
同时,在轻载时由于固定的峰值电流抖动幅值,同样会引起输出电压纹波偏大,下图为对比专用样机,完全相同参数和测试条件时输出电压纹波结果。美商产品抖频占比较大,KP2202抖频占比较小,纹波优化达21mV。
美商产品纹波
KP2202纹波
总结完美商产品的优缺点之后,可以用下表来展示下KP2202SSGA和KP2206SSGA与之对比情况:
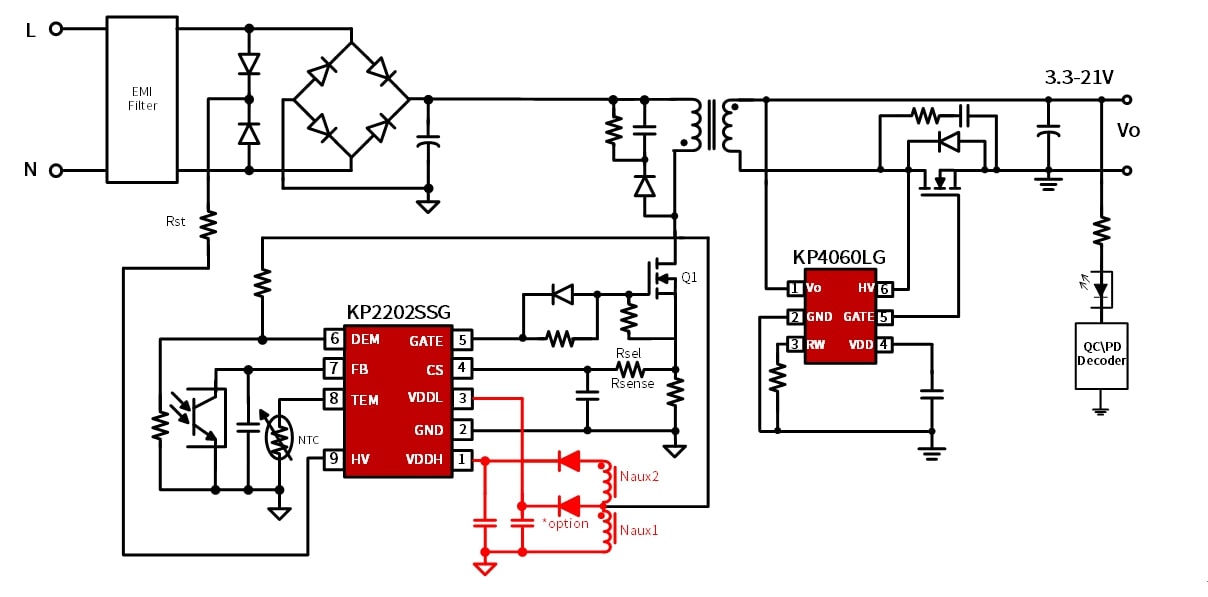
下图为KP2202SSGA和KP2206SSGA的典型应用电路,副边搭配的高频率同步整流驱动芯片KP4060为针对高频应用专门设计,最高支持高达600kHz的开关频率。
目前必易微已开发了多款65W高频氮化镓快充参考设计,通过了EMC、浪涌、ESD和纹波多项指标测试,效率和待机也处于行业较高水平,今天展示其中一款搭配纳微半导体氮化镓器件的小体积65W参考设计,此设计采用了平面变压器,下面是性能细节展示:
样机照片:体积与行业中的20W快充电源非常接近
必易微65W氮化镓方案
必易微常规20W方案
工作波形:稳定的谷底导通最高频率290KHz
230Vac 20V3A
230Vac 20V1.8A
待机测试:优异的待机性能<30mW
效率测试:优异的效率表现,满载效率115Vac 45W输出接近95%,115Vac65W输出达到94.5%,230Vac 65W输出达到94.3%。
温升测试:密闭环境箱25℃裸板测试
110Vac 65W 氮化镓器件温度最高92℃ 230Vac 65W 氮化镓器件温度最高104℃。
输出过流点测试:最大功率高低压输入过流点一致性好,相差13%
输出电压纹波:抖频优化,实现优异的纹波性能<120mV
传导测试:通过且裕量较大满足量产标准。
220Vac(L)-20V/3.25A(左)
220Vac(N)-20V/3.25A(右)
110Vac(L)-20V/3.25A(左)
110Vac(N)-20V/3.25A(右)
通过详细对比美商的产品性能,可以发现KP2202SSGA和KP2206SSGA作为支持高达500kHz的单管反激氮化镓快充驱动控制器,不仅实现了竞品的现有性能还针对其不足之处做了性能升级,真正解决了卡脖子的问题!

https://www.chongdiantou.com/







