插线板是人们日常生活中不可缺少的东西,随着PD快充技术的发展,插座与快充相结合的衍生品不断推出。但奇怪的是即便是65W级快充发展如此迅猛,快充插座的主流功率仍停留在20W左右,对消费者来说可选的65W快充插座非常的少。
不过近期充电头网就拿到了TORRAS图拉斯一款65W多口插线板,由鹏元晟高科技股份有限公司设计生产,造型十分的新潮独特,下面就对其进行详细拆解给各位小伙伴参考参考。
这款插座配备了时下热门的2C1A接口,分别支持65W、20W和18W快充,可以满足笔电和手机同时快充,同时整体的兼容性也很好。下面就来看看这款产品具体做得如何。
一、图拉斯65W快充插座外观
产品采用牛皮纸盒包装,顶部印有产品机身前端外观简图。
盒子正面印有Power cloud字样,
背面印有产品简图和三大卖点标识。
底部贴有产品信息贴纸。
包装内含插座和说明书,插座机身放在白纸盒里,电源线则使用塑料袋装。
插头插脚套有塑料壳保护。
电源线和机身交界处设有胶套抗弯折。
插座机身壳黑白配色,白色外壳表面高光亮面处理,机身前后两侧均设计得十分圆润,触摸手感好。
机身顶面设有三个3+2新国标插口,右下角印有MAX 2500W字样,表明最大承载功率。
AC插口内置安全门,防止异物进入,避免小朋友误触。
机身前端设有凹槽,凹槽内设有LED灯和2C1A三个USB接口。
两个USB-C接口旁印有C1和C2区别标识。
最右侧还印有云PowerCloud字样。
右侧设有黑色电源键,旁边是TORRAS品牌logo。
底部外壳上印有产品参数,两侧设有防滑胶垫。
产品名称:延长线插座(带电源适配器)
产品型号:CDRA33
插座输入:MAX 2500W,MAX 10A 250V~
USB模块输入:220-250V~50/60Hz 2A
输出:
C1:5V3A、9V3A、15V3A、20V3.25A
C2:5V3A、9V2.22A、12V1.67A
A:5V3A、9V2A、12V1.5A
C1+C2:45W+20W(65W)
C1+A:45W+18W(63W)
C2+A:5V3A 15W
C1+C2+A:45W+15W
USB最大输出功率:65W
品牌商:深圳市图拉斯科技有限公司
制造商:鹏元晟高科技股份有限公司
产品已经通过了CCC认证和RoHS认证。
测得电源线长度约为156cm。
插座机身长度为21cm。
宽度为93.84mm。
厚度为61.06mm。
总重量约为680g。
使用ChargerLAB POWER-Z KT002测得USB-C1口支持Apple 2.4A、Samsung 5V2A、DCP协议,以及QC2.0/3.0、AFC、FCP、SCP、PE2.0、PD3.0多个快充协议。
此外PDO报文显示C1口还具备5V3A、9V3A、15V3A、20V3.25A五组固定电压档位。
另外测得C2口兼容协议和C1口的相同。
PDO报文显示C2口具备5V3A、9V2.22A、12V1.67A三组固定电压档位。
最后测得A口支持QC2.0/3.0、AFC、FCP、SCP、PE2.0快充协议。
二、图拉斯65W快充插座拆解
将机身背面外壳拆开,电源线和AC插口导线焊接在转接小板上,小板使用螺丝固定。
将主体机身壳打开。
三个AC插口的金属片焊接在小板上,板子使用螺丝固定在外壳内部,黑色塑料壳也是使用螺丝固定。
充电器模块通过两根褐色导线连接AC插口PCB板取电。
输出端PCB板固定在前端外壳上。
AC模块PCB板拆下,电路板上焊接有插座模块。
充电器PCB板左侧设有继电器用于电路开关,右侧配有黄铜散热片帮助整流桥、初次级MOS管等散热。
板子背面一览,左侧设有继电器电路控制芯片,右侧设有开关电源初次级控制器、光耦和贴片Y电容。
通过观察发现,内置充电器采用QR开关电源定压输出,两路DC-DC二次降压电路同步整流降压控制接口输出电压,功率智能分配。下面我们从输入端开始了解各器件的信息。
保险电阻外套绝缘管。
丝印10U10整流桥。
输入滤波电容规格为400V 3.3μF。
另一颗电容来自艾华,旁边是一颗色环电感。
规格为400V 3.3μF。
昂宝 OB2222MCP 高精度低成本功率开关,用于继电器控制电路供电,提供5V输出。支持过载时恒功率输出。
一颗无丝印芯片,信息不详,用于继电器控制。
工字电感外套绝缘管。
第三颗电容也是来自艾华,规格为10V 470μF。
继电器特写。
延时保险丝规格为3.15A 250V。
旁边蓝色的是压敏电阻,中心的共模电感打胶,其左侧还有一颗共模电感,两级设计用于滤除EMI干扰。
第二颗共模电感扁平铜带绕制,绿色磁芯。左侧黄色的是安规X电容。
整流桥特写,来自平伟。
四颗高压滤波电解电容全部来自艾华。
且规格一样,都是400V 33μF。
主控芯片供电电容也是来自艾华,规格为35V 47μF。
开关电源主控芯片采用通嘉LD5762E1,是一颗绿色模式的开关电源控制器,内置高压启动,X电容放电,环路补偿,软启动,以及多种保护功能。
龙腾LSD65R180GF高压超结MOS管,耐压650V,TO-220MF封装。
变压器特写,顶部喷码有信息,来自鹏元晟高科技股份有限公司。
BPC-1008光耦,用于初级次级通信,反馈输出电压。
贴片Y电容来自四川特锐祥科技股份有限公司,具有体积小、重量轻等特色,非常适合应用于氮化镓快充这类高密度电源产品中。
特锐祥专注于被动元器件的研发、生产及销售,注册资本1亿元。旗下有自主电容品牌两类:SMD TRX及DIP TY电容器,TRX将致力于陶瓷材料的研究,以拓展更多品类的应用,为客户提供更多的解决方案。
充电头网了解到,特锐祥贴片Y电容除了被贝尔金、安克、QCY、声丽、麦多多、OPPO、联想、努比亚、倍思、海陆通、第一卫等品牌的数十款快充产品使用,此外还被伊戈尔40W LED驱动电源、长虹42英寸智能网络电视42P3F内置电源、卓飞航45W氮化镓超快墙充等产品使用,性能获得客户一致认可。
Y电容特写。
次级同步整流控制器采用力生美的LN5S03,这是一款高性能次级同步整流控制器,支持多种开关电源工作模式,驱动电流大,工作电压宽,适合高能效电源适配器。
同步整流管采用威兆半导体VST012N12MS,NMOS,耐压120V,TO-220AB封装。
威兆VST012N12MS资料信息。
充电头网拆解了解到,威兆MOS管广泛应用在充电器、无线充、车充、充电宝、储能电源等各个方面,并被华为、小米、紫米、三星、OPPO、VIVO、魅族、努比亚、倍思、公牛、网易智造等知名品牌的数十款产品采用,产品质量获得客户一致认可。
两颗输出滤波固态电容采用永铭NPX系列,规格为25V 680μF。该系列电容具有小体积、低ESR、高容许纹波电流、高可靠性、耐开关冲击等特点。
充电头网了解到,永铭NPX系列固态电容此前已被安克30W氮化镓超能充、安克 65W氮化镓超能充、安克45W氮化镓超能充、闪极100W 3C1A氮化镓快充、摩米士65W 2C1A氮化镓快充、倍思45W 1A1C氮化镓充电器、努比亚65W氘锋氮化镓充电器等产品使用,此外还被应用在小小黑、品胜、邦克仕等品牌20W迷你充上,获得客户一致认可。

同步整流输出滤波电感,打胶固定。
输出端小板上设有两路DC-DC二次降压电路,其中C1口单独一路,C2和A口一路。板子背面两颗芯片便是两路电路的主控芯片。
小板正面设有MOS管、降压电感、滤波电容等。
无丝印MCU,用于输出功率智能分配。
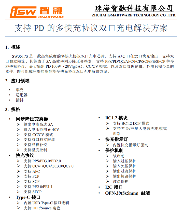
USB-C1口降压电路主控芯片采用智融SW3516H,用于进行降压控制和协议识别。智融SW3516H是一款高集成度的多快充协议双口充电芯片,支持A+C口任意口快充输出,支持双口独立限流。
SW3516H集成了5A 高效率同步降压变换器。支持PPS/PD/QC/AFC/FCP/SCP/PE/SFCP等多种快充协议,最大输出PD 100W,CC/CV模式,以及双口管理逻辑。外围只需少量的器件,即可组成完整的高性能多快充协议双口充电解决方案。
充电头网通过拆解发现,SW3516H还被华硕65W 2C1A氮化镓充电器、努比亚65W氘锋三口氮化镓快速充电器、雷柏65W GaN快充、绿联65W 4C口氮化镓快充充电器、联想90W闪充双口氮化镓充电器、鸿达顺120W四口2C2A快充等多款产品采用,此外智融的快充芯片还可用于USB PD快充移动电源、快充车充等领域。
外挂两颗砹德曼AD40N50D3 MOS管输出同步整流降压。
降压电感多股漆包线绕制,打胶加固,外套绝缘管绝缘。
降压输出滤波固态电容也是采用永铭NPX系列,规格为25V 220μF。
输出VBUS开关管采用真茂佳ZM094N03M,耐压30V,导阻9.4mΩ,DFN3x3封装。
USB-C1母座特写,垂直过孔焊接。
采用智融SW3517S作为C2和A口降压协议IC。这是一款高集成度的多快充协议双口充电芯片,支持A+C口任意口快充输出,支持双口独立限流。其集成了5A高效率同步降压变换器,支持 PPS、PD、QC、AFC、FCP、SCP、PE、SFCP等多种快充协议,最大输出PD 100W(20V5A),CC/CV 模式,以及双口管理逻辑。外围只需少量的器件,即可组成完整的高性能多快充协议双口充电解决方案。
智融SW3517S资料信息。
降压电感特写。
永铭NPX系列滤波固态电容,降压输出滤波,规格为25V 220μF。
第二颗电容用于A口滤波输出,规格为25V 100μF。
第三颗滤波电容用于C2口滤波输出,规格也是25V 100μF。
砹德曼AD30K35D3,双NMOS,耐压30V,用于1A1C端口输出功率分配。
USB-C2母座特写。
A口母座特写。
全部拆解完毕,来张全家福。
充电头网拆解总结
图拉斯这款65W快充插座采用“传送带”般造型设计,和一般的直板插座比起来就显得独特的多,让人眼前一亮。机身光滑圆润,触摸手感好。配备2C1A接口是时下主流需求,同时支持QC、AFC、FCP、SCP、PE2.0、PD3.0等丰富快充协议,可以很好的兼容市面上绝大多数设备。
此外支持45W+18/20W双口快充,例如插线便可同时满足Mac和iPhone 12快充需求。另外配备三个3+2新国标插口,最大承载功率也设计到了2500W,一个插座便可承载多个设备的用电需求。
充电头网通过拆解了解到,图拉斯65W快充插座不仅是机身造型独特,内部设计也不一般。AC模块以PCB板做底焊接插座模块,同时外套塑料壳,保护性更好,使用更长久。此外设有继电器控制电路,充电器开关电源电路和输出端DC-DC降压电路分别设计在两块板子上。
其中开关电源由通嘉LD5762E1搭配龙腾超结MOS管,以及力生美同步整流控制器搭配威兆VST012N12MS同步整流管组成,输出端两路二次降压电路采用智融SW3516H和SW3517S方案。初级侧采用四颗艾华电容滤波,次级侧全部采用永铭NPX系列固态电容滤波,整体的用料十分可靠。