快充芯片专业厂商希荻微(HALO Micro),推出了适用于大容量锂电池的快充芯片HL7026。该系列芯片可实现5V/3A的快速充电,能够满足用户对大容量锂电池上实现快速高效的充电需求。
HL7026是5V输入全集成的开关模式充电器,芯片内置了电压、电流、温度等多项检测和保护功能,通过I2C接口实现电压和电流参数的设置和调整,保证了锂电池充电安全性。除此以外,芯片还内置电池激活功能,解决电池短路所致的系统死机现象。同时,内置系统复位功能,帮助一体机实现类同“拔电池”的重新开机效果,内置输运模式,极低的待机功耗。
HL7026同时集成USB OTG 5V/2.1A升压输出功能,非常适合智能手机,平板电脑等产品的应用。
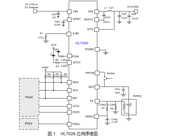
一、HL7026 系列应用电路示意图

二、主要的参数特性
- 集成功率MOSFET
- 1.5MHz同步降压,支持1uH小尺寸电感
- 最大充电电流: 3A
- 集成USB OTG升压输出:2.1A
- 5V输入工作电压,20V 耐压
- VDP和IDP环路自适应适配器的输出能力
- 内置电源路径管理,任何电池条件下保证系统开启
- 集成USB端口(PSEL or D+D-)自动探测功能
- 内置电池内阻补偿算法
- 延长CC(大电流)充电阶段,减少充电时间
- 内置电池激活功能,解决电池短路所致的系统死机现象
- 内置系统复位功能,帮助一体机实现类同“拔电池”的重新开机效果
- 内置输运模式,极低的待机功耗
- 封装:4mm X 4mm QFN-24
三、HL7026 与其它同类charger比较,具有更高的效率
四、希荻微快充产品系列
|
快充芯片 |
主要功能和规格
|
封装类型
|
兼容产品型号
|
|
HL7005
|
1.5A charger, 5V VIN, 20V rating,0.65A OTG boost
|
WLCSP-20
|
bq24158
FAN54015
|
|
HL7006
|
1.5A charger, 5V VIN, 20V rating,0.65A OTG boost
|
WLCSP-20
|
bq24157
|
|
HL7007
|
2.5A charger, 5V VIN, 20V rating,1.0A OTG boost
|
WLCSP-20
|
bq24158
FAN54015
|
|
HL7015
|
4.5A charger, 5-12V VIN, 20V rating,2.1A OTG boost,
power path management, D+,D- interface
|
QFN-24
|
bq24195
|
|
HL7016
|
3A charger, 5-12V VIN, 20V rating,2.1A OTG boost,
power path management, PSEL interface
|
QFN-24
|
bq24196
|
|
HL7026
|
3A charger, 5V VIN, 20V rating.2.1A OTG boost,
power path management, PSEL interface
shipping mode+ system reset (Positive logic)
|
QFN-24
|
bq24296
|
|
HL7027
|
3A charger, 5-12V VIN, 20V rating,2.1A OTG boost,
power path management , D+,D- interface
shipping mode + system reset (Positive logic)
|
QFN-24
|
bq24297
|
|
HL7028
|
3A charger, 5V VIN, 20V rating,2.1A OTG boost,
power path management , PSEL interface
shipping mode + system reset (Negative logic)
|
微信公众号搜索”chongdiantou001“加关注,掌握最新的充电数码配件消息【微信扫描下图可直接关注】。想要第一时间了解充电数码行业动态,请添加充电头网个人微信号”chongdiantou2015“为好友,数百位业内人士等你结识!



https://www.chongdiantou.com/







