快充芯片专业厂商希荻微(HALO Micro),推出了适用于大容量锂电池的快充芯片HL7016。该芯片可实现5V/9V/12V的高压快速充电,最大充电电流达到3A,能够满足用户对大容量锂电池上实现更快速高效的充电需求,全面兼容QC1.0/2.0/3.0, Pump Express+,以及USB TYPE-C的规范要求。
随着智能手机的功能不断加强,电池续航能力已经成为了消费者最关心的问题。为满足手机功率增大、提供较长的电池运行时间及改善用户体验,需要采用容量较大的电池。而电池容量的增大,充电的时间又成了困扰用户的一个问题。针对这一问题,希荻微的快充芯片HL7016可解决这一问题。
希荻微HL7016是国内首款12V高压输入全集成的开关模式充电器,实现了高输入电压和USB OTG升压模式及I2C接口可编程。芯片内置了电压、电流、温度等多项检测和保护功能,通过I2C接口实现电压和电流参数的设置和调整,保证了锂电池充电安全性。除此以外,芯片还内置电池激活功能,解决电池短路所致的系统死机现象。与传统的充电方式相比,采用HL7016将充电时间减少了一半以上。
希荻微HL7016同时集成USB OTG 5V升压输出功能,使能后能够将电池电压升至5.0V输出,并提供高达2.1A的最大输出电流,非常适合智能手机,平板电脑和移动电源等产品的应用。
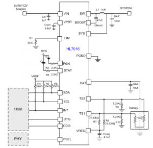
一、HL7016 应用电路示意图

二、希荻微HL7016参数特性
-集成功率MOSFET-1.5MHz同步降压,支持1uH小尺寸电感
-最大充电电流: 3A
-集成USB OTG升压输出:2.1A
-HL7016:5V-12V输入工作电压,20V 耐压
-兼容QC1.0/2.0/3.0, Pump Express+,USB TYPE-C
-VDP和IDP环路自适应适配器的输出能力
-内置电源路径管理,任何电池条件下保证系统开启
-集成USB端口( PSEL )自动探测功能(支持BC1.2协议)
-内置电池内阻补偿算法、延长CC(大电流)充电阶段,减少充电时间
-内置电池激活功能,解决电池短路所致的系统死机现象
-封装:4mm X 4mm QFN-24
三、主要应用
智能手机、平板电脑、无人机、移动电源以及工业设备
微信公众号搜索"chongdiantou001"加关注,掌握最新的充电数码配件消息【微信扫描下图可直接关注】。想要第一时间了解充电数码行业动态,添加充电头网个人微信号”chongdiantou2015“为好友,数百位业内人士等你结识!
