前言
在互联网发展速度越来越快的现在,人们对于数据的安全性和个人隐私的保护变得格外关注,而随着物联网、移动设备等技术的广泛应用,对于各种行业而言,确保敏感信息的安全传输和存储已经成为了一项至关重要的任务。为了满足这些需求,安全芯片作为一种专门设计用于保护数据和执行加密算法的硬件设备,得到了广泛的应用。

复旦微推出一款支持多种密码算法并具备多种防护能力的鉴权安全芯片系列产品FM123X,用于管理和实现Qi2技术中的设备鉴权、数据通信和安全保护等功能,这些功能都能极大的确保数据的安全性和保密性,并可用于接触式的ESAM/PSAM模块、SE安全模块等应用领域。
复旦微FM123X安全芯片
Qi2是智能手机和其他消费技术中使用的下一代Qi无线充电标准,而Qi2也做了相当多的定义,其中一个变化就是想要通过Qi2必须包含鉴权,这意味着相关过检产品中必须添加鉴权芯片。
而复旦微FM123X系列作为一款鉴权安全芯片,成功通过Qi2认证,具备从硬件方面的数据保护功能。具有保护数据安全、对地址和数据加密,还有金属屏蔽层技术等特色,充电头网有幸拿到了复旦微FM1230安全芯片,让我们一起来看看吧。

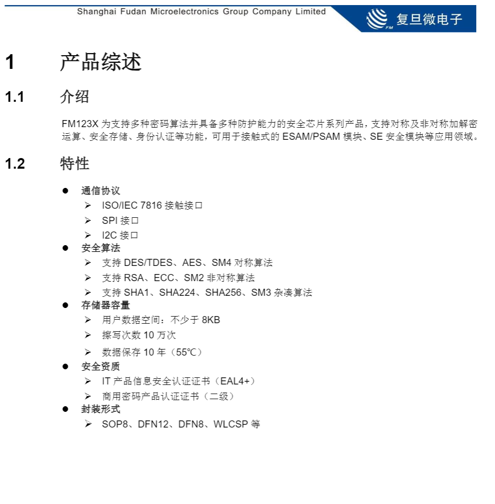
FM123X的通信协议支持多种接口,包括ISO/IEC 7816 接触接口和SPI、I2C共三种接口,支持数据的快速交换,在各设备之间有着非常优秀的互操作性、兼容性和安全性,可以轻松实现设备上的通信,有助于保护敏感数据和防止未授权的访问。

该图为产品具体型号图,其支持多种对称、非对称以及杂凑算法,在数据保护和加密方面具有高度的灵活性和通用性,为数据安全提供强大保障,同时用户的存储数据空间多种可选,至多8KB,擦写次数不少于10万次,可在55℃的恶劣环境下完好的保存数据10年,有着非常强大的可靠性和稳定性。
该芯片具备多种安全资质,在设计、实现和运行过程中能够采取高级的安全措施,能够防御多种常见的攻击手段,在敏感数据保护和安全领域中具有相当高的竞争力,多种不同的封装展示出其高度的灵活性和适用性,可以根据使用场景的不同提供多样性的解决方案。

此为产品正面图,印有具体型号。

此为产品背面图。

复旦微FM123X系列鉴权安全芯片放在一元硬币上的直观大小对比。
该系列芯片支持WLCSP封装,结构非常紧凑,可以实现极致的小型化设计。
充电头网总结
复旦微FM123X系列安全芯片的推出将大大提高各个行业产品数据的安全,其本身支持多种通信协议,可以轻松实现设备上的通信,实现数据的快速交换,有着多种不同类型的安全算法和超大的容量,在满足用户多样化需求的同时还十分的可靠,多种不同的封装,可以根据不同的应用场景满足不同的需求,具有非常强大的灵活性和适用性。
将这款芯片集成到产品内部可以大大提高智能设备在数据传输过程中的安全性和稳定性,为用户的隐私带来极大的保障。同时该芯片作为Qi2无线充的鉴权芯片,在Qi2无线充电技术中提供数据的安全保护和身份认证功能,使得无线充电变得更加安全和可靠,有助于推动无线充电技术的发展和应用。
相关阅读: