早期从事快充移动电源研发工程师应该对TI TPS61088并不陌生,这在当年是一款非常普及的升压IC,做快充必不可少;直到一体化SOC普及后,大部分快充移动电源为了兼顾成本都选择了更高集成度的方案。
即便如此,高效率同步升压市场依然存在,比如蓝牙音箱、LCD显示屏等。于是TI推出了一款全新的同步升压芯片TPS61288,与TPS61088相比,其性能更强、功率更大,并且封装更小。

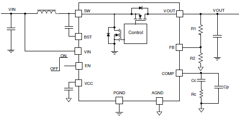
TPS61288采用11引脚 2.5*3mm QFN封装,芯片尺寸大幅减小,功率密度提高。这是一颗全集成的同步升压转换器,芯片内置6.5mΩ主开关和8.5mΩ同步整流管,可在便携设备中提供小尺寸高效率的解决方案。
TPS61288支持2.4-18V宽输入电压范围,支持1或2串锂电池,TPS61288具有15A开关电流能力,输出电压最高18V。支持输出过压保护,逐周期过电流保护和热关断。
下面是TI William Zhang 分享的关于TPS61288作为无线音箱升压变换器的方案介绍。

一般地,非便携式无线音箱直接由电源设配器供电,功率等级可达数十瓦至数百瓦不等,而便携式无线音箱由电池供电,输出功率通常只有数瓦至数十瓦,且常带有一个4Ω或8Ω的喇叭。
为了同时满足便携性并为喇叭提供足够的输出功率,便携式无线音箱通常配备2节可充电锂离子电池,当输出功率要求高于10W时,由于电池电压不足以为后级的音频功放提供足够的功率,一般需要升压电路将电池电压升至12V~18V以满足功率需求。上图展示了典型的便携式无线音箱供电系统示意图。

TPS61288延续了TPS61088的高度集成,芯片内部集成开关管和控制器,还采用TI专利的平滑开通/关断时间控制,实现轻载时PWM模式到PFM模式的无缝过渡,实现全负载下无电压漂移,满足严苛的输出电压精度要求,并且能通过延长关断时间大幅提升轻载效率。
TPS61288内置的15A输入限流,可以在单节锂电池供电下输出40W功率,可用于蓝牙扬声器为功放IC升压供电,提高输出功率。也可用于LCD显示和PD等升压应用,TPS61288的管脚位置得到优化,简洁器件布局。

TI TPS61288器件与评估套件TPS61288EVM-064现已批量出货,可联系TI官方或授权代理商。