充电头网在此前的文章中为大家分享了《
盘点氮化镓快充产业链13家控制器主要企业》、《
这些氮化镓快充应用,看完后让你眼前一亮》以及《
氮化镓快充十大发展趋势前瞻!》,本期继续为大家分享《有了这些新封装,氮化镓快充将会越来越小》。
经过多年的发展,USB-C接口成为了越来越多主流品牌手机以及轻薄笔记本电脑的标配。在USB PD快充的普及的趋势下,消费类电源配件市场也掀起了一场大规模的产品迭代浪潮,传统的大块头电源适配器逐渐被小体积、高密度PD快充替代,便携性大幅提升,获得消费者一致好评。

快充电源功率密度的提升,与第三代半导体材料GaN氮化镓密不可分。尤其是近两年来,氮化镓在快充领域的商用进入快车道,已经成为了众多电源厂商开发小体积快充电源的首选。目前,
OPPO、
华为、
小米、
魅族、
努比亚等知名手机品牌以及
联想、
戴尔、
LG等知名笔电品牌均已经基于氮化镓技术开发了全新一代的快充配件,
预计苹果也将在2021年推出氮化镓快充。
与此同时,新的芯片封装技术,也是很多快充电源实现小体积、高密度的重要保障。随着科技的进步,消费类电源芯片的更新迭代速度明显加快,高度集成也逐渐成为了行业发展的新趋势。今天这篇文章主要为大家介绍快充电源领域的具有创新意义的封装形式。
全集成
全集成快充芯片以老牌电源芯片品牌PI为代表。目前PI已经基于InSOP-24D封装,推出了数十款内置PWM主控、功率器件、同步整流控制器等的高集成USB PD快充电源芯片,很大程度降低了外围器件的数量,对缩小产品体积,优化产品系统开发成本方面有很大优势,目前已经
获众多品牌青睐。

针对氮化镓快充,PI推出了其独有的PowiGaN技术,并基于PowiGaN技术开发了5个系列的芯片产品,包括InnoSwitch3-CP、EP、Pro、MX和LYTSwitch-6。凭借高集成、高效率、高可靠性的特点,InnoSwitch3 PowiGaN系列一经推出,便获得了客户的一致好评和市场的高度认可。
初级+次级+协议
美思迪赛半导体是目前国内为数不多的能够提供AC-DC快充高性能整体解决方案的芯片公司。此外美思迪赛的芯片非常具有技术特点。其采用创新的数字控制技术,方案外围简洁,可以同时为快充USB PD快充产品提供初级+同步的+协议的系统解决方案,性能优异。

此前,
充电头网拿到了美思迪赛半导体SmartTOP系列套片的40W高度集成1A1C快充套片方案,该方案的特点是初次级IC采用功率器件全内置设计,并有美思迪赛半导体独有的Smart-Feedback(智能反馈)技术加持。次级芯片还集成了协议识别功能,仅用两颗芯片就完成了高性能快充电源的设计。

通过和苹果18W对比图片可以看出,美思迪赛方案在极小的尺寸内就实现高达40W的快充输出,如此精简的电路设计,可谓是黑科技满满。
次级+协议合封
充电头网获悉,
云矽半导体近日推出了两款内置同步整流控制器的协议芯片XPD820和XPD865,通过高集成的芯片设计,精简外围元器件数量,进一步简化次级电路设计,从而缩小PCB尺寸,助力高密度快充电源的开发。

据了解,云矽半导体XPD820支持20W输出,已经通过了USB PD3.0认证(TID:3740),最大支持3A输出电流。协议方面,不仅支持PD2.0/3.0快充,还兼容QC2.0/3.0、AFC、SCP、FCP等多种主流快充协议。
云矽半导体XPD820内部集成15mΩ导阻的VBUS开关管和10mΩ电流检测电阻,引脚支持过压保护,芯片内置完善的保护功能,内置的高性能同步整流控制器支持DCM/CCM/QR主流拓扑,兼容性非常好,适合PD快充适配器使用。

云矽半导体XPD865可支持最高3.25A输出电流,最大输出功率可达到65W,并有5/9/12/15/20V完整的电压的档位,支持的协议类型也非常丰富,适用于高集成65W PD快充电源的开发。
云矽半导体XPD820和XPD865采用全新的线性预测时序控制电路来预测同步整流电流过零瞬间,无需外部电流检测电路,空载时控制器关闭同步整流管可进一步降低整机功耗。这两款芯片内置完善的保护电路,只需搭配外置同步整流管,即可完成同步整流和协议识别功能,外围电路大大精简,简化充电器设计。
大功率初级+MOS
近日,
亚成微电子推出了一款高集成度的电源管理芯片RM6620DS,芯片采用行业领先的3D封装技术,内部集成了支持CCM/QR的反激式PWM控制器、650V超结MOSFET、超结MOS分段驱动器以及高压启动管,最大输出功率120W,具有高效率、高导热率、高通流、高雪崩耐量等特点。

目前市面上量产的内置MOS快充方案,其功率普遍在30W以内,开发大功率快充往往需要采用分立器件的方案。
亚成微RM6620DS芯片在极小的wQFN8*8封装集成了初级PWM芯片以及高压MOS,可使电源系统设计更加简洁,大大节省开关电源元件数量,减少PCB体积,提高开关电源的功率密度,有效地帮助快充电源厂商加速大功率快充量产,并节省物料成本。这种封装方式后续有望升级为氮化镓,实现更高的效率。
氮化镓+控制器合封
东科目前推出了两款合封氮化镓功率器件的电源主控芯片DKG045Q和DKG065Q,分别可用于45W氮化镓快充和65W氮化镓快充,从而实现高集成、小体积的快充电源设计。

东科DKG045Q内部集成了650V/200mΩ导阻的GaN HEMT、逻辑控制器、GaN驱动器和高压启动管,采用反激方式,DFN5x6mm封装,输出功率45W,最高工作频率150KHz。
相比传统控制器+驱动器+GaN的电路,采用东科DKG045Q只需要一颗芯片即可完成原有三颗芯片才能完成的功能,电源系统设计更加简洁化。同时东科DKG045Q还具有多种操作模式,可以降低待机功耗,提高轻载效率,并且芯片还内置完善的保护功能,增加系统可靠性。

东科DKG065Q采用QFN8*8封装,内部集成来自英诺赛科的650V/130mΩ导阻的GaN HEMT、逻辑控制器、GaN驱动器和高压启动管,采用反激架构,支持最大65W的输出功率,最高工作频率140KHz。
氮化镓直驱控制器
面对氮化镓快充市场,南芯推出了氮化镓控制器SC3021x系列,通过直驱的设计,省去外置驱动器或者分立驱动器件,驱动外围器件减少3~5pcs;并且集成分段式供电模式,单绕组供电,无需复杂的供电电路,外围器件减少5~10pcs。

其中南芯SC3021A最高支持170KHz工作频率,适用于绕线式变压器,可搭配RM8(LM8)绕线式变压器;南芯SC3021B支持最高260KHz工作频率,专为平面变压器设计;南芯SC3021D支持170KHz GaN直驱,专为30W氮化镓充电器进行设计,并在该方案下可采用ATQ17/15绕线式变压器,极具性价比。
DC-DC + 协议合封
随着用户手中电子设备的增加,市场对多口快充配件的需求量日益强烈。而在传统的多口充电器中,要么是无法实现快充功能,要么是产品体积过于庞大,携带不便,且内部结构设计非常复杂,成本较高。

现有业内知名芯片厂商智融科技和英集芯均已推出适用于多口快充的高集成快充芯片,用一颗芯片实现了传统方案中多颗芯片才能完成的功能,极大减少了芯片数量,有利于缩充电器体积和降低BOM成本,做到极致性价比。
1、智融
智融芯片用于开发多口快充充电器时,先由AC-DC电路输出固定电压,再通过智融高集成芯片完成二次降压,实现任意单口输出均可满功率、多口同时工作智能降功率的特性,兼顾了用户使用体验、产品体积和生产成本等。

目前智融已经针对多口USB PD快充市场推出了SW3510、
SW3516、SW3517、
SW3518、SW3519、
SW3521、SW3522、SW3526八款快充芯片,均采用高度集成设计,内置了同步降压控制器和快充协议识别等多种功能。凭借该项技术,
智融在氮化镓快充市场上开辟了新赛道。
2、英集芯

英集芯针对高集成多口快充市场推出了IP6510、IP6515、IP6518、IP6520、IP6525、IP6537、IP6538等多款芯片,不仅采用内置同步降压转换器和协议识别设计,而且还可支持众多主流快充协议,可有效减少外围元件。
LLC+PFC combo
大功率快充带来的必然结果就是大体积,虽然有着氮化镓技术的加持,但百瓦大功率快充电源的体积仍然有进一步优化的空间,合封PFC控制器+LLC控制器的高集成combo芯片逐渐成为市场主流,将两颗芯片合二为一,不仅可以精简外围元器件数量,降低开发难度,而且还能让成本得到有效控制。
据充电头网统计,MPS、英飞凌、NXP等厂商均已经针对大功率快充电源推出了combo芯片。
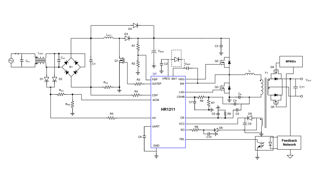
1、MPS HR1211
MPS HR1211将PFC控制器和LLC控制器整合到一个封装里面,其数字内核并可根据负载情况进行联动控制,获得更高的轻载效率。
重负载下,CCM模式可降低MOS管的峰值电流;轻负载下,DCM模式可降低开关频率从而提高效率。数字编程的Burst模式,可提升轻载效率和降低音频可闻噪声。HR1211采用电流模式控制的LLC级,可实现高稳定性和快速响应。根据不同的负载条件,芯片在连续,跳周期和Burst模式运行。可在不同的负载条件下独立优化效率。
2、NXP TEA2016AAT
NXP TEA2016AAT芯片内部集成高压启动,内部集成LLC和PFC控制器以及对应的驱动器。TEA2016AAT集成X电容放电,正常输出信号指示。芯片采用谷底/零电压开关以减小开关损耗,全负载范围内都保持高转换效率,并且符合最新的节能标准,空载输入功率<75mW。同时TEA2016AAT还具有完整全面的保护功能,包括电源欠压保护,过功率保护,内部和外部过热保护,精确的过压保护,过流保护和浪涌保护等保护功能。
3、英飞凌IDP2308
英飞凌IDP2308 是一个数字多模式 PFC 和 LLC 控制器,集成了浮动高侧驱动器和启动单元。数字引擎为多模式操作提供高级算法,以支持整个负载范围内的最高效率,实现了全面且可配置的保护功能。DSO-14 封装仅需要最少的外部组件。集成的高压启动单元和先进的突发模式可实现低待机功率。此外,集成了一个一次编程 (OTP) 单元,以提供一组广泛的可配置参数,有助于简化相位设计。
功率器件小型化封装
追求小体积、高密度一直都是氮化镓快充市场的发展趋势,不过除了依靠氮化镓功率器件的性能提升产品功率密度之外,氮化镓功率器件本身的封装也呈现出不同的形式。
值得注意的是,在
2020(冬季)USB PD&Type-C亚洲展上,氮矽科技展出了其在氮化镓功率器件的研发方面最新成果,
创新性的推出了PDDFN 4x4封装的650V/160mΩ氮化镓功率器件,成为业界最小封装尺寸的氮化镓功率器件。

据介绍,这款氮化镓功率先采用Chip Face Down(芯片焊盘面向下)封装工艺,与传统的Wire Bonding(WB焊线)封装工艺相比,解决了氮化镓器件衬底散热慢的问题,同时创新的采用双面散热设计,提高器件的散热性能。
器件最大厚度只有0.6mm,完全满足电路板与外壳距离限制;4×4的超小面积便于印制板电路设计,从而进一步减小充电头体积。
驱动器+2*GaN合封
ST意法半导体发布了一款先进的系统级功率封装器件,并命名为MASTERGAN1,器件内部集成GaN栅极驱动器和两个GaN开关管,拥有650V耐压和150mΩ导阻,
并基于该芯片推出了一套推出65W氮化镓快充参考设计。

MASTERGAN1内部集成半桥驱动器和两颗耐压650V,导阻150mΩ的高压GaN开关管,集成在9*9*1mm的QFN封装内,工作电流10A,低侧和高侧均具有欠压关闭保护。驱动器内置自举二极管,内置互锁功能,且具有准确的内部定时匹配,支持工业级宽温。
MASTERGAN1通过内部集成半桥驱动器和GaN开关管来减少元件数量,同时其走线方便布局设置,可实现灵活简洁快速的设计。
安规Y电容贴片封装
充电头网在对千余款快充产品的拆解案例中了解到,大部分元器件实现了从插件式向贴片式的转变,产品体积也大幅度缩减,这在便携式旅行充电器中表现尤为突出。贴片封装也逐渐成为被动器件的发展新方向。

特锐祥推出的贴片Y电容改变传统的立式插件设计,采用芯片卧式水平的装配方式,芯片水平焊接引出端两极,模具塑胶封装电容芯片本体,可有效应用于进行贴片装配使用。
尤其是在高密度PD快充产品生产中,特锐祥贴片Y电容可以大大提高电容器的装配效率,并节省空间,有效减少电容器本体外观尺寸误差,降低因手工焊接造成的不良率,提升产品一致性。
充电头网总结
小体积、高密度一直都是快充电源行业发展的主旋律,尤其是在百瓦大功率多口快充产品中,体积已成为消费者重点关注的要素之一。而对于快充产业链来说,开发出兼顾体积、性能、成本的快充电源才是终极目标。
放眼快充市场,氮化镓、平面变压器等技术均已经在高密度快充产品中暂露头角,并获得市场好评。相信随着这些高集成创新性封装器件的商用,快充电源产品的体积将变得越来越小。