前言
相信各位也都发现了,现在在家中、在市场中,很多新型的电子设备如无线充电器、无人机、物联网设备、智能扬声器、电动工具、智能家居、小家电等都采用了USB-C作为主要接口,而在以前,甚至是早几年前,在USB-C接口还没普及的时候,市面上的电子设备通常采用的都是传统桶连接器或USB micro-B电源连接器。

这些接口非常的繁杂,往往不同的设备就有不同的接口,彼此之间并不兼容,这对消费者来说造成了很大的不便,对于制造商来说,也会增加生产成本,不利于市场发展。随着USB-C的流行,将这些电子设备接口换成USB-C,不仅可以具备更高效的传输能力、更丰富的可拓展性以及更强的供电能力,还迎合市场趋势,可以更好地售卖出去,生产成本也会大大降低。
又随着PD协议的逐渐普及,已经有越来越多的产品开始使用Type-C的接口,增加对PD协议的兼容,例如Type-C接口的手机,支持快充的移动电源,还有各种小家电等产品。因为Type-C支持正反插,而且还支持最大100W的充电功率,所以渐渐取代了microUSB的地位。
而为了使电子设备通过USB-C接口实现高效的电力和数据传输,就必须在设备内部集成符合USB PD标准的握手协议芯片。
什么是USB PD握手协议芯片?
PD握手协议芯片,USB PD受电端芯片,PD Sink,也叫PD诱骗芯片。这是受电端的一种PD协议芯片,它内置了PD通讯模块,通过与供电端(如PD充电器)的PD协议芯片握手通信,可以申请出需要的电压给产品供电。
PD握手协议芯片的主要功能是协商电压和电流,以确保安全、快速和高效的充电。例如,产品上需要哪一种电压,可以通过设定PD诱骗芯片的外围电路,上电后,它会自动触发充电器的快充协议(我们通常叫诱骗快充电压)。
HUSB238A
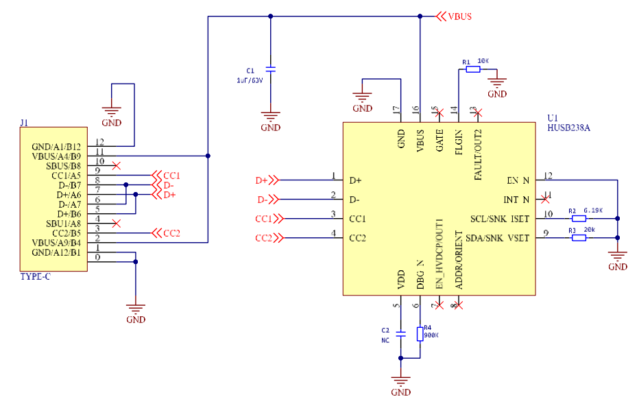
HUSB238A 是一款高集成度的独立 USB-C 和PD受电端芯片,该控制器集成了 CC 逻辑、USB PD 协议以及传统通信协议,支持Type-C V2.1 & USB PD3.1标准、PPS 20mV和AVS 200mV调压,传输的额定功率可达240W。

HUSB238A 支持 I²C 模式和 GPIO 模式两种工作方式。在 I²C 模式下,I²C 主控可以对 HUSB238A 进行配置设定、状态读取,并实现诸如数据角色交换(DR Swap)、供应商定义消息(VDM)等高级功能。
在I²C模式下,HUSB238A最大支持 48V/5A,包括 FPDO, PPS, EPR PDO, EPR AVS;在GPIO模式下,HUSB238A最大支持 28V/3.25A,包括FPDO, EPR PDO。HUSB238A也支持QC2.0和AFC。

HUSB238A主要配置为GPIO模式,体积小巧,外围配置非常简单,只需要2个电容和4个电阻,即可最大诱骗28V/3.25A。

HUSB238A 在此模式下支持可调电源供应输出(APDO),最高可达 48V/5A 的扩展电源范围(EPR)PDO 以及 I²C 模式下的 EPR 自动电压调节。在 GPIO 模式下,通过设置引脚来完成配置。
HUSB238A 可通过 VSET 和 ISET 引脚配置,支持最高 28V/3.25A 的 PDO 输出。HUSB238A 超低的运行电流有助于降低系统总功耗,非常适合电池供电的应用场景。

HUSB238A 采用 QFN 3 mm x 3 mm-16L 封装,用于具有传统桶连接器或USB micro-B电源连接器的电子设备,如物联网设备、无线充电器、无人机、智能扬声器、电动工具和其他设备。
展会预告
深圳慧能泰半导体科技有限公司参加充电头网主办的2024(春季)亚洲充电展,展位号位于C区C44,3月20-22日欢迎莅临展会现场交流、洽谈。

充电头网总结
HUSB238A作为一款高度集成的USB-C和PD受电端芯片,支持Type-C V2.1和USB PD3.1标准,支持 I²C 模式和 GPIO 模式两种工作方式,在I²C模式下,HUSB238A最大支持 48V/5A,在GPIO模式下通过简单外围配置,仅需2个电容和4个电阻,即可实现最大28V/3.25A的诱骗。具有超低运行电流,采用 QFN 3 mm x 3 mm-16L 封装,适用于具有传统桶连接器或USB micro-B电源连接器的电子设备。
自从iPhone 15系列全面支持USB-C接口以来,接口一体化的时代已经正式全面开启。目前市面上绝大多数电子设备都选择采用USB-C接口,从市场和技术角度来看,采用USB-C接口并搭配PD受电端芯片已经成为电子设备制造商的唯一选择。这不仅为消费者提供了更为便利和快捷的充电体验,也推动了电子设备行业朝着更统一、智能的方向发展。
相关阅读
1、小体积大能量,慧能泰HUSB382双接口芯片助力USB多端口设备创新
2、慧能泰HP1010 | 业界首款图腾柱PFC专用数字控制器震撼来袭!
3、极致小巧,性能非凡,慧能泰推出USB Type-C eMarker芯片HUSB332D


https://www.chongdiantou.com/




