前言
在现代很多的电子设备中,诸如充电宝,为了增加电池容量,可能会使用多个电池串联,然后就是现在很多的电子设备都采用这外部电源适配器,这些都会导致提供的电压高于设备的操作电压,在这种情况下,就需要将这些电压降到安全水平同时保证输出电压的稳定性。
目前很多的设备中都采用着DC-DC降压转换器芯片来处理较高的输入电压,其主要用于将一个电压级别转换为比它低的另一个电压级别。这种类型的转换器在各种电子设备中非常常见,特别是在需要将电池或外部电源的高电压转换为设备内部电路所需的更低电压时。
这种芯片的主要工作原理通常基于开关模式电源技术。这种技术使用电子开关(如晶体管)和储能元件(如电感和电容)来转换电压。转换器通过快速开关电子开关(通常是以数十至数百千赫兹的频率)来控制能量从输入端到输出端的转移。
而随着电子设备向更小型化、更智能化发展,就有厂商将充电协议集成到降压转换器芯片之中,这样做的好处就是省去了单独协议芯片的需要,让PCBA板上元件布局更加紧凑和精简,大幅度优化了整体设计的空间利用率,同时有效降低设备的开发成本,提高了制造效率。

2024(春季)亚洲充电展,3月20-22日将在深圳举办,届时将有多家快充芯片企业参展,并发布多款新品和参考设计。
内置协议DC- DC降压芯片盘点
充电头网精心统计了参与2024(春季)亚洲充电展的众多快充芯片企业所推出的多款集成充电协议的降压控制芯片,并将这些信息汇总整理形成了下表,详细展示了各家企业的主打产品及其相关封装特点。

这类芯片相比传统的降压芯片集成了协议功能,省去了以往单独协议芯片的采用,有效节省电路板空间并降低成本,也大大降低工程师开发难度,在设计简单、空间节省、效率高、灵活性强以及系统集成性等方面具有明显的优势。
SOUTHCHIP南芯

上海南芯半导体科技股份有限公司(简称:南芯科技,股票代码:688484),是一家专注于电源、电池管理和嵌入式的高性能国产半导体设计公司,拥有 Charge pump、DCDC、ACDC、有线充电、无线充电、快充协议、锂电保护、汽车电子等多条产品线,基于自主研发的升降压充电、电荷泵和 GaN 直驱等核心技术,推出了多款明星产品,得到业内广泛认可。
南芯科技能够提供从 AC 到电池的端到端有线、无线完整快充解决方案,产品覆盖 10W 到 240W 功率等级范围。电荷泵和升降压开关充电系列快充产品打破国外垄断,通过了国内外多个知名品牌智能手机、平板电脑等厂家认证并已实现大规模量产;DCDC、有线充电、无线充电及嵌入式协议类产品在消费、泛工业等市场被广泛采用;并且,多类产品已通过 AEC-Q100 车规质量认证,能够提供完整的车载无线、有线充电方案,于多款车型中实现前装量产。
南芯科技拥有强大的研发及系统团队、独立的品质管控团队以及贴近客户的销售和支持团队,为高质量的产品开发设计保驾护航。南芯科技得到了上下游产业链与资本的广泛认可与支持,获得了上海集成电路产业基金、中芯聚源、红杉资本、OPPO、vivo、小米等的资本加持,助力公司持续、快速成长。
南芯科技产品已在荣耀、OPPO、vivo、小米、联想、三星、Anker、紫米等产品中频频亮相,在多款汽车品牌前装产品顺利量产,证明了其产品在性能、品质和成本等方面的诸多优势。南芯科技秉承“时间优先,性能优先”的产品理念,坚持“开拓进取,不断创新”的公司文化,致力于为客户提供高性能、高品质与高经济效益的系统解决方案。
南芯,为效率而生。
南芯SC9712A
SC9712A是一款高度集成的双端口快充SoC芯片,支持多种快充协议。SC9712A整合了36V高效同步降压控制器,具有最大7A输出电流,并具有可配置80k~600kHz的开关频率,还配备了一组Type C接口和2个DPDM快充协议控制接口,可以最大程度地减少了外部元件,实现了双USB端口(1C1A,Type C+ USB A)的快速充电功能,为便携设备,如电脑、平板电脑和手机等提供高达140W的充电功率。

SC9712A的Type C端口是DFP端口,支持Type C协议和USB PD 2.0/3.0/3.1协议。其DPDM接口还可以支持Apple 2.4A/BC1.2/DCP/HVDCP/FCP/SCP/UFCS等快速充电协议。另外,南芯SC9712A成功通过了UFCS融合快速充电功能认证,证书编号0302347160790R0M-UFCS00042。
SC9712A可以支持双芯片协同工作,实现双Type C端口的快速充电,包括无需MCU控制的2C1A配置。两个SC9712A芯片可以相互通信,实现了单一端口工作时的全功率输出功能,以及双Type C端口同时工作时的自动分配功率。
相关阅读:
1、南芯推出支持PD3.1快充140W内置电源协议芯片SC9712A
展会预告
上海南芯半导体科技股份有限公司参加充电头网主办的2024(春季)亚洲充电展,展位号位于B区B09、B10、B27、B28,3月20-22日欢迎莅临展会现场交流、洽谈。

Ismartware智融

珠海智融科技股份有限公司成立于2014年底,总部位于广东珠海,全国设有深圳、上海、成都等多个分、子公司。智融科技是一家专注于电源管理芯片领域的数模混合芯片设计企业,主营业务为电源管理芯片的研发、设计和销售。智融科技多年来深耕数模混合芯片,产品广泛应用于移动电源、车载充电器、氮化镓充电器、户外储能电源和智能插排等设备。
在有线快充、无线快充、低功耗高效率电源管理IC等技术领域拥有独家专利,在消费电子及3C配件市场占有率名列前茅,合作伙伴包括华为、OPPO、联想、公牛、ANKER、ASUS等海内外一线品牌。智融科技秉持着智慧、创新、融合的理念,致力于为客户提供品质一流,体验优越的智能芯片产品及解决方案,立志发展成为顶尖的民族芯片企业。
智融SW3516P
智融SW3516P是一款高集成度的多快充协议双口充电芯片,支持最大100W功率输出,支持A+C口任意口快充输出,支持双口独立限流。

智融SW3516P集成了 5A 高效率同步降压变换器,支持 PPS、PD、QC、AFC、FCP、SCP、PE、SFCP、低压直充等多种快充协议,CC/CV 模式,以及双口管理逻辑。

外围只需少量的器件,即可组成完整的高性能多快充协议双口充电解决方案。可广泛应用于USB PD双口快充车充、USB PD双口快充充电器以及USB插排等产品。
相关阅读:
智融SW3526S
智融SW3526S芯片可支持USB-C口或者USB-A口输出控制,内部集成了3.5A高效率同步降压转换器,支持PPS、PD、QC、AFC、FCP、SCP、PE、SFCP等充电协议,支持CC/CV模式,外部仅需少量器件,即可组成完整的高性能多快充协议充电解决方案。

SW3526S具备软启动、输入过压/欠压保护、输出过流/短路、过温保护等多种保护方式,以保证系统安全稳定运行。

SW3526S采用QFN-24(4x4mm)封装,适用于车载充电器、充电适配器、插排等领域之中。
相关阅读:
智融SW3536
智融SW3536是一颗支持1A1C双USB口输出的降压控制器芯片,内置多快充协议,支持双口功率盲插,支持双口独立限流。

SW3536内置的同步降压转换器支持7A大电流输出,可使用氮化镓开关管,以获得更小的体积和更高的效率。

SW3536支持非常广泛的快充协议,并支持定制私有快充协议,最大支持20V7A 140W输出,支持3.3-21V 6A PPS快充输出,充分满足现代手机及大功率设备充电需求。
相关阅读:
1、140W大功率!智融推出SW3556双口PD降压快充控制器,支持氮化镓开关管
智融SW3561
智融SW3561是一颗支持双USB-C口输出的降压 SoC 芯片,芯片内部集成高效率同步降压控制器,支持20V 5A功率输出,并支持USB PD3.1 SPR。

芯片内部集成ARM Cortex-M0内核,集成Type-C逻辑,支持PD3.1/QC/SCP/UFCS融合快充等快充协议,支持快充协议定制,支持100W功率输出。

在65-100W功率段,智融科技最新推出SW3561内置MCU替代外置MCU,既降低了成本也减小PCB尺寸,同时也完善的智融的产品线,让客户在选择智融产品的时候获取更好的产品性能与体验。

智融SW3561内部集成降压转换器,双USB-C口通路控制,母线电压检测,搭配两颗同步降压开关管和VBUS开关管即可实现双口降压输出。芯片内置的降压转换器默认工作频率为180KHz,支持定制工作频率,满足小体积设计。
芯片具备I²C接口,输出电流,线损补偿等保护阈值均可通过I²C接口进行设定,内置的ADC可实现输入输出电压,输出电流,芯片温度等9个通道的数据采样,支持外接MCU进行参数显示。SW3561内置的MCU支持自动功率控制,多口降压快充应用时不再需要外置MCU,电路更加简洁。
相关阅读:
1、内置MCU无需外挂,智融科技推出全新PD3.1快充SOC芯片SW3561
智融SW3566
智融SW3566是一款高集成度的多快充协议双口充电 SOC 芯片,支持I²C通讯,可实现各种逻辑控制及功率切换。

SW3566集成了 7A 高效率同步降压变换器,最大支持 140W(28V/5A)输出功率。集成 CC/CV 模式、双口管理逻辑以及母线电压检测,并且内置 Cortex-M0 CPU 满足快充协议定制需求,自带多种保护机制,保护终端产品的使用安全。

芯片内置的降压转换器工作频率为180KHz,支持PWM和PFM工作模式。输出电流,线损补偿等保护阈值均可通过I²C接口进行设定,内置的ADC可实现输入输出电压,输出电流,芯片温度等9个通道的数据采样,支持外接MCU进行参数显示。芯片采用QFN4*4-32封装。
相关阅读:
1、智融推出支持28V5A快充,功率140W的双C快充SOC芯片SW3566
2、助力百瓦级快充普及,智融多口充旗舰芯SW3566H被绿联300W氮化镓桌充采用
3、助力融合快充生态进一步完善,智融SW2325、SW3566H相继获得UFCS认证
4、通过USB IF PD3.1官方认证,智融多口充旗舰芯SW3566H来袭
展会预告
珠海智融科技股份有限公司参加充电头网主办的2024(春季)亚洲充电展,展位号位于A区A12、A13,3月20-22日欢迎莅临展会现场交流、洽谈。

Injoinic英集芯

深圳英集芯科技股份有限公司,于2022年4月19日正式登陆上交所科创板,股票简称:英集芯;股票代码:688209。公司成立于2014年11月20日,是一家专注于高性能、高品质数模混合芯片设计公司,主营业务为电源管理芯片、快充协议芯片的研发和销售。英集芯持续推出高性价比的智能数模混合芯片,提供的电源管理芯片和快充协议芯片广泛应用于移动电源、快充电源适配器、无线充电器、车载充电器、TWS耳机充电仓等产品。公司合作的最终品牌客户包括小米、OPPO等知名厂商。
英集芯的芯片产品具备高集成度、高可定制化程度、高性价比、低可替代性的特点,能够缩短客户成品方案研发周期,简化客户产品生产过程,提升产品良率和可靠性,从而帮助客户优化成本并满足多样化的需求。
未来,英集芯将基于在消费电子领域的优势市场地位,以行业前沿技术和客户需求为导向,发挥自身在电源管理芯片和快充协议芯片领域的研发及设计优势,持续推出具有市场竞争力的芯片及配套解决方案,进一步提升产品的品牌知名度,不断拓展应用领域及下游客户覆盖范围,致力于成为国际一流的数模混合芯片设计公司。
英集芯IP6550
充电头网报道过英集芯推出了140W USB PD3.1快充方案,与IP2736协议芯片配套的是一颗来自英集芯的IP6550同步降压控制器。这颗控制器支持最高36V输入电压,输出电压支持最高30V,搭配英集芯IP2736协议芯片,可满足目前28V5A的140W大功率输出需求。

图片为英集芯IP6550的参考设计,IP6550是一颗高效率同步降压转换器,内置NMOS驱动器,驱动两颗外置MOS管用于同步降压。电路板背面为滤波电容和降压电感。支持外部反馈调节输出电压,I²C总线调节输出电压和输出恒流。

英集芯IP6550同步降压控制器支持5A输出电流,内置的同步降压控制器开关频率固定135kHz。可用于两路USB-A口,降压5V2.4A输出,也可作为单路降压使用,输出电压可调满足更多场合。IP6550内置输入过压、欠压保护,内置输出过流、过压、欠压及短路保护,芯片内部集成过热保护,并支持EN控制开关。
IP6550可用于车载充电器、多口适配器、智能插排、支持USB-C接口的插排以及行车记录仪应用。同步整流降压具有高转换效率,高输出电流可用于多口5V输出,搭配PD协议芯片可实现宽范围电压调节,满足USB PD3.1的应用。
相关阅读:
1、支持140W PD3.1快充,英集芯推出IP6550同步降压控制器
英集芯IP6538
英集芯IP6538支持最高32V工作电压,输出功率最高支持20V45W,同时支持双USB-C口,或1A1C口以及双USB-A口使用。芯片支持33W PPS快充,能够为主流手机提供良好的快充兼容性。

英集芯IP6538采用QFN5*5-32封装,相比传统多颗芯片的解决方案,非常节省占板面积。外围器件精简,非常有助于产品小型化设计,并简化生产流程。

英集芯IP6538是一颗全集成的快充SOC降压芯片,内部集成同步降压转换器,支持USB PD3.0快充,支持QC2.0/3.0,支持华为FCP/SCP快充协议,支持三星AFC快充,支持VOOC快充和SFCP快充。内置上管导阻9毫欧,下管导阻8毫欧,工作频率固定150KHz。
相关阅读:
1、英集芯推出IP6538同步降压转换器,支持45W双USB-C输出
展会预告
深圳英集芯科技股份有限公司参加充电头网主办的2024(春季)亚洲充电展,展位号位于A区A21,3月20-22日欢迎莅临展会现场交流、洽谈。

FASTSOC速芯微

无锡速芯微电子有限公司成立于2018年1月,总部位于江苏省无锡市新吴区物联网国际创新园,并在上海和深圳设有研发中心和办事处。公司创始团队均具有硕士以上学历、在华为海思、Marvell、RDA等公司平均工作10年以上,拥有丰富的芯片研发设计经验。公司为芯片设计类企业,主要围绕电源应用进行芯片产品的研发和销售。主要产品线包括手机快充协议芯片、PD诱骗芯片、协议转换芯片等,产品广泛用于旅充、车充、移动电源、线材、无线充等领域。
公司目前是USB协议会员单位,江苏省和无锡市半导体行业协会会员单位。在2019年入围无锡高新区科技创新人才创业项目,2020年入围无锡太湖人才计划创业领军人才项目,2020年获得高新技术企业认定。目前拥有近20项知识产权。公司以客户体验为核心,技术创新为主导,秉承精细、精确、精通、精信的理念,立足全球化的发展战略,所生产研发的产品在行业中具有领先地位。
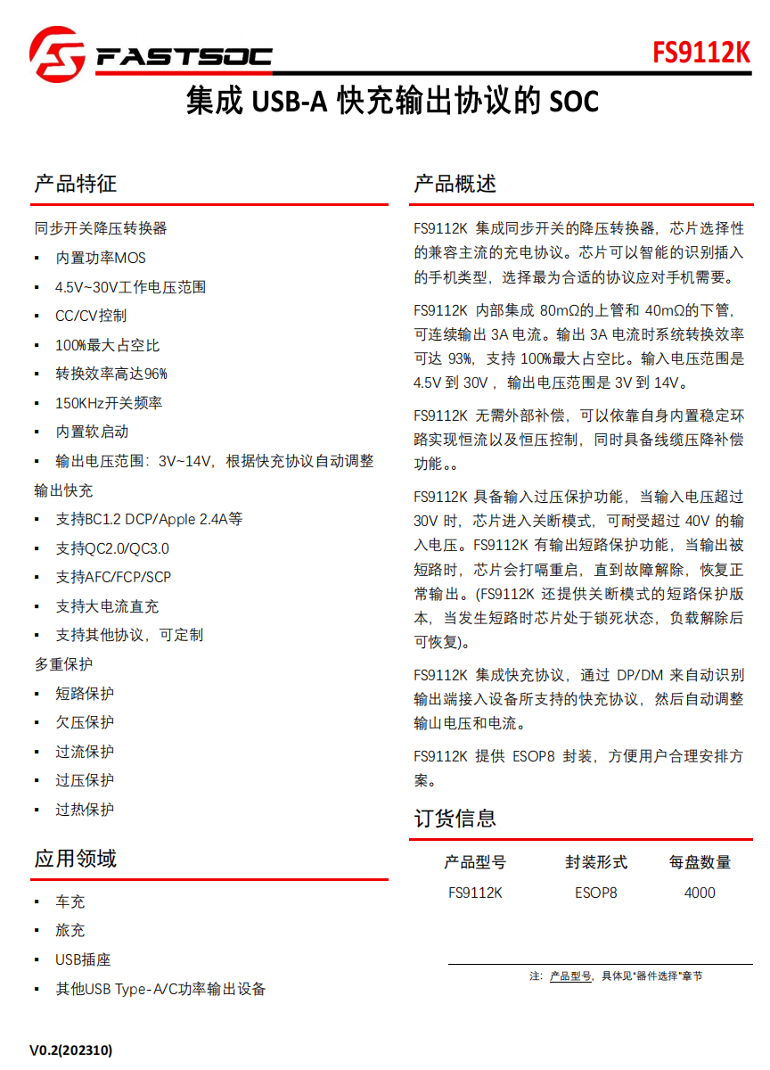
速芯微FS911K
FS911K是一款集成USB-A快充输出协议的SOC芯片,集成同步降压转换器,还能选择性地兼容多种主流充电协议。这款芯片能够智能识别连接的手机类型,从而挑选出最适合的充电协议,以满足手机的充电需求。

FS9112K 在内部集成了 80mΩ 的高侧开关和 40mΩ 的低侧开关,能够稳定输出 3A 的电流。在输出 3A 电流的情况下,系统的转换效率高达 93%,并且支持高达 100% 的最大占空比。其输入电压范围为 4.5V 到 30V,输出电压范围则为 3V 到 14V。
此外,FS9112K 无需外部补偿,依靠其内部构建的稳定环路,能够实现恒流和恒压控制。同时,它还具备线缆压降补偿功能,提供 ESOP8 封装。
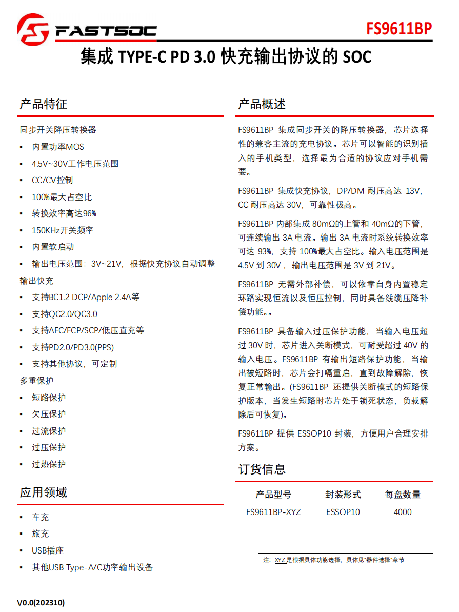
速芯微FS9611BP
FS9611BP内部集成了PD3.0快充协议,继承了同步降压转换器,还能选择性地兼容多种主流充电协议。这款芯片能够智能识别连接的手机类型,从而挑选出最适合的充电协议,以满足手机的充电需求。

FS9611BP 在内部集成了 80mΩ 的高侧开关和 40mΩ 的低侧开关,能够稳定输出 3A 的电流。在输出 3A 电流的情况下,系统的转换效率高达 93%,并且支持高达 100% 的最大占空比。其输入电压范围为 4.5V 到 30V,输出电压范围则为 3V 到 21V。
此外,FS9611BP 无需外部补偿,依靠其内部构建的稳定环路,能够实现恒流和恒压控制。同时,它还具备线缆压降补偿功能,提供 ESSOP10 封装。
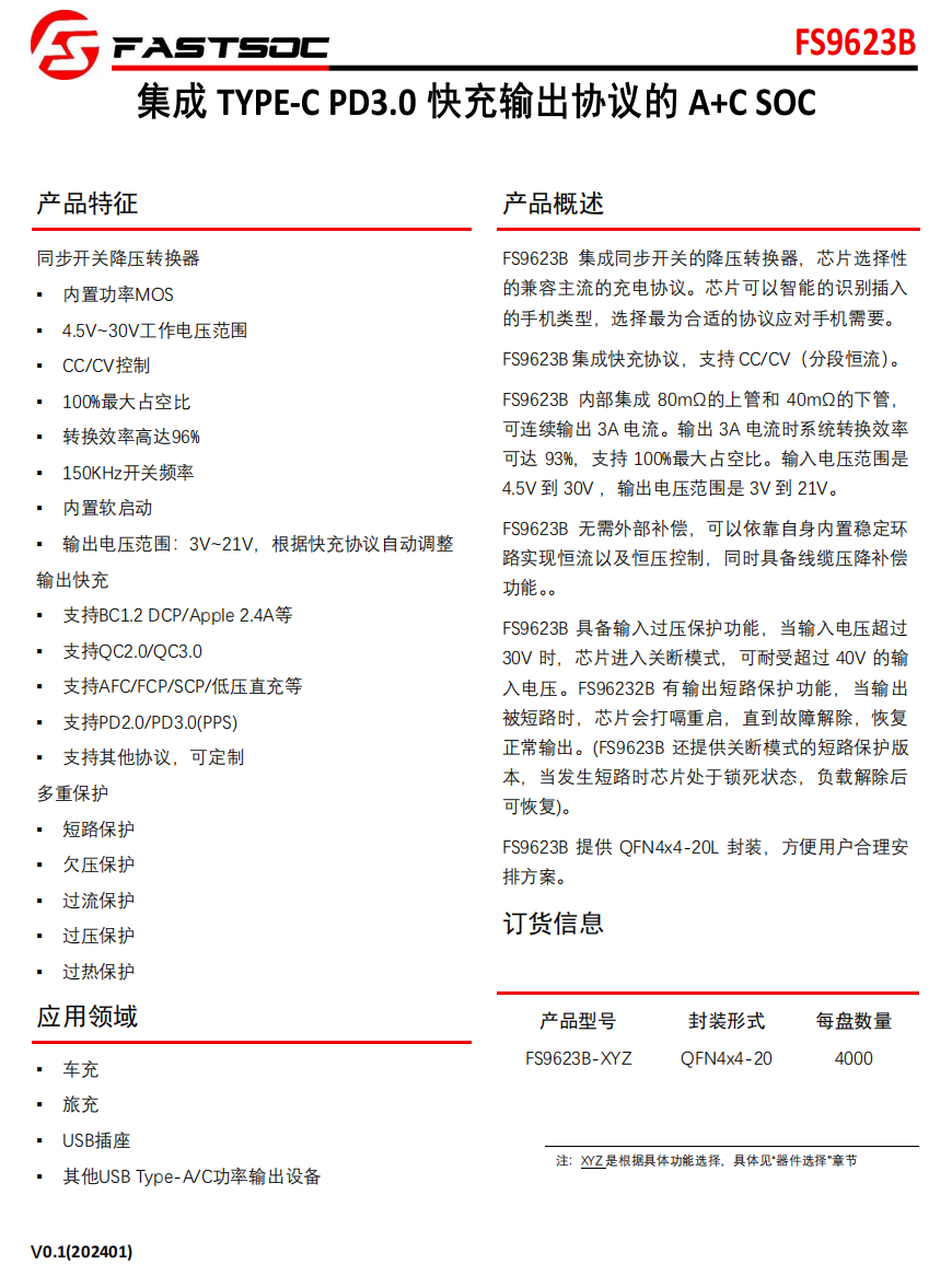
速芯微FS9623B
FS9623B是一款支持A+C双口的降压转换器芯片,支持PD3.0、BC1.2、QC3.0/2.0、Apple 2.4A、AFC、SFCP、PPS等快充协议,还可以根据需要自定义协议,这款芯片能够智能识别连接的手机类型,从而挑选出最适合的充电协议,以满足手机的充电需求。

FS9623B支持分段恒流,内部集成了 80mΩ 的高侧开关和 40mΩ 的低侧开关,能够稳定输出 3A 的电流。在输出 3A 电流的情况下,系统的转换效率高达 93%,并且支持高达 100% 的最大占空比。其输入电压范围为 4.5V 到 30V,输出电压范围则为 3V 到 21V。
此外,FS9623B无需外部补偿,依靠其内部构建的稳定环路,能够实现恒流和恒压控制。同时,它还具备线缆压降补偿功能,提供 QFN4x4-20L 封装。
展会预告
无锡速芯微电子有限公司参加充电头网主办的2024(春季)亚洲充电展,展位号位于C区C66,3月20-22日欢迎莅临展会现场交流、洽谈。

充电头网总结
随着物联网、工业4.0等技术的快速发展,对于嵌入式系统、传感器网络等应用场景中需要大量的电源管理解决方案,内置协议的DC-DC降压芯片也能够提供灵活、高效的解决方案。而且现今电子设备的不断发展和智能化程度的提高,市场对于小型化、高效能源转换和系统集成的需求日益增加,通过采用这类芯片进行设计电子产品,可以更快地推出新产品,降低研发成本。
大会预告
2024(春季)亚洲充电展期间,3月20日(周三)将会举办2024亚洲快充大会,目前已经有多家知名企业确认出席并发表演讲。


https://www.chongdiantou.com/






