2019年,消费类电源市场迎来了氮化镓快充充电器;在2020年中,氮化镓更是在快充领域的应用进入快车道,市场规模增长极为迅速。
市售热门氮化镓充电器数量已经多达数百款,
十余家知名手机品牌以及上百家数码配件品牌相继入局。氮化镓快充也成为众多快充电源厂商重点布局的产品线。
氮化镓快充技术普及,不仅仅只是成品数量的增加;在芯片层面,氮化镓功率器件供应商从原来的几家增至十余家,产品类型各式各样,主控芯片品牌也多达十余款,为后续氮化镓快充市场多样化的发展打通了最为关键的一个环节。
今天这篇文章就跟大家聊一聊实现氮化镓快充必备的主控芯片。
一、氮化镓快充市场规模
氮化镓(gallium nitride,GaN)是下一代半导体材料,其运行速度比旧式传统硅(Si)技术加快了二十倍,并且能够实现高出三倍的功率,用于尖端快速充电器产品时,可以实现远远超过现有产品的性能,在尺寸相同的情况下,输出功率提高了三倍。

也正是得益于这些性能优势,氮化镓在消费类快充电源市场中有着广泛的应用。充电头网统计数据显示,
目前已有数十家主流电源厂商开辟了氮化镓快充产品线,推出的氮化镓快充新品多达数百款。
华为、
小米、
OPPO、
魅族、
三星、
中兴、
努比亚、
魅族、
realme、
戴尔、
联想等多家知名手机/笔电品牌先后入局,
苹果也将在2021年推出氮化镓快充。
另有数据显示,在以电商客户为主的充电器市场,2019年氮化镓功率器件出货量约为300万-400万颗,随着手机以及笔记本电脑渗透率进一步提升,2020年将实现5-6倍增长,总体出货1500-2000万颗,2021年GaN器件的出货量有望达到5000万颗。预计2025年全球GaN快充市场规模将达到600多亿元,市场前景异常可观。
二、氮化镓控制器分类
充电头网通过调研了解到,目前市场上的氮化镓控制器按照不同的分类规则,可以划分为不同的类型。比如按照芯片集成度来划分,可以分为分立式氮化镓控制器以及合封氮化镓控制器两种;按照拓扑架构来分,则可以分为LLC、ACF、QR三种主流的类型。
分立式氮化镓控制器:这种控制器在市面上应用较为广泛,最为经典的代表是安森美NCP1342。同时,随着半导体国产化的趋势,很多本土电源芯片企业也开发了氮化镓控制器,并且相比NCP1342而言,还再用了内置驱动的设计,可以直驱氮化镓功率器件,实际应用中可做到更加精简的外围设计。
合封氮化镓控制器:以老牌电源芯片品牌PI为代表,其基于InSOP-24D封装,推出了十余款合封主控、氮化镓功率器件、同步整流控制器等的高集成氮化镓的 PowiGaN芯片,
获众多品牌青睐,成为了合封氮化镓快充芯片领域的领导者。

此外在本土供应商中,
东科半导体率先推出两款合封氮化镓功率器件的主控芯片DKG045Q和DKG065Q,这两款芯片在节约系统成本,加速产品上市方面均有着巨大的优势,并有望在2021年量产。
LLC架构:LLC架构属于双管半桥谐振,采用谐振电感、励磁电感和谐振电容串联,故名LLC。采用零电压开关(ZVS)软开关技术,具有工作频率高、损耗小、效率高、体积小的优点,可提高充电器功率密度。

LLC架构谐振操作可实现全负载范围的软开关,减小开关损耗,从而成为高频和高功率密度设计的理想选择,适合固定电压输出,EMI特性更好。尤其是应用在多口输出的大功率快充电源产品中,LLC架构输出固定电压+二次降压实现多口PD快充的方式,具有效率高、功率大的特点。
值得一提的是,LLC架构配合GaN开关元件,还能够有效降低驱动开销,降低导通损耗与关断损耗,提升效率与工作频率,进一步提升充电器功率密度。
充电头网通过往期的近百款氮化镓快充案例的拆解发现,在百瓦大功率快充产品中,目前已有
安森美、
NXP、
MPS等品牌LLC控制器得到广泛应用;此外,
英飞凌、矽力杰、TI等业界一流芯片厂商均已推出了适用于大功率快充的LLC控制器。
ACF架构:全称Active Clamp Flyback,也称有源钳位反激,ACF架构是能够实现软开关的拓扑电路,由于软开关可以实现零电压开通(Zero Voltage Switching,ZVS)或零电流关断(ZeroCurrent Switching,ZCS),所以实现软开关能够减小ACF电路中开关管的开关损耗。

ACF架构在实际工作时,电路中开关管的运行状态可能处于过软开关状态、硬开关状态或者软开关状态。当开关管为软开关状态时,整个电路的开关损耗最低,效率最高。
目前市面上基于ACF架构开发的氮化镓充电器有
小米65W氮化镓充电器、
OPPO 50W饼干氮化镓快充、
华为65W双口氮化镓充电器以及
RAVPOWER 45W氮化镓充电器等,这些产品采用的ACF控制器均来自TI。
QR反激架构:又称准谐振电源,反激式开关电源因电路简洁、设计难度相对较低、性价比高、容易实现多路输出而在氮化镓快充中得到广泛应用。目前市面上量产的氮化镓快充充电器中,80%以上均基于QR反激架构开发。

适用于QR反激架构的氮化镓控制器,典型代表为安森美NCP1342。自2020年以来,诸多本土电源芯片厂商陆续布局氮化镓控制器产品线,
纷纷推出了内置驱动的QR反激控制器。其中南芯QR控制芯片率先量产,
从而标志着氮化镓快充三大核心芯片全面实现自主可控。
三、氮化镓控制器盘点
充电头网通过调研了解到,目前市面上已有13家品牌推出了30款氮化镓控制器,可满足USB PD标准下全功率范围的产品设计需求。详细信息如下表:

通过表格可以看到,除了常见的进口芯片品牌之外,国内已有
南芯半导、
美思迪赛、
亚成微、
杰华特、
必易微、矽力杰等多家电源芯片原厂布局了氮化镓控制器产品线,并且同时覆盖了QR、ACF、LLC三种架构类型。
据悉,目前已有多款基于国产控制器开发的氮化镓快充方案几近量产,极大丰富了快充电源厂商的选型需求。下面充电头网为大家一一介绍各品牌的氮化镓控制器,看看他们分别有哪些特色。
DK东科

1、东科DKG045Q

东科DKG045Q内部集成了650V/200mΩ导阻的GaN HEMT、逻辑控制器、GaN驱动器和高压启动管,采用反激方式,DFN5x6mm封装,输出功率45W,最高工作频率150KHz。
相比传统控制器+驱动器+GaN的电路,采用东科DKG045Q只需要一颗芯片即可完成原有三颗芯片才能完成的功能,电源系统设计更加简洁化。同时东科DKG045Q还具有多种操作模式,可以降低待机功耗,提高轻载效率,并且芯片还内置完善的保护功能,增加系统可靠性。
2、东科DKG065Q

东科DKG065Q采用QFN8*8封装,内部集成来自英诺赛科的650V/130mΩ导阻的GaN HEMT、逻辑控制器、GaN驱动器和高压启动管,采用反激方式,支持最大65W的输出功率,最高工作频率140KHz。
infineon英飞凌

1、英飞凌IDP2308

英飞凌近期推出一款多模式PFC和LLC控制器IDP2308,芯片集成了浮动高侧驱动器和启动单元。数字引擎为多模式操作提供高级算法,以支持整个负载范围内的最高效率,实现了全面且可配置的保护功能。采用DSO-14封装,仅需要最少的外部组件。
芯片集成的高压启动单元和先进的突发模式可实现低待机功率;此外还集成了一个一次编程 (OTP) 单元,以提供一组广泛的可配置参数,有助于简化相位设计。

英飞凌IDP2308支持同步PFC和LLC突发模式控制,PFC驱动器可配置并支持多模式,优化效率。可配置非线性LLC VCO曲线,软启动可配置,支持交流电压感应和X电容放电,最高支持300kHz工作频率。可以充分利用GaN器件的高频优势,低Qg、低Coss和低导通阻抗,实现效率和功率密度的提高,性能明显优于LLC+传统MOS的搭配。IDP2308支持可配置的保护功能,外围元件极简。
JOULWATT杰华特

1、杰华特JW1550

杰华特JW1550是一款有源钳位反激控制器,可以实现ZVS开通,提高效率,满足高频应用的需求;同时回收漏感能量,进一步提高效率;芯片加入抖频功能,改善系统的EMI性能;同时支持X-cap放电;供电内置Boost电路,适合宽范围输出应用,并且节省供电损耗;外围电路简单,方便应用。

为了展示JW1550芯片的性能,杰华特目前已经基于该芯片开发出了一套65W氮化镓快充参考设计,该方案搭配软线变压器,具有外围芯片简洁、高频、高效等特点。
2、杰华特JW1515H

杰华特JW1515H高性价比的高频QR反激控制器,具备高耐压供电pin,最高供电电压高达90V,可由辅助绕组直供,无需采用LDO、Boost、双绕组供电等方式即可轻松适配宽输出电压范围;高可靠的GaN直驱,6V驱动电压可直接驱动GaN器件。
杰华特JW1515H电流检测采用负电压采样技术,最大限度减小驱动回路满足高频应用;可选且可调的OCP与OPP功能,针对不同PD输出规格,可以选择最合适的保护功能,无需增加外围器件即可满足LPS要求;同时具备高压启动、X-cap放电、独立外部OTP功能,轻松应对多重需求。
KIWI必易

1、必易KP2202

必易KP2202是一款高性能氮化镓快充控制器,其内置高压启动功能,并集成了AC输入掉电检测与X电容放电功能;芯片拥有±1%恒压精度;超低启动/工作电流,待机功耗小于30mW;支持低谷锁定模式,最高工作频率分500kHz、300kHz、140kHz三档可调;通过峰值电流抖动实现抖频功能;VDD供电范围8-100V。

目前必易微电子已经根据KP2202开发出了一套65W氮化镓快充参考设计,得益于芯片内置驱动,外围电路精简,可搭配市面上主流的GaN功率器件开发高频、高效、高功率密度的氮化镓快充方案。
MIX-DESIGN美思迪赛

1、
美思迪赛MX6535

美思迪赛MX6535是国内首颗具备量产条件的氮化镓快充主控制芯片,打破了国内没有氮化镓控制IC和驱动IC的局面。其可以实现精准的多级恒压和多级恒流调节,而无需传统的二次电流反馈电路;采用美思迪赛第二代Smart-Feedback技术,它不仅消除了传统电源的电压电流反馈电路补偿网络的需要,并能在所有操作条件下宽范围输出时(3.3V~20V)保持系统稳定性。
同时,具备全面的保护功能和故障解除系统自动恢复功能,包括逐周期电流限制、不同输出电压自适应的过电压保护、反馈回路开路保护、芯片内外部OTP功能等。

MX6535与同样出自美思迪赛半导体集成同步整流的二次侧快充协议SOC控制器搭配设计,能非常方便的实现18W~100W的USB PD或者QC小体积的快充电源设计,内部先进的数字控制系统可根据手机的输出能力请求实现快速平稳的电压和功率转换。此外MX6535还可以根据用户需求实现兼容联发科(MTK)PE2.0 plus充电器协议。

美思迪赛MX6535搭配自家的次级芯片可以实现超精简超高集成度的设计,在开发65W氮化镓快充产品时,只需一块PCB就能完成紧凑的结构设计,且整块PCB板尺寸仅两枚硬币大小。这一方面得益于MX6535内置了氮化镓驱动,并消除了传统的二次反馈电路;另一方面也得益于次级芯片内置同步整流控制器和协议识别,并通过数字算法把传统初次级电压及电流RC环路补偿网络直接省去。
MPS

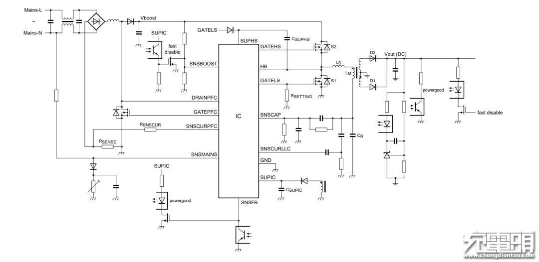
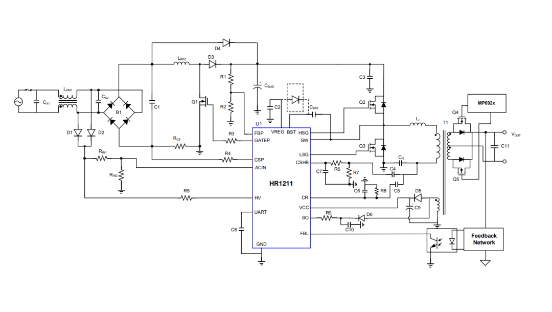
1、MPS HR1211
MPS HR1211将PFC控制器和LLC控制器整合到一个封装里面,其数字内核并可根据负载情况进行联动控制,获得更高的轻载效率。
重负载下,CCM模式可降低MOS管的峰值电流;轻负载下,DCM模式可降低开关频率从而提高效率。数字编程的Burst模式,可提升轻载效率和降低音频可闻噪声。HR1211采用电流模式控制的LLC级,可实现高稳定性和快速响应。根据不同的负载条件,芯片在连续,跳周期和Burst模式运行。可在不同的负载条件下独立优化效率。

HR1211采用数字控制内核,芯片内置多个独立的ADC用于检测输入电压,PFC输出电压,LLC反馈电压和PFC峰值开关电流。检测数值送到HR1211内置的数字控制内核进行比较,配合芯片内专有的数字算法,进行实时反馈控制。HR1211支持多种完善的保护措施,如热关断、PFC开环保护、过压保护、过流限制和过流保护、超功率保护等多重保护。值得一提的是,HR1211空载待机功耗<100mW。
同时HR1211支持高压启动,智能X电容放电。PFC级工作频率最高250kHz,支持可编程的抖频,可编程的软启动和Burst,可编程的AC欠压保护,逐周期电流限制和其他保护功能。
电流模式的LLC控制器具有600V半桥驱动器,内部集成自举二极管,高达500kHz工作频率,自适应死区时间调整,具有可编程的跳周期和Burst频率,软启动可编程,可编程的直流输入欠压保护,容性保护,保护锁定或自恢复。
应用案例:
(1)
IDMIX 100W 3C1A氮化镓快充充电器
NXP恩智浦

1、NXP TEA2016AAT

NXP TEA2016AAT芯片内部集成高压启动,内部集成LLC和PFC控制器以及对应的驱动器。TEA2016AAT集成X电容放电,正常输出信号指示。芯片采用谷底/零电压开关以减小开关损耗,全负载范围内都保持高转换效率,并且符合最新的节能标准,空载输入功率<75mW。同时TEA2016AAT还具有完整全面的保护功能,包括电源欠压保护,过功率保护,内部和外部过热保护,精确的过压保护,过流保护和浪涌保护等保护功能。

TEA2016AAT 是一款面向高效谐振电源的数字可配置LLC和PFC组合控制器。同时集成了 LLC 控制器功能以及 DCM 和 QR 模式下工作的PFC控制器。借助TEA2016AAT可以构建出完整的谐振电源,不仅设计简单,所需组件数也很少。TEA2016AAT采用薄型窄体 SO16 封装。
TEA2016AAT采用数字架构,基于高速数字内核控制器,在开发过程中可调节LLC和PFC控制器的工作和保护设置,并根据设置值运行,为获得高度可靠的实时性能提供了保障。
TEA2016AAT/TEA1995T的组合让我们能够轻松地设计高效可靠的电源,这些电源提供90W至500W的功率,而且外部元器件数非常少。该系统提供非常低的空载输入功率(< 75 mW ;整个系统包括 TEA2016AAT/TEA1995T 组合),在最低到最高的负载下均保持高效率。该电源符合能源之星、美国能源部、欧盟生态设计指令、欧盟行为准则的能效法规,且满足其他一些准则。因此,可以省略任何辅助低功率电源。
应用案例:
(1)
LLC+GaN高性能架构:摩米士100W 2A2C氮化镓快充拆解
(2)
拆解一款售价168元100W四口氮化镓快充
(3)
拆一款游戏本专用120W氮化镓适配器!
(4)
拆解一款高性能LLC架构100W氮化镓三口快充充电器
ON安森美

1、安森美NCP1342

安森美NCP1342是一颗高频初级PWM控制器,内置主动X2电容放电和多重完善的保护功能。

安森美NCP1342规格资料。
应用案例:
(1)
拆解报告:小米11原装55W氮化镓充电器
(2)
插线板一哥公牛发布氮化镓快充,首款65W新品拆解
(3)
拆解报告:倍思65W 2C氮化镓快充充电器
(4)
拆解报告:OPPO新款65W超级闪充氮化镓充电器
(5)
拆解报告:联想thinkplus 65W氮化镓口红电源Pro
(6)
插线板进入氮化镓时代,飞利浦65W快充插座拆解
(7)
拆解报告:联想90W闪充双口氮化镓充电器
2、安森美NCP13992

安森美NCP13992采用SO-16无铅封装,是一款用于半桥谐振转换器的高性能电流模式控制器。此控制器内置600V门极驱动器,简化布局,减少了外部部件数量。在需要PFC前级的应用中,NCP13992可输出驱动信号控制PFC控制器,此功能结合专门的无噪声跳过模式技术进一步提高了整个应用的轻负载能效。

安森美NCP13992提供了一套保护功能,可实现在任何应用中的安全运行。其中包括:过载保护、防止硬开关周期的过电流保护、欠电压检测、开路光耦合器检测、自动停滞时间调节、过电压 (OVP) 和高温 (OTP) 保护。可用于笔记本适配器、液晶电视、大功率适配器、电脑电源、工业及医疗应用和照明应用。
应用案例:
(1)
全球首款120W氮化镓+碳化硅PD快充充电器拆解
PI

1、PI SC1933C

PI SC1933C内置GaN功率器件,属于PI的PowiGaN系列,也是PI推出的首款GaN电源产品,支持宽输入范围下65W输出。得益于氮化镓功率器件高频率低损耗的优势,能够提高充电器的功率密度,减小体积和重量,更加便于携带。
PI SC1933C无需外围元件即可提供精确的恒压/恒流/恒功率,并轻松与外接快充协议接口IC协同工作,因此适用于高效率反激式设计,内置同步整流控制器和反馈,更加节省外部元件。
应用案例:
(1)
拆解报告:belkin 30W USB PD快充氮化镓充电器
(2)
拆解报告:绿联65W 4C口氮化镓快充充电器
(3)
拆解报告:ANKER 60W氮化镓双USB-C口充电器(A2029)
(4)
拆解一款售价69元65W 1A1C氮化镓充电器
(5)
京东入局氮化镓市场,旗下首款65W双口PD快充深度拆解!
2、PI SC1936C

SC1936C芯片是PI最新发布的内置氮化镓功率器件的PowiGaN主控芯片,宽电压范围下,适配器壳体中最大75W连续功率。
应用案例:
(1)
拆解报告:绿联65W 4C口氮化镓快充充电器
(2)
拆解报告:麦多多2C1A 65W氮化镓充电器
(3)
拆解报告:biaze毕亚兹2C1A 65W氮化镓充电器
(4)
拆解报告:纽麦斯65W 2C1A氮化镓快充充电器
3、PI INN3279C

PI INN3279C内置750V PowiGaN技术,适配器密闭环境中宽电压输入可输出65W,这里降额使用是为了降低发热。PI全集成IC内部集成准谐振反激控制器和集成的主开关管,同步整流控制器和内置反馈,以及恒功率输出。
应用案例:
(1)
业界首款20W氮化镓PD快充充电器拆解
4、PI INN3370C

PI INN3370C集成了高压开关、同步整流和FluxLink反馈功能的数控恒压/恒流离线反激式准谐振开关IC,并使用PowiGaN技术,内置750V耐压GaN开关管,最大支持100W输出,在i2c数传动态高精度控制的同时,INN3370C还内置一路3.6V输出为外置协议IC供电。
应用案例:
(1)
新型45W饼干氮化镓快充问世:PI携手英集芯联合开发
(2)
拆解报告:绿联65W氮化镓USB PD快充充电器
5、PI INN3379C

PI INN3379C采用PowiGaN技术,内置PWM控制器、高压MOS、同步整流控制器等,集成度非常高,并且采用数字总线控制调压。宽电压范围条件下,密闭外壳内可以输出65W功率。
应用案例:
(1)
挑战45W功率密度极限,奥海迷你氮化快充拆解!
(2)
双口独立输出,Aukey傲基63W氮化镓快充拆解
(3)
新型100W双USB-C快充拆解:首创内置两颗氮化镓,小到极致
(4)
拆解报告:龙冰65W USB PD氮化镓快充充电器
Reactor-Micro亚成微

1、亚成微RM6601SN

亚成微 RM6601SN是一款高性能高可靠性电流控制PWM控制器,全电压范围内待机功耗小于65mW,满足六级能效标准,并且支持CCM/QR混合模式。

亚成微RM6601SN集成多种工作模式,在重载情况下,系统工作在传统的固频 130KHz 的 PWM 模式下,在低压输入时会进入 CCM 模式;在重载情况下,系统工作在 QR 模式,以降低开关损耗,同时结合 PFM工作模式提高系统效率;RM6601SN 采用专有驱动技术,直驱E-MODE GaN功率器件,提高产品效率及功率密度,简化EMI滤波电路设计,降低EMI器件成本,完美应用于大功率快速充电器。

在轻载或空载情况下,系统工作在 Burst Mode 模式,有效去除音频噪音,同时在该模式下,RM6601SN 本身损耗极低,因此可以做到超低待机功耗。在任何模式下,都集成了特有抖频工作模式,以改善 EMI。
RM6601SN 同时集成了多种保护模式和补偿电路,包括VCC过压保护,内置过热保护,外置过压保护,欠压锁定,逐周期过流保护,过载保护,短路保护,输出肖特基短路保护等,并内置斜坡补偿功能。
2、
亚成微RM6801SN

亚成微RM6801SN是一款E-Mode GaN FET直驱控制ZVS反激芯片,这也是国内首个直驱氮化镓功率器件ZVS反激控制器,填补了国内空白。

亚成微RM6801SN是一款高性能高可靠性电流控制型PWM开关控制芯片,内置700V高压启动、X-cap放电、可调交流输入Brown in/out等功能,工作频率高达130KHz,全电压范围内待机功耗小于65mW,满足六级能效标准;并且支持CCM/QR混合模式以及拥有完备的各种保护功能,专有ZVS技术降低GaNFET开关损耗,改善EMI特性。
亚成微RM6801SN采用专有驱动技术,直驱E-MODE GaN功率器件,提高产品效率及功率密度,简化EMI滤波电路设计,降低EMI器件成本,可以应用于大功率快速充电器。
SOUTHCHIP南芯半导体

1、南芯SC3021A

南芯SC3021A最高支持170KHz工作频率,适用于绕线式变压器,可搭配RM8(LM8)绕线式变压器。南芯SC3021A满足各类高频QR快充需求,采用专有的GaN直驱设计,省去外置驱动器或者分立驱动器件;集成分段式供电模式,单绕组供电,无需复杂的供电电路;内置高压启动及交流输入Brown In/Out功能,集成了X-cap放电功能。

基于南芯SC3021A+SC3503+SC2151A方案开发的65W单口绕线变压器氮化镓快充方案,PCB板尺寸可做到54*30*23mm,功率密度达1.7W/cm³,具有BOM极简、高性价比、高功率密度等特点。并且支持PD、PPS、AFC、FCP、SCP、VOOC等快充协议,具备5V3A、9V3A、12V3A、15V3A、20V3.25A和3A PPS电压档位。
2、南芯SC3021B

南芯SC3021B支持最高260KHz工作频率,专为平面变压器设计,也是首批国产GaN直驱控制器,集成分段式供电。南芯SC3021B满足各类高频QR快充需求,采用专有的GaN直驱设计,省去外置驱动器或者分立驱动器件;集成分段式供电模式,单绕组供电,无需复杂的供电电路;内置高压启动及交流输入Brown In/Out功能,集成了X-cap放电功能。

基于南芯SC3021B+SC3503+SC2151A的芯片组合开发的65W单口平面变压器氮化镓快充方案,搭配英诺赛科INN650D02氮化镓功率器件。

可以看到,为了实现更高的功率密度,该方案采用更加紧凑的设计。输入端采用两块小板,让整个PCB模块体积进一步压缩,尺寸可做到50*27*25mm,功率密度达1.9W/cm³,具有BOM极简,高功率密度特点。
3、南芯SC3021D

南芯SC3021D支持170KHz GaN直驱,专为30W氮化镓充电器进行设计,并在该方案下可采用ATQ17/15绕线式变压器,极具性价比。南芯SC3021D采用专有的GaN直驱设计,省去外置驱动器或者分立驱动器件;集成分段式供电模式,单绕组供电,无需复杂的供电电路;内置高压启动及交流输入Brown In/Out功能,集成了X-cap放电功能。

基于SC3021D、SC3503、SC2151A三颗芯片开发的30W氮化镓单口快充方案。兼容协议多,电压档位齐全,性能强悍。该方案下PCB板尺寸仅为36*32*20mm,功率密度为1.3W/cm³,高功率密度是其另一大特点。

在SC2151A协议芯片加持下,USB-C口支持PD、PPS、AFC、FCP、SCP、VOOC等快充协议,具备5V3A、9V3A、12V2.5A、15V2A、20V1.5A和3A/2A PPS电压档位。
Silergy矽力杰

1、矽力杰SY5055

矽力杰SY5055是一颗高度集成的PFC和LLC二合一控制器,将PFC和LLC独立功能的器件合二为一,同时输出PFC和LLC级控制信号,一颗芯片完成两颗芯片的功能,减少芯片外围元件数量,简化设计。
矽力杰SY5055支持高压启动,集成谷底检测,PFC级支持欠压,过压,过载保护。片内集成LLC级半桥驱动器,集成电流模式控制,具有快速的动态响应。支持X电容放电,采用紧凑的SOP16封装,输出支持过压保护,欠压保护,过载保护和过流保护。
Texas Instruments德州仪器

1、TI UCC28780

TI德州仪器UCC28780是一款高频有源钳位反激式控制器,可实现符合严格全球效率标准(如美国能源部6级和欧盟CoC V5 Tier-2能效标准)的高密度交流/直流电源。
UCC28780具有用户可编程高级控制律特性,可以针对硅和氮化镓功率器件进行性能优化。由于具有逻辑电平栅极信号和使能输出,因此使用组合了驱动器和GaN FET的开关器件进行直接运行的能力得到进一步增强。

凭借先进的自动调谐技术、自适应死区时间优化和可变开关频率控制律,UCC28780可在宽广的工作范围内实现零电压开关(ZVS)。使用可根据输入和输出条件改变运行方式的自适应多模式控制,可在提高效率的同时减轻可闻噪声。凭借高达1MHz的可变开关频率和精确的可编程过功率保护功能(该功能可在宽广的线路范围内为散热设计提供始终如一的功率),无源组件的尺寸可进一步缩小,并实现高功率密度。
应用案例:
(1)
华为入局氮化镓快充,首款65W双口充电器拆解!
(2)
拆解报告:小米GaN充电器Type-C 65W
(3)
拆解报告:ROxANNE 66W氮化镓USB PD双口快充充电器
(4)
内置氮化镓:ANKER PowerCore Fusion PD超级充拆解
(5)
拆解报告:RAVPower 45W GaNFast PD充电器RP-PC104
2、TI UCC28782

TI UCC28782高密度ACF控制器,支持频率抖动以降低EMI电磁干扰,内置X电容放电和偏置电源管理。

TI UCC28782A 详细资料。
应用案例:
(1)
仅10mm薄:OPPO 50W饼干氮化镓快充拆解
3、TI UCC256301

UCC256301是一款具有集成高电压栅极驱动器的全功能LLC控制器。此产品的设计目标是与PFC级配对使用,以凭借最少的外部组件提供完整的电源系统。根据设计,所产生的电源系统无需单独的待机功率转换器即可满足最严格的待机功率要求,能使PFC级始终运行。
UCC256301有一系列特性旨在使LLC转换器的运行得到良好控制并提高其可靠性。此器件的目标是减轻LLC设计人员的负担,并使目前的主流应用受益于LLC拓扑的效率优势。
UCC256301使用混合迟滞控制来提供同类产品中最佳的输入电压和负载瞬态响应。在一个周期内,所需的控 制力度大致与平均输入电流成正比。该控制使开环传递函数成为一阶系统,因此很容易进行补偿。系统始终保持稳定,具有适当的频率补偿。
充电头网总结
氮化镓快充是消费类电源市场发展的未来趋势,并且目前已经步入了商用快车道,在USB PD快充电源领域大放异彩,市场规模迅速扩大。这一方面表现在入局氮化镓快充的终端品牌数量以及氮化镓快充成品数量的持续增加;另一方面也表现在入局氮化镓功率器件厂商以及氮化镓控制器厂商越来越多。
作为氮化镓快充的核心元器件,GaN控制器已然成为各家电源芯片厂商的重中之重。通过充电头网本次系统化的汇总也可以看到,除了众多国际一线品牌之外,本土电源芯片厂商也开始在氮化镓快充领域发力,推出了极具性价比的产品,为市场的多样化发展提供了丰富的解决方案。
随着众多氮化镓控制芯片厂商的入局,氮化镓快充各种类型的控制器类型将进一步完善,有利于避免产品同质化,促进市场良性发展。