PYS鹏元晟高科技股份有限公司创立于2000年,是国家高新技术企业,全球领先的一站式电子设计和制造EMS综合服务商。面对苹果iPhone 12新机带来的磁吸无线充和20W快充热潮,鹏元晟推出了多种款式的15W无线充以及20W快充新品来供应市场。
而对于火爆的65W氮化镓快充市场,鹏元晟同样推出一款65W氮化镓快充供客户选择,这款产品配备1A1C双输出接口,支持最大65W快充,也支持45W+18W双口同时快充,满足笔电手机同时充电需求。产品另一大优势便是除了配备可折叠美规插脚外,还可组装欧、英、澳等规格插脚,极大便利用户出差使用。下面充电头网就对这款充电器进行详细拆解,看看产品用料做工如何。
一、鹏元晟65W氮化镓充电器外观
充电器采用PC材质黑色外壳,腰身主体哑光处理,各面过渡圆润。输入端外壳亮面设计,并可组装插脚,适用地区更广泛,且使用方便。
充电器可组装欧规、英规和澳规插脚。
自身配备可折叠美规插脚。
靠近输入端的外壳上有充电器参数信息
型号:PYS-WAC21102-01
输入:100-240V~50/60HZ 2A
输出:
USB-C:5V3A、9V3A、12V3A、15V3A、20V3.25A
USB-A:5V3A、9V2A、12V1.5A
总输出:63W
产品已经通过了CE、RoHS认证以及VI级能效认证。
机身顶面也是哑光处理,边缘圆润,配有1A1C双输出接口,分别采用橘红色和黑色胶芯。
使用游标卡尺实测充电器机身长度为73.2mm。
宽度为34.08mm。
厚度为37.07mm。通过三维可以算得充电器体积约为92.5cm³,进而可以算得功率密度约为0.7W/cm³。
和苹果61W充电器直观对比,体积优势非常明显。
拿在手上的直观感受。
充电器净重约为118g。
使用ChargerLAB POWER-Z KT002检测USB-A口输出协议,显示支持Apple 2.4A、Samsung 5V2A、DCP协议,以及QC2.0/3.0、AFC、FCP、SCP、PE2.0快充协议。
使用KT002测得USB-C口支持Apple 2.4A、Samsung 5V2A、DCP协议,以及QC2.0/3.0、AFC、FCP、SCP、PE2.0、PD3.0快充协议。
此外PDO报文显示USB-C口还具备5V3A、9V3A、12V3A、15V3A、20V3.25A五组固定电压档位。
二、鹏元晟65W氮化镓充电器拆解
将两部分机身壳拆分开,超声波焊接封装,输入端采用AC导线连接通电。
将PCBA模块取出,中间变压器等器件上贴有导热垫。
主板初次级间镂空插放隔离板。
使用游标卡尺测得PCBA模块长度为59.56mm。
宽度为30.78mm。
厚度为24.98mm。
主板两端还额外设有小板,经典的三段式布局设计。
主板背面一览,可以看到组成开关电源的初次级控制器以及对应的MOS管,光耦横跨在初级次级之间。
通过对充电器观察发现,鹏元晟这款65W 1A1C氮化镓充电器采用开关电源宽范围输出,USB-C口直接由协议芯片控制输出电压,USB-A口进行二次升降压转换电压输出。下面我们从输入端开始深入了解整个电路设计情况。
主板左侧设有延时保险丝和NTC浪涌抑制电阻,输入端小板上设有两颗两颗整流桥用以均摊发热。
输入端元器件打胶加固。
将小板拆下,正面设有共模电感、X电容以及两颗高压滤波电解电容。
延时保险丝规格为3.15A 250V。
NTC浪涌抑制电阻特写,用于抑制上电浪涌电流。
共模电感特写,用于滤除EMI干扰。
安规X电容来自东莞成希电子,容量0.1μF。
两颗WRMSB40M整流桥。
两颗高压滤波电解电容来自艾华。
其规格都是400V 33μF。
主板侧面一览,主板上还有两颗高压滤波电解电容,中间是变压器和Y电容,变压器下垫有导热垫。
这两颗电解电容也是来自艾华。
规格分别是400V 33μF和400V 22μF。
工字电感特写。
开关电源主控芯片采用ON安森美NCP1342,这是一颗高频准谐振反激初级PWM控制器,内置主动X2电容放电和多重完善的保护功能,具有超低的待机功耗。

充电头网通过拆解了解到,采用安森美NCP1342主控芯片的还有mophie 65W 1A1C氮化镓快充、品胜65W 2C1A氮化镓快充、即刻65W 2C1A氮化镓快充、红魔手机120W氮化镓快充、闪极90W 2C1A氮化镓快充、LG 65W氮化镓充电器、小米120W超级快充、iQOO 120W闪充充电器等。
氮化镓功率开关管采用英诺赛科INN650D02,额定耐压为650V,峰值耐压750V,导阻低至0.2Ω,符合JEDEC标准的工业应用要求,支持ESD保护,支持开尔文源极。最高工作温度150℃。INN650D02 “InnoGaN”开关管高频特性好,且导通电阻小,适合高频高效的开关电源应用,采用DFN8*8封装,具备超低热阻,散热性能好,适合高功率密度的开关电源应用。
英诺赛科 INN650D02 详细资料。
充电头网拆解了解到,该氮化镓开关管还被品胜65W 2C1A氮化镓快充、红魔手机6 Pro标配120W PD氮化镓快充、尚巡120W氮化镓适配器、REMAX 100W氮化镓充电器、摩米士100W 2A2C氮化镓快充、努比亚65W USB PD氘锋氮化镓快充、飞频65W PD氮化镓充电器、魅族65W氮化镓充电器、Lapo 65W PD氮化镓快充充电器、ROCK 65W 2C1A氮化镓快充等多款产品采用,芯片质量获得市场认可。
变压器特写。
BPC-1008光耦,用于初级次级通信,反馈调节输出电压。
蓝色Y电容特写。
MPS芯源半导体次级同步整流控制器MP6908A,最高工作频率600KHz,支持DCM,CCM和QR以及ACF工作模式,支持标准电压和逻辑电压驱动的同步整流管。
MPS MP6908A详细规格参数。
充电头网拆解了解到,采用MPS MP6908A的还有努比亚65W氘锋氮化镓充电器Pro、坚果65W单C口氮化镓充电器、联想90W闪充双口氮化镓充电器、戴尔90W氮化镓充电器、联想thinkplus 65W氮化镓口红电源Pro、飞利浦65W快充插座等。
此外MPS同步整流芯片还被小米9 Pro原装45W快充充电器、thinkplus 45W USB PD充电器、thinkplus 65W口红USB PD充电器、紫米65W 2C1A桌面PD快充充电器、谷歌Pixelbook原装45W USB PD快充充电器等数十款产品采用。
同步整流MOS管采用AOS万代AONS66916,NMOS,耐压100V,DFN5x6封装。
AOS AONS66916资料信息。
输出端小板垂直焊接,主板上设有一块同步整流输出滤波固态电容。
将小板拆下,正面设有两颗滤波电容、降压电感和输出VBUS开关管,两个USB母座直接垂直焊接在小板上。
背面设有两颗协议IC。
输出滤波固态电容规格为25V 680μF。
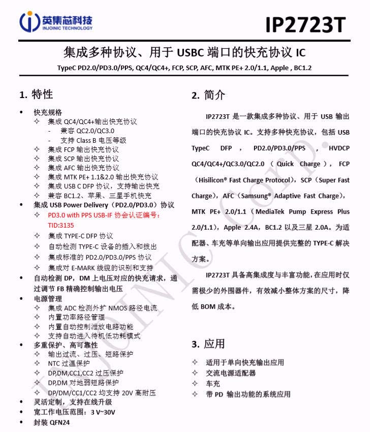
USB-C口协议芯片采用英集芯IP2723T。该芯片已通过USB IF协会PD3.0 PPS认证,TID:3135,是一款集成多种协议、用于USB输出端口的快充协议IC。支持多种快充协议,包括USB TypeC DFP、PD2.0/3.0、PPS 、HVDCP QC4、QC4+、QC3.0/2.0、FCP、SCP、AFC、MTK PE+ 2.0/1.1、Apple 2.4A、BC1.2以及三星2.0A。为适配器、车充等单向输出应用提供完整的TYPE-C解决方案。此外IP2723T具备高集成度与丰富功能,在应用时仅需极少的外围器件,有效减小整体方案的尺寸,降低BOM成本。

英集芯IP2723T资料信息。
充电头网拆解了解到,英集芯IP2723T已被
闪魔、
摩米士、
REMAX、
麦多多、
华科隆等多个品牌20W充电器采用,同时还被
摩米士65W 2C1A氮化镓快充充电器、
努比亚65W USB PD氮化镓充电器、
努比亚1A1C 45W氘锋氮化镓快速充电器等氮化镓充电器使用,此外英集芯快充芯片还可用于车充、移动电源、适配器等各种充电领域,并被
小米、
京东京造、
华为、
三星、
特斯拉等知名品牌的
百余款产品采用。
输出滤波固态电容采用永铭NPX系列,规格为25V 220μF。该系列电容具有小体积、低ESR、高容许纹波电流、高可靠性、耐开关冲击等特点。
充电头网了解到,永铭NPX系列固态电容此前已被闪极100W 3C1A氮化镓快充充电器、摩米士65W 2C1A氮化镓快充、倍思45W 1A1C氮化镓充电器、努比亚65W氘锋氮化镓充电器等产品使用,此外还被应用在小小黑、品胜、邦克仕等品牌20W迷你充上,获得客户一致认可。
输出VBUS开关管特写,丝印3016M。
USB-C母座特写,黑色胶芯不露铜。
USB-A口降压协议IC采用英集芯IP6525S。这是一款集成同步开关的降压转换器、 支持QC2.0/3.0、FCP、AFC、SFCP、MTK、SCP、VOOC多种输出快充协议,为车载充电器、快充适配器、智能排插提供完整的解决方案。
IP6525S内置功率MOS,支持5.2-32V宽范围电压输入以及3-12V输出,最大能提供 22.5W 的输出功率,能够根据识别到的快充协议自 动调整输出电压和电流,典型输出电压和电流有5V3.4A、9V2.0A、12V1.5A。
IP6525S具有过流点自动调节功能;具有软启动功能,可以防止启动时的冲击电流影响输入电源的稳定;有多种保护功能,具有输入过压、欠压保护,输出过流、过压、欠压、短路保护等功能,采用ESOP8封装。
降压电感外套热缩管保护。
输出滤波电容也是来自永铭。
规格为16V 220μF。
USB-A母座特写。
全部拆解完毕。
充电头网拆解总结
鹏元晟这款65W氮化镓充电器采用主流柱状造型设计,机身边角圆润,表面是哑光和亮面撞色设计。另外配备的也是时下热门的1A1C接口,插脚可折叠可组装,整体便携且实用。充电器支持QC、AFC、FCP、SCP、PE2.0、PD多个主流快充协议,整体兼容性也很好,可以很好满足各大品牌设备快充需求。
充电头网通过拆解了解到,整个PCBA模块显得相当简洁,元器件布局整齐紧凑,输入输出端均设计有小板,以充分利用内部空间。其中开关电源由安森美NCP1342搭配英诺赛科氮化镓功率芯片,以及MPS MP6908A搭配万代同步整流管组成。由英集芯IP2723T和IP6525S分别控制C口和A口输出电压。采用艾华、永铭电容进行输入输出滤波,整体用料可靠。