氮化镓技术在快充领域经过近几年的市场推广,已经逐步获得了市场认可。从30W-120W,氮化镓快充方案已有大量量产的案例,并且技术日渐成熟。而借助快充市场爆发的契机,国内氮化镓产业也迎来了快速发展的阶段。
镓未来作为一家年轻的氮化镓功率器件公司,通过高起点、强队伍等优势,成立不到一年就推出了氮化镓功率器件,实现了GaN技术的国产化。今天充电头网要跟大家分享的便是一款内置GaNext镓未来功率器件的量产版65W氮化镓快充充电器,这款产品由深圳市朗博王科技有限公司生产,品牌为唯沃丰。
一、唯沃丰65W 2C1A氮化镓快充外观
这款氮化镓充电器采用白色包装盒,正面印着产品图片,可以看到,产品采用2C1A两个接口,并且带有指示灯。此外,包装盒上还印有“芯动力,镓未来”字样。
包装盒背面印有产品参数信息。
包装盒内采用塑料内衬支撑,并附带一份使用说明书。
充电器采用纯白色外壳,折叠插脚设计,纵向边角线采用圆角过渡,端面则保留的直角切边,刚柔兼济。在充电器的一个侧面印有GaN 65W字样。
在充电器的另外一个侧面,印有WEOFUN的品牌logo以及GaNext的logo。靠近输出端的位置,设计了一颗LED电源指示灯。
LED指示灯特写,在通电时会亮起。
输出端是三个接口,分别为两个USB-C接口和一个USB-A接口。
插脚侧为详细的产品参数。
型号:GAN01
输入:110-240V~50/60HZ 1.5A
输出:
USB-C1:5V3A、9V3A、12V3A、15V3A、20V3.25A,65W
USB-C2:3.3-11V5A、5V3A、9V3A、12V3A、15V3A、20V3.25A,65W
USB-A:4.5V5A、5V4.5A、5V3A、9V2A、12V3A,60W
USB-C1+USB-C2:45W+18W
USB-C1+USB-A:45W+18W
USB-C2+USB-A:12W+12W
USB-C1+USB-C2+USB-A:45W+7.5W+7.5W
制造商:深圳市朗博王科技有限公司,充电器已经通过了CCC认证。
与苹果61W充电器相比,唯沃丰65W 2C1A氮化镓快充几乎只有一半大小。
充电器的外壳采用了两种不同的表面处理方式,主体机身为哑光处理,靠近接口侧采用了亮面处理。
这款充电器的净重约为131.6g。
长约77.16mm。
宽约36.85mm。
厚度约为32.86mm。经计算,充电器的功率密度约为0.7W/cm³。
在充电协议方面,使用ChargerLAB POWER-Z KT002测得USB-C1口支持Apple 2.4A、Samsung 5V2A、DCP协议,以及QC2.0/3.0、AFC、FCP、SCP、PE2.0、PD3.0、PPS多个快充协议。
USB-C1口还支持5V3A、9V3A、12V3A、15V3A、20V3.25A五组固定电压档位,以及3.3-11V5A和3.3-21V3A两组PPS电压档位。
USB-C2接口的输出较USB-C1接口而言,少了FCP快充协议。
PDO方面则只有五组固定电压档位,分别是5V3A、9V3A、12V3A、15V3A、20V3.25A。
USB-A接口输出支持Apple 2.4A、Samsung 5V2A、DCP协议,以及QC2.0/3.0、AFC、FCP、SCP、PE2.0快充协议。
二、唯沃丰65W 2C1A氮化镓快充拆解
打开超声焊接的充电器外壳,可见内部PCB模块与插脚之间通过黑红两根导线连接。
导线焊接处注胶固定,电源线旁边设有一颗保险丝。
将PCB模块从外壳中取出,可见电源主PCB板上贴有粉色硅胶导热垫。
正面采用绝缘板和铜片组合的方式辅助散热,同时焊接到USB-A口小板上固定。
PCB模块长约72.97mm。
宽约32.16mm。
厚约27.72mm。
拆下U型散热铜片,可见三个输出接口均使用PCB板垂直焊接在PCB板上,PCB小板上设有二次降压电路;变压器和二次降压小板上均贴有粉色硅胶导热垫,用于散热传导。
在导热垫下面,还注了一层导热硅胶用于固定。
整个充电器采用的是常见的反激准谐振拓扑开关电源,为固定电压输出+二次降压的架构,可实现输出独立快充。输入端设置了5个电解电容用于输入滤波,电容与各元器件之间通过注胶固定。
从侧面可以看到,为了充分利用空间,输入端有三颗电容平行于主PCB板,元件之间的空隙均使用硅胶填充固定。
从另外一侧可以看到工字电感、两颗输入滤波的固态电容、PWM芯片供电电容、Y电容等器件。
卧置的电解电容下面设有安规X电容、共模滤波电感等器件。
电源主PCB板背面电路精简,初级侧为PWM主控芯片和氮化镓功率器件,次级侧可见一颗同步 整流MOS,两颗功率器件均有注胶。初级和次级之间为光耦和贴片式Y电容。
延时保险丝规格为3.15A 250V。
共模电感双线绕制,用于滤除EMI干扰。
共模电感两线绕制,外套热缩管绝缘。
安规X电容来自STE松田电子。
整流桥位于输入端PCB小板上,两颗RJBF310用于均摊发热。
输入端五颗电解电容均来自DKS品牌。
电解电容规格分别为4颗400V 22μF,一颗400V 33μF。
主控芯片供电电容来自承兴,规格为50V 22μF。
充电器主控芯片为ON安森美NCP1342,这是一颗高频反激准谐振初级PWM控制器,内置主动X2电容放电、支持宽范围Vcc供电、支持外接热敏电阻进行过热保护和多重完善的保护功能。
充电器的氮化镓开关管型号为G1N65R240PB,来自珠海镓未来科技有限公司。该器件采用PQFN8*8封装,耐压650V,导阻240mΩ,栅极耐压支持±18V,无需负电压驱动,简化驱动器设计。适用于高频紧凑的QR或ACF反激架构,适合半桥降压/升压,图腾柱PFC电路或逆变电路,适用于高频高效LLC或其他软开关拓扑。
镓未来G1N65R240PB规格资料。
变压器特写。
初级和次级之间的光耦来自EL亿光,用于输出电压反馈。
贴片Y电容来自特锐祥来自四川特锐祥科技股份有限公司,具有体积小、重量轻等特色,非常适合应用于氮化镓快充这类高密度电源产品中。
特锐祥专注于被动元器件的研发、生产及销售,注册资本1亿元。旗下有自主电容品牌两类:SMD TRX及DIP TY电容器,TRX将致力于陶瓷材料的研究,以拓展更多品类的应用,为客户提供更多的解决方案。
充电头网了解到,采用特锐祥贴片Y电容的产品还有第一卫20W快充小冰粒充电器、OPPO 65W超级闪充氮化镓充电器、联想90W氮化镓快充、贝尔金20W氮化镓PD快充、努比亚65W氮化镓充电器、倍思120W氮化镓+碳化硅PD快充充电器、飞频65W USB PD氮化镓充电器、罗马仕65W USB PD氮化镓充电器、鸿达顺65W 2C1A氮化镓快充充电器等多款产品,性能获得客户一致认可。
另外一颗蓝色Y电容为STE品牌。
同步整流控制器采用芯茂微LP35118V,该芯片采用SOT23-6L封装,适用于隔离开关电源应用;支持正激和反激拓扑架构,支持DCM和CCM工作模式。具有超快的关断速度,可以减小CCM工作模式下的开关损耗。同时,LP35118V还内置VCC供电技术,确保无需辅助供电,在不同输出下正常工作。
芯茂微LP35118V最高耐压可达200V,可使用逻辑电压驱动的NMOS,内置专有的整流桥导通技术,具有超快的关断速度以及可调节的同步整流管关闭阈值。内置VCC欠压保护、过压钳位、驱动噪声抑制等功能、外围元件精简、适用于充电器和适配器的同步整流。
新功率次级同步整流MOS管NCEP065N12AGU,NMOS,耐压120V,DFN5x6封装。
同步整流MOS旁边设有一颗LED指示灯。
同步整流输出滤波电容规格为25V 820μF。
USB-C1口所在的小PCB上承载了两路降压电路;正面两个电感,两颗输出滤波电容。
其中一颗输出滤波电容规格为25V 220μF。
另一颗规格同样为25V 220μF,外套绝缘管。
PCB板背面两颗智融降压芯片,配合四颗MOS实现两路独立降压操作,另有一颗MOS作为USB-C1口VBUS开关管。
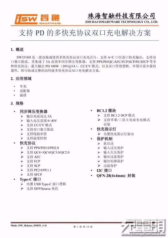
USB-C1输出采用智融SW3516H用于降压和协议识别。这是一款高集成度的多快充协议双口充电芯片,支持A+C口任意口快充输出,支持双口独立限流。其集成了5A 高效率同步降压变换器。
支持 PPS/PD/QC/AFC/FCP/SCP/PE/SFCP等多种快充协议,最大输出PD 100W,CC/CV 模式,以及双口管理逻辑。外围只需少量的 器件,即可组成完整的高性能多快充协议双口充电解决方案。
充电头网通过拆解发现,SW3516H还被华硕65W 2C1A氮化镓充电器、努比亚65W氘锋三口氮化镓快速充电器、雷柏65W GaN快充、绿联65W 4C口氮化镓快充充电器、联想90W闪充双口氮化镓充电器、鸿达顺120W四口2C2A快充等多款产品采用,此外智融的快充芯片还可用于USB PD快充移动电源、快充车充等领域。
两颗同步降压MOS管来自Allpower铨力半导体,型号AP80N04Q。
USB-C2接口和USB-A接口共用一路输出,同样采用智融SW3516H控制器。
两颗同步降压MOS管同样采用铨力AP80N04Q。
此外还有一颗来自威兆半导体的VS3622DE,这是一颗双NMOS,作为USB-C2和USB-A接口的输出VBUS开关管。
三个接口的两路输出功率智能分配功能通过一颗外置的MCU实现。
USB-C1接口特写。
USB-C接口特写。
USB-A接口特写。
唯沃丰65W 2C1A氮化镓快充充电器全部拆解完毕。
充电头网拆解总结
唯沃丰65W 2C1A氮化镓快充充电器采用了业界主流的接口配置,可以同时为三台设备充电器,并且保证USB-C1口具备45W供电的能力。两个USB-C接口在单口模式下均支持65W输出,在给笔记本电脑等大功率设备充电时无需特别在意接口的选择。
经过充电头网的拆解分析了解到,这款氮化镓快充产品采用了时下最主流的QR准谐振反激电源架构,AC-DC开关电源部分采用安森美NCP1342主控+芯茂微LP35118V控制方案,氮化镓功器件来自国产新兴品牌GaNext镓未来,同步整流MOS来自新功率。
AC-DC输出固定电压之后,通过二次降压电路实现三个接口的功率智能输出。二次降压采用智融SW3516H,这也是多口快充领域的明星方案,不仅集成度高,外围简洁,而且支持协议广泛,两颗芯片之间可以互联通讯,只需外挂一颗MCU即可实现多口智能输出。


https://www.chongdiantou.com/






